The Cognitivist Movement Prior to engaging in this discussion, read Chapter 2: The Emergence of Cognitive Research, from your text, watch the video, TEDTalks: Peter Doolittle—How Your “W
2
The Emergence of Cognitive Research
Learning Objectives
After reading this chapter, you should be able to do the following:
Explain the history of the cognitive revolution.
Explain what information processing is and identify which factors are involved.
Define schema development and explain its role in learning.
Describe cognitive and concept mapping.
Explain Bloom’s taxonomy and its applicability to the learning process.
Introduction
Have you ever
wondered why you cannot remember something you learned an hour ago?
chunked numbers together when memorizing a new phone number?
witnessed a loved one’s memory loss?
created a silly song to help you remember information for a test?
thought you knew something well, only to find that you did not?
Cognitivism, the study of cognition, took the stage in the latter half of the 20th century and suggested a new way to think about learning. From this perspective, learning has successfully occurred when the learner’s schemata change based on newly acquired information (Ertmer & Newby, 1993). A schema, or schemata when plural, is a category of information, a representation or symbolic illustration that forms in the mind when an individual learns information or develops behaviors. For example, a child who has been around house kittens develops a schema in which an animal with four legs and a tail is called a cat. Thus, she may call the first dog she sees a cat; she has yet to form a schema about dogs and needs to modify her existing cat schema as she encounters more animals. Basically, in learning we tend to categorize information based on what we already know. Appropriately developed schemata support the processing of information for storage and retrieval. Inaccurately developed schemata can make learning new things less effective. In essence, information becomes our memories and affects our behaviors, including how we learn information. (To learn more about the brain’s role, check out Applying Skeptical Inquiry: The Ever-Changing Brain.)
Applying Skeptical Inquiry: The Ever-Changing Brain
Dr. Lara Boyd, the director of the Brain Behaviour Lab at the University of British Columbia, sheds an interesting light on the brain in her 2015 TEDx Talk, “After Watching This, Your Brain Will Not Be the Same.” Dr. Boyd is interested in how humans learn and the role the brain plays in this process. She notes that when individuals learn something new, whether it’s a fact or a skill, their brains change. This capability is known as neuroplasticity. Her presentation reveals that our understanding about the human brain is quickly advancing. She suggests innovative learning concepts that can help human beings become more effective learners. Visit https://youtu.be/LNHBMFCzznE to watch Dr. Boyd’s video.
Questions
How do Dr. Boyd’s suggestions support (or oppose) what you believe to be true about learning?
Dr. Boyd suggests that three changes occur in our brains and help support learning: chemical, structural, and functional. However, how do these affect persons who suffer from different types of brain damage (e.g., stroke)?
If the primary driver of change in your brain is your behavior, what is Dr. Boyd’s primary suggestion for increasing our success in learning?
This chapter will evaluate cognitivism’s beginnings and myths associated with its earliest days. It will also consider how the theory of cognitivism affects our understandings of information processing and cognitive mapping, which will effectively prepare us to better understand memory development (discussed in Chapter 3). Cognitivism, in essence, considers learning an active rather than a passive process. This framework also argues that learning is an integrated and constructive process. You can more successfully apply skeptical inquiry here and in later chapters by building your understanding of core features of cognitivism. This information will help you evaluate how emotions, human needs, culture, and previous experiences all can affect the process of learning. The embedded video clip provided next gives background information about the area of cognitive psychology that will help prime you for the upcoming discussions.

<span id="w28337" class="werd"> </span>
Knowledge Check
Notebook
2.1 The Science of Cognition Takes Center Stage
The introduction of this book and Chapter 1 summarize the debate about whether cognitivism, as a psychological theory, was a reaction to behaviorism or whether it expanded upon behaviorism—a byproduct of increased understanding about the human brain. Regardless, conflict between the two schools of thought was inevitable, as the excerpts in this section from Watrin and Darwich (2012) describe. The authors’ discussions, which detail behaviorists’ reactions to the cognitive revolution and early stages of the cognitivist movement in the mid-1900s, can help to solidify and enhance our understanding of cognitivism and its implications. As with behaviorism, knowledge of a movement’s roots and history can help us better grasp the developments that follow.
Excerpts from “On Behaviorism in the Cognitive Revolution: Myth and Reactions”
By J. P. Watrin and R. Darwich
[. . .] During the development of behavior analysis, another movement was taking shape in American psychology. If behaviorism tried to dismiss the study of mental life, many efforts were being made to restore the mind as the so-called cognitive processes. That is what many called the “cognitive revolution” (e.g., Baars, 1986; Bruner, 1990; Gardner, 1985; Sperry, 1993). Roughly speaking, the revolution represented the rise of cognitivism, a movement that comprises not only cognitive psychology, but also the broader and interdisciplinary endeavor of cognitive science.

Wavebreakmedia Ltd/Wavebreak Media/Thinkstock
The rise of cognitivism is often described as a scientific revolution or the birth of a new mentalist approach.
It has been said that the cognitive revolution caused the replacement, decline, or even death of behaviorism, including behavior analysis (e.g., Baars, 1986; Friedenberg & Silverman, 2006; Gardner, 1985; Mandler, 2002; Sperry, 1993). Leahey (2000), for his part, talks about “the strange death of radical behaviorism” (p. 528), saying that its alleged end is a false belief. Roediger (2004) asks what happened to behaviorism and, after considering possible reasons for its decline, concludes that it is alive and well, especially in the Skinnerian tradition. Some go further and demonstrate that there was no revolution in the philosophical sense (e.g., Leahey, 1992; O’Donohue, Ferguson, & Naugle, 2003). Beyond mere speculation, there were also attempts to investigate the problem through empirical means. While some showed that behaviorism is still growing (Friman, Allen, Kerwin, & Larzelere, 1993; Wyatt, Hawkins, & Davis, 1986), others pointed out that it has been declining since the rise of cognitivism (Robins, Gosling, & Craik, 1999; Tracy, Robins, & Gosling, 2004).
As a result, the same history is told in very different ways. History, however, is a product of the selective interpretation of an historian. The facts never speak for themselves. As Carr (1987) said, “the facts speak only when the historian calls on them: it is he who decides to which facts to give the floor, and in what order or context” (p. 11). In this case, the cognitive revolution is also a story about two schools whose paths cross. Each side stresses different facts. Both have their interests at stake, given that interpretations are conflicting or disputable.
Even so, some versions of history become usual or crystallized. That seems to be the case of the cognitive revolution, the story of a radical paradigm shift in which behaviorism was displaced in favor of cognitivism. Given the drama of its narrative, it probably sounds convincing to unwary ears. In becoming usual, however, the cognitivist story also made it difficult to equally consider other perspectives about the past. Its romance and simplicity may conceal significant implications to the image of behaviorism, at the same time that its popularity may have obscured behaviorist versions of the same facts. [. . .]
From this confrontation, it is expected that rhetorical strategies in storytelling become evident. It is not a question of who is right or wrong, neither of which approach is better or worse, but rather of what each side tells and how they tell the same history. [. . .]
The Nature and Target of the Cognitivist Movement
There is no consensus about the nature of the cognitivist movement. It is usually understood as a scientific revolution . . . implying that psychology had undergone a paradigm shift (e.g., Baars, 1986; Palermo, 1971; see also Kuhn, 1970). Some, however, argue that it was rather a counterrevolution, because it was a response to an earlier “behaviorist revolution” (e.g., Friedenberg & Silverman, 2006; Miller, 2003). There is also controversy over the adequacy of the term “revolution,” given that there were no cataclysmic events, leaders, or radicalisms (Mandler, 2002, 2007). Despite the disagreement, “revolution” still seems to be the most common label, having widespread use in literature (see, e.g., Baars, 1986; Bruner, 1990; Gardner, 1985; Sperry, 1993).
In any case, the cognitivist movement is usually depicted in terms of its conflictive relationship with behaviorism, including the Skinnerian tradition. Mandler (2002) even defines a revolution with such a relation, stating that
the well-documented cognitive “revolution” was, to a large extent, an evolving return to attitudes and trends that were present before the advent of behaviorism and that were alive and well outside of the United States, where behaviorism had not developed any coherent support. (p. 339)
The revolution was thus the birth of a new mentalistic approach, which developed in parallel to an antimentalistic tradition, that is, behaviorism itself. It was, in a sense, natural that some reciprocal opposition to behaviorism appeared. Bruner (1990), however, says that “it was not a revolution against behaviorism with the aim of transforming behaviorism into a better way of pursuing psychology by adding a little mentalism to it” (p. 2), but he soon concludes, “I think it should be clear to you by now that we were not out to ‘reform’ behaviorism, but to replace it” [emphasis added] (p. 3). Certainly, someone who wants to replace behaviorism does not support it—or, at least, has a better proposal. [. . .]
Reactions From the Behaviorist Side
[. . .] On the behaviorist side, behavior analysis was still flourishing when the events of the so-called cognitive revolution took place. Because the cognitivist historiography is critical of behaviorism, it was unlikely that behavior analysts would not react. And they did. The reactions here presented were written not only by behavior analysts but also by other scholars interested in the quarrel. In some sense, they would favor this alternative story.
For behavior analysts, cognition is behavior and, as such, a legitimate subject matter to their science (see, e.g., Palmer, 2003). Cognitivism, for its part, was soon qualified as a new form of mentalism, being thus opposed to the behavior-analytic standpoint. Reactions to cognitivism seem to have increased from the 1970s onward, simultaneously to the growing awareness of a cognitive revolution and to charges of behaviorism’s decline. It would begin a tense and ambiguous relationship between behavior analysis and the study of cognition.
Skinner addressed the cognitivist issue in many of his texts (e.g., Skinner, 1977, 1985, 1987, 1990). His criticism revolved around central features of the cognitivist program, such as the explanatory role of cognitive processes, the importance of rules in explaining behavior, the computer metaphor, and contributions from brain and computer sciences. At some times, the author also charged cognitivism of being an ineffective approach, saying, for instance, that “the appeal to cognitive states and processes is a diversion which could well be responsible for much of our failure to solve our problems” (Skinner, 1977, p. 10). Given the limited number of references in Skinner’s work, it is sometimes difficult to determine which version(s) of cognitivism he criticized. Indeed, the same case made against the cognitivist historiography could be made against Skinner. Cognitivism comprised very different developments and theoretical positions that eventually became interrelated (Greenwood, 1999). Still, Skinner’s work seems to suggest the illusion of a generic and unified cognitivism.
Nevertheless, reactions from other behavior analysts would be more specific. Many of them were responses to particular questions or charges against behaviorism, assuming a critical tone in general. Some took the shape of book reviews. In reviewing Mackenzie’s (1977) account on the decline of behaviorism, Zuriff (1979), for example, asserted that it was a paradox to review such a book in the Journal of the Experimental Analysis of Behavior, a healthy behaviorist journal. Morgan and Buskist (1990), for their part, charged Baars’s (1986) account on the cognitive revolution of misrepresenting behaviorism but noted that “there is much in the cognitive literature that, upon close inspection, cannot easily be differentiated from the experimental concerns of behavior analysis” (p. 199). In his review of Gardner’s (1985) book, Shimp (1989) also pointed out the misrepresentation of behavior analysis and of behaviorism in general, asserting that “behavior analysts may occasionally need to control an urge to fling the book down and dismiss it” (p. 163). Salzinger (1973) started a review of Neisser’s (1967) book with a more conciliatory tone, saying that “the research in cognitive psychology is certainly interesting, on the whole well executed, and very challenging. It is well within the scope of a behavioristic approach. It merely awaits more attention from behaviorists” (p. 369). Still, he also criticized the cognitivist approach, ending in the best Skinnerian fashion: “Are theories of cognition necessary?” (p. 377).
Among the reactions, there were also works that analyzed the cognitive revolution itself, dismissing it in the philosophical sense (e.g., Leahey, 1992; O’Donohue et al., 2003). In those cases, the cognitivist movement was found to be incompatible with key models of scientific revolution (e.g., Kuhn, 1970; Laudan, 1977). Other works dealt with related misconceptions about behaviorism. Amsel (1992), for example, noted that the behaviorism attacked by cognitivists is a caricature from Watsonian and Skinnerian behaviorisms. Some have tried to dismiss the alleged death or decline of behaviorism by empirical means. They showed that, in the period of the cognitive revolution, references to Skinner increased (Thyer, 1991) and that professional associations and publications devoted to behaviorism were both multiplying (Wyatt et al., 1986). It is noteworthy that cognitivists were not alone in misrepresenting behaviorism (see, e.g., Todd & Morris, 1983), but it is not rare to find behaviorist rebuttals to cognitivist allegations.
In their effort to react, behavior analysts have shown that cognitivism and its portrayal of behaviorism did not go unnoticed. The cognitivist issue became so significant that, during the late 1970s, there was an increase in the use of cognitive keywords in the Journal of the Experimental Analysis of Behavior, one of the main behavior-analytic outlets (Morris, Higgins, & Bickel, 1982). The importance of the theme also became evident with a special issue of that journal about cognition and behavior analysis in 1989. Their editors did not hesitate to say “Cognition and behavior analysis have a continuing, close, and perhaps difficult, relationship” (White, McCarthy, & Fantino, 1989, p. 197). [. . .]
Cognitivism as an Alternative, Not a Replacement
The story of the cognitive revolution seems successful in fostering the cognitivist movement and developing its historical identity. It left, however, several questions unsolved when it speaks of “behaviorism.” That term is ambiguous and its use disputable. It was a behaviorism that only the cognitivists knew. In the same vein, one might argue against the meaning of “cognitivism,” because it was not a unified tradition. Indeed, this review criticized a “cognitivist historiography,” but the notion of such historiography only became possible when those authors assumed a generic cognitivism as a common ground to construct their story. The very historiography that once celebrated a “cognitive revolution” also favors a distorted notion of the cognitivist tradition. It is based on the idea that cognitivism was, in some sense, a unified and revolutionary movement, capable of resisting and displacing behaviorism. Nevertheless, it is not difficult to imagine an alternative story, in which someone resorts to that same generic cognitivism to describe its rise and fall. As seen in Skinner’s work, that sort of story could well be told by a behaviorist—and, perhaps, it already exists (see, e.g., Overskeid, 2008).
Both behaviorism and cognitivism designate very heterogeneous sets of positions. In the quarrel between cognitivists and behavior analysts, it is clear that not all of them took part in the issue or subscribed to the perspectives here presented. Some have even argued in defense of the opposite side (e.g., Roediger, 2004). Behaviorism and cognitivism can be deceptive terms. In the history of psychology, they can help to understand large trends over periods of time. Nonetheless, they are abstractions. They are not real entities, capable of dominating a discipline that is not even unified. They may not reflect a single, conscious, or concerted effort of a scientific and professional group. They are intended to reflect general features, sometimes overlooking the diversity of interests, positions, and practices. The issue of the cognitive revolution illustrates the dangers of reifying such concepts, of taking an abstract construct as a concrete entity. [. . .]
In the case of the revolution, each side tells a different story, but rhetorical strategies become evident when both stories are confronted. Although there are not “truer” interpretations, there are certainly better ways of dealing with the past rather than by disregarding other traditions. In the case of the cognitive revolution, the movement certainly had its originality. More than the end of behaviorism, cognitivism represented an alternative to it. That view begins to tell history in a different way.
Source: Watrin, J. P., & Darwich, R. (2012). On behaviorism in the cognitive revolution: Myth and reactions. Review of General Psychology, 16(3), 269–282. Copyright © 2012, American Psychological Association. Reprinted with permission.
When we apply skeptical inquiry to what we learn about—in this case, learning—it is important to understand the controversies that exist within, and between, theoretical claims. Rarely, if ever, is there one uncontested truth. But far too often—especially when we are learning new information—we simply accept information without fully understanding why what is being presented is the truth or at least a portion of the truth. For example, it would be far simpler to describe cognitivism as the opposite of or a replacement for behaviorism. This shallow level of processing and acceptance affects our ability to build upon our knowledge as we strive to become experts. This type of scenario can occur, creating inaccurate schemata, regardless of the subject matter or domain.
As Watrin and Darwich (2012) suggest, there is still much we are discovering about how we learn, and it is important to consider information from multiple perspectives rather than from only one individual’s frame of reference. This book intentionally contains numerous points of view. Each author brings her or his own understanding of the domain of learning, ideally encouraging a more balanced and comprehensive understanding of learning. As you begin the subsequent sections in this chapter on cognitivism, note that what is presented may not fully outline every notion about how our mind affects how we learn. There are far too many ideas out there to be able to offer a comprehensive look at the field of learning.
2.2 Information Processing

Lagereek/iStock/Thinkstock
Cognitive psychologists compare information processing to computer processing. The human brain gathers information, processing and storing it until it is needed for a specific experience.
One of the main aspects of cognition that cognitivists are concerned with is how the mind handles the information it receives and how it affects behavior (including learning), as opposed to behaviorists’ focus on physiological responses to observed stimuli. Absorbing and storing information accurately and effectively is essential to the learning process. Cognitivists describe this action using information processing theory, which compares the human mind to a computer: The mind receives, organizes, and then stores the information so it can be retrieved by the learner.
The excerpts in this section are from Butts (2017). Butts defines information processing in more detail and sheds light on how it occurs, based on current research. Butts also describes factors that might affect information processing; it can help to consider some of the brain’s limitations when trying to understand how information processing works. As researchers discover more about the brain and its functions, they learn more about its capacities, inadequacies, and complexities. As noted in the book’s introduction, some areas mentioned in this reading (e.g., memory and cognitive load) will be further elaborated on in subsequent chapters.
Excerpts from “Information Processing”
By R. Butts
Information processing is a person’s ability to encounter new information, connect it to prior knowledge, instill this new knowledge in memory, and recall it when necessary. The term information processing applies to a range of theories from the field of cognitive psychology. This branch of psychology focuses on memory and how the mind gathers and uses information. Cognitive psychologists often use computer-related terms to explain the way the brain processes information. They believe that people process information in a manner similar to the way computers process information. Information is entered into a computer, which processes and stores this information until it is needed to generate some form of output. Likewise, a human brain gathers, stores, and interprets information, all of which can affect what the human does with this information. Information processing is how learning happens. Moreover, it is how learned information is stored and used.
Associated Theories and Models
The two models of information processing are serial processing and parallel processing. Serial processing is when only one processing task can be completed at a time. Parallel processing is when more than one processing task occurs at a given time. People who are skilled at a task are more easily capable of parallel processing while completing that task than those who are new to it. People who work in a business office for years are capable of multitasking and thinking ahead on projects, while new hires must focus their attention on properly completing one assignment.
A popular theory of information processing is the stage theory, which suggests that information processing occurs in distinct phases. The first stage is sensory memory. The human brain experiences the world through the five senses. These experiences are information the brain must process. During this stage, the brain decides which information is important and which is unimportant. For example, a student in a classroom might dismiss the sound of the student behind her tapping his pen as unimportant information. The same student might give more weight to the complex equations the teacher is jotting on the chalkboard and the explanation the instructor is delivering verbally. This sorting of information is involuntary and unconscious.
The second stage is short-term memory, sometimes called “working memory.” This refers to a person’s thoughts at the moment he or she experiences something through the senses. The first two stages allow people to quickly interpret information. People allocate more of their cognitive resources to important tasks. These resources are limited, and an individual’s effectiveness is dependent upon efficient use of these resources. The way these resources are used is situational. If a person is walking along an icy sidewalk, he or she might devote the majority of his or her attention to foot placement and maintaining balance. Conversely, on a day when sidewalk conditions are not treacherous, he or she might pay more attention to the neighbor across the street stepping out of a new car. People are limited in how much they can divide their attention.
The last stage is long-term memory. This refers to information people can easily remember. Long-term memory is permanent memory. An example of long-term memory is the ability to recall the protagonists and antagonists of a novel even years after reading it. Information can be shifted from the short-term memory to the long-term memory via memorization and repetition.
Attention, Capacity, and Chunking
For information processing to occur, learners must be able to convert important information from their short-term memory to their long-term memory. A learner’s success often depends on his or her personal capability for selective attention. Selective attention is the learner’s ability to filter out distractions and concentrate on the important task at hand.

KatarzynaBialasiewicz/iStock/Thinkstock
If there are too many external stimuli, it is hard for a learner to process important information. In this photo, a man tries to work while cleaning and doing chores. He may not be successful in his specific work-related task because there is too much cognitive load.
Cognitive load can be a problem. Cognitive load refers to all the information and stimuli surrounding a person. The three types of cognitive load are intrinsic load, extraneous load, and germane load. Consider the following example: A student is studying at the park and has his notes open on his lap. Meanwhile, a dog is barking, the buzz of music drifts from a jogger’s headphones, a construction crew is drilling as it sets up a new sliding board, and the smell of tacos wafts from a nearby truck.
The intrinsic load is the difficulty of the information the student is trying to understand and commit to memory. This is the knowledge the student needs to commit to his long-term memory.
The extraneous load refers to distractions. This can refer to any information the student is not trying to process and commit to memory (e.g., the barking dog, the music, the tacos). The student must try to filter out these disruptive stimuli.
A germane load consists of activities and instructional materials designed to facilitate learning the necessary information. A classroom with effective learning will have a weighty germane load and a light extraneous load. A capable instructor will keep the intrinsic load at a manageable level, so as not to overload students with information.
Chunking is a popular method to help learners process and retain information. Chunking means separating information into chunks. Because of the limitations of short-term memory, information is more easily understood when it is broken down into smaller pieces. If too much information is presented at one time, much of that information will not be able to be processed and stored.
Students can often learn by rehearsal, which is repetition. Repetition, however, does not guarantee that a learner will retain the information in his or her long-term memory. Thus, encoding is used. Encoding is making use of the knowledge a learner already has to imprint the information on the learner’s memory. An example of encoding is the use of the acronym “HOMES” to recall the names of the Great Lakes. “HOMES” is a mnemonic device, or a technique for facilitating memorization. Each letter in “HOMES” is the first letter of the name of one of the lakes: Huron, Ontario, Michigan, Erie, and Superior.
Source: Butts, R. (2017). Information processing: Cognitive information. Salem Press Encyclopedia. Copyright © EBSCO.
Understanding how we process information can be an important tool. It enables us to apply effective strategies in our own learning and in helping others process information, whether we are parents, managers, counselors, or life coaches. For example, consider how we might support our own brain functions by chunking information and being purposefully attentive to the information we must learn. By recognizing that too much information at once (such as cramming for a test) can be detrimental to successful knowledge acquisition, we could more effectively organize our method of learning new information (e.g., studying and practicing information for shorter periods of time on a regular basis). There is much research about memory that suggests there are additional considerations for forming efficient memories, which will be discussed further in Chapter 3. Developing effective schemata, discussed in section 2.3, is another way. (For more on the brain, see Reinforcing Your Understanding: Information Processing and the Brain.)
Reinforcing Your Understanding: Information Processing and the Brain
The brain is a remarkable organ! It is also one of the most active organs within the human body, and its functions affect learning. This short video introduces us to how thoughts, emotions, and feelings affect the brain and nervous center.
<span id="w32389" class="werd"> </span>
Want to learn more about your brain? To view this video in its entirety, visit the Ashford library’s Films on Demand database. Search for “Brain and Nervous System: Your Information Superhighway.” Topics in the full video include electrical impulses and how nerve messages travel, parts of the brain and their functions, how the brain and spinal cord are protected, the senses, and diseases, drugs, and their effects on the brain and nervous system.
My Bookshelf
TOC/Annotation menu
Downloads
Print
Search
Profile
Help
2.3 Schema Development
Previous section
Next section
2.3 Schema Development

Bob Peterson/Flickr; Nadiatalent/Wikimedia
If you were to receive a plateful of the first image, you would most likely have an enjoyably delicious snack. However, the second could be fatal, due to the toxic lode of dauricine. If you based your decision of whether to eat this berry only on what you know grapes smell like and look like and the vines they grow on (your schema), there is the possibility your existing schema could prove detrimental.
Recall from earlier in the chapter that a schema, or schemata when plural, is a category of information, a representation or symbolic illustration that forms in the mind when an individual learns information or develops behaviors. Rumelhart (1980) summarized the extensive nature of schemata:
Schemata can represent knowledge at all levels—from ideologies and cultural truths to knowledge about the meaning of a particular word, to knowledge about what patterns of excitations are associated with what letters of the alphabet. We have schemata to represent all levels of our experience, at all levels of abstraction. Finally, our schemata are our knowledge. All of our generic knowledge is embedded in schemata. (p. 41)
Existing schemata are based on experiences, previous knowledge, and beliefs, and these schemata are the stepping stones for organizing material within our memory. In addition, our schemata are ever changing as we experience and learn more over time. Although these schemata can be accessed easily and quickly, such mental connections can also be the reason why learners might consciously and unconsciously accept only new knowledge that aligns with what they already know or believe. Consider what your prior studies taught you about learning. If you did not fully understand a concept or did not have it clearly explained to you, then this clouded information could continue to affect your current studies. Thus, new knowledge acquisition can be a very perplexing process, as it may become associated with inaccurate or underdeveloped schemata.
Because of this, proper schema development has become a key framework within the theory of cognitivism. Prior knowledge as an important basis for learning was introduced by researchers Piaget (1929) and Bartlett (1932). How learners use schemata can affect how, or if, they successfully and accurately acquire new knowledge. In many cases, learners will unconsciously apply schemata. However, this reflexive response can sometimes be problematic, as the nearby images of grapes and moonseed fruit illustrate.
The excerpts in this section are from Hodnik Čadež and Manfreda Kolar (2015). You will learn more about how schemata are formed, how they apply to problem solving, and how instruction is presented to complement the formation of effective schemata. Note that the words schema, mental schema, and cognitive schema are used interchangeably to refer to mental representations of information.
Excerpts from “Comparison of Types of Generalizations and Problem-Solving Schemas Used to Solve a Mathematical Problem”
By T. Hodnik Čadež and V. Manfreda Kolar
Mental Schema
Clinical psychologist Jean Piaget (who is known more broadly for his work on children’s cognitive development) is undoubtedly the first name that comes to mind when researching mental schemata. He uses the term structure or a schema to denote a “mature” or developed form of knowledge organization. [. . .]
Applications of Piaget’s work are present in works of many recent researchers, and the definitions of the term schema are interwoven with that of Piaget. Marshall (1995) sees a schema as a mechanism in human memory that allows individuals to organize similar experiences in such a way that they can easily recognize additional similar experience. Chinnappan (1998) uses the term for a cluster of knowledge that contains information about the core concepts, the relations between these concepts, and the knowledge about how and when to use them. Thus, when individuals acquire concepts, principles, and procedures, they organize them into schemata, which provide for the knowledge base for further mathematical activity. Subsequent events contribute to refining and further development of schemata, and knowledge transfer takes place. “Schemata are triggered when an individual tries to comprehend, understand, organize, or make sense of a new situation” (Steele & Johanning, 2004, p. 67). Organization and spread are the two characteristics of understanding schemata (Chinnappan, 1998), whereby organization refers to the establishment of connections between ideas, and spread refers to the extent of those connections.
For example, as you are reading this material about schema development, what comes to mind? Perhaps it is your knowledge about how your life experiences have shaped your beliefs. Hence, how you understand and subsequently organize the information about schema development could be based on your current understanding about belief development. These ideas (your past knowledge about belief development and the new knowledge about schema development) are now connected and thus organized within your mind. If this knowledge is very new to you, your spread may be limited. As you learn more about schema development, your ability to connect it to future new knowledge would advance, increasing your spread.
An individual’s cognitive schemata are constantly being revised and elaborated upon each time the individual encounters new experiences. A schema is structured if it is vertically constructed, known as vertically constructed schema: By adding new layers an individual forms a deeper and more closely connected hierarchy of knowledge; the individual is able to make connections between the new experiences and prior knowledge and assimilate new information. According to Piaget (1952, 1968) assimilation is the process in which the individual acts toward the environment so as to bring it into accord with its existing structures. (In other words, the individual incorporates new information into his or her existing schemata.) The adaptive orientation of an individual is toward the achievement of a more stable equilibrium. Sometimes, this requires not only assimilation, but also accommodation, where the individual has to adjust his or her existing schemata to comply with the objective, outside world. [. . .]
Individuals must make a series of accommodations to the objective conditions imposed by the environment and incorporate these accommodations into their own structure as a basis of their future behavior. Individuals attempt to encompass each new set of accommodations on the basis of their capacity to assimilate objective reality at the existing level of structure. Should this prove impossible, adaptive pressure leads individuals to attempt new accommodations together with their old structure under principles of a higher order. These principles in turn become the basis of a new and a more powerful schema. Tall (1991) defines assimilation as an expansive generalization: One extends the existing cognitive structure without a change in current ideas, whereas accommodation is a reconstructive generalization—it requires reconstruction of the existing cognitive structure. (See Figure 2.1 for an example of assimilation and accommodation.)
Figure 2.1: Assimilation and accommodation
This figure gives an example of information and how it is often assimilated but is more apt to be accommodated with additional facilitation.

© Bridgepoint Education, Inc.
Individuals can develop only schemata for repetitive experiences, whereby repetition refers to the organization of events or to the events that are suitable for assimilation, accommodation, and reflection (Steele & Johanning, 2004). Hackenberg (2010) views mathematical learning as a process in which people make accommodations in schemata in an ongoing interaction with their experiential world. To initiate the schema, a person must perceive a situation as similar to previous situations—this recognition is called assimilation (Hackenberg, 2010). The schema activity leads to the result, which the person again assimilates. Accommodation occurs when a person finds the result of a schema to be unexpected, which causes feelings of disappointment or surprise. According to Steffe (1991), functional accommodation is the process in which schemata that were not connected before are coordinated. The result of the functional accommodation is a more powerful schema in the sense that it can be used to solve every similar problem triggering that new schema—the results and the operations that lead to these results can function as an input in further operations (Hackenberg, 2010).
Someone’s cognitive schema is defined as being unstructured when it is horizontally constructed, known as horizontally constructed schema: It consists of pieces of unconnected information, it is inadequate for the development of meaningful understanding, and there is hardly a place for the assimilation of new knowledge (Sfard, 1991). A meaningful schema is based on the understanding of the concepts constituting the schema, whereas memorization can be achieved by rote learning with little or no understanding.
Sweller (1989) argued that the degree of sophistication of schemata has a strong impact on the manner in which students categorize and solve a given set of problems. Based on their research, Steele and Johanning (2004) distinguished between two degrees of quality in problem solving schemata that students developed: a well-connected schema and a partially formed schema, the former term being used for a complex schema with a strong relationship, which could be successfully used to generalize a particular problem situation and for the generalization across problems (Steele & Johanning, 2004). A partially formed schema, on the other hand, is a schema that is weak in connections and does not provide for the necessary relationship for the generalization across problems or within a problem. According to Dubinsky (1991), when an individual learns to apply the existing schema to a wider range of experiences, then the schema has been generalized, that is, an individual has developed awareness of the wider applicability of the schema.
Generalization in Problem Solving
Cognitive generalization is the ability to apply and test previously learned and classified concepts across a range of contexts and situations, which the individual perceives as being similar to one another (Gluck, Mercado, & Myers, 2011). According to Radford (2008), a crucial step toward generalization is being able to discriminate between the same and the different. Forming a concept means to select some features of the particular entities and to dismiss some others; thus, a generalized entity that does not coincide with any of its instances is formed. According to Davydov (1990),
Generalization is the detection of the interrelationship between the general and the individual. The general contains the entire diversity of the individual. To make a generalization means to discover a principle, a necessary connection of the individual phenomena within a certain whole. (p. 138)
To generalize a problem situation is to identify the operators and the sequence of operations that are common among specific cases and to extend them to the general case (Swafford & Langrall, 2000). (See Figure 2.2.)
Figure 2.2: Generalization process
This figure demonstrates the process for determining a generalization about a problem.

© Bridgepoint Education, Inc.
A generalization of a problem situation may be presented verbally or symbolically. Narrative descriptions of the general case are verbal representations of the generalization, whereas representations using variables are symbolic representations (Swafford & Langrall, 2000).
Two aspects of generalization should be distinguished: seeing the general in the particular or seeing the particular in the general (Krutetskii, 1976). These two aspects allow the classification of students’ generalizations. In order to create a “generalization” schema, students should first solve a problem, usually by observing a particular case, creating new cases, observing the pattern, and generalizing. When addressing the related problems, students can solve them by applying their schemata, that is, by seeing the particular in the general. “When students use the general case and try to incorporate it in a specific case, they trigger their schemata to either assimilate or accommodate new problem situations” (Steele & Johanning, 2004, p. 68). [. . .]
The generalization procedure is in many cases dependent on the nature of the problem. It is more convenient to solve some problems by the use of induction, others by use of generalizing through reasoning. [. . .]
These two types of generalizations are merely based on operating with particular cases to which a solver often does not give a meaning but merely looks for a relation between the cases. [. . .]
Source: Adapted from Hodnik Čadež, T., & Manfreda Kolar, V. (2015). Comparison of types of generalizations and problem-solving schemas used to solve a mathematical problem. Educational Studies in Mathematics, 89(2), 283–306. Copyright © 2015, Springer Science+Business Media Dordrecht.
Every day, we form schemata, whether they are about our personal surroundings, the world around us, people we know, or things, concepts, or procedures. For example, even as you read this text, your current knowledge—your schema—about learning is changing and maturing. Your ability to align what you are learning about and apply it in your daily life heightens with each learning activity that you perform (e.g., when you read, discuss, or write about the subject). Whatever you are learning about, identifying what you think you know and how it supports any new concepts is crucial to developing an accurate and effective schema you can draw from later.
As you continue your reading, you will continue to attach new information to your schema about learning. Each author is sharing his or her knowledge about the complex concept of how we learn as well as potential strategies for increased effective learning, thereby adding more breadth to your understanding and increasing your level of expertise. You are encouraged to start using the presented ideas to support your success in fully grasping the content in this text. (For example, try out the exercise in Applying Skeptical Inquiry: Consciously Activating a Schema.) As suggested, by doing this, you are effectively using the concepts and increasingly strengthening your current schema about the psychology of learning.
<span id="w34774" class="werd"> </span>
Applying Skeptical Inquiry: Consciously Activating a Schema
Your schemata help you comprehend new knowledge. But what if you are unsure about how to intentionally use a schema? It’s okay if you need assistance. Mindfulness is a first step in this process, and you can begin by being aware of what you already know or believe. This awareness will make it easier to relate new information to what you already know and make adjustments as you learn more. The following exercise will help you take this first step.
To support your schema development, create a list of the beliefs about learning that you had based on your life experiences before reading this text. Now, write down some things you may have learned in an introductory course or in this text. These two lists could include many different ideas, some of which might appear in Figure 2.3.
Figure 2.3: Schema development exercise
Being attentive to what we think we already know and what we are learning can have positive effects on schema formation.

© Bridgepoint Education, Inc.
Now, as you look at your list, do you think that you potentially ever ignored new concepts because they did not reflect what you already believed? If so, this is normal. All human beings consciously, and even unconsciously, have the tendency to adjust the facts they learn about so that the information adheres to what they already think they know (assimilating and neglecting accommodation). However, if you are mindful of this tendency, then you can be more cautious about developing accurate knowledge foundations that may, in turn, affect later learning.
Questions
Do your preexisting beliefs affect what you are trying to learn in this text? If so, how?
For example: If you believe you are not good at math and you learn that strategies can be applied that can effectively help you have increased success, will you discount the new information or try the new strategies?
In what ways could you be more mindful about not allowing current beliefs to affect crucial new knowledge development?
Knowledge Check
Notebook
My Bookshelf
TOC/Annotation menu
Downloads
Print
Search
Profile
Help
2.4 Cognitive and Concept Mapping
Previous section
Next section
2.4 Cognitive and Concept Mapping
Another concept to arise out of cognitivism is that of cognitive maps, which would go on to have many practical applications in the field of learning. Cognitive maps are mental representations that encompass a range of symbolic representations, including contextual, conceptual, and emotional. (See Figure 2.4.) They are mental representations of an area or space (Arthur & Passini, 1992). The term cognitive map was first used by E. C. Tolman (1948), a researcher first associated with behaviorism. (See Chapter 1.) Cognitive mapping is the term used to describe the mental processes that occur as connections are formed when a learner makes a cognitive map—the mental visual representation(s) of the connections.
Figure 2.4: Cognitive mapping
Cognitive maps are mental representations that reflect symbolic representations. Different kinds of cognitive maps may represent different aspects of associations.

Adapted from “Cognitive Map Dimensions of the Human Value System Extracted From Natural Language,” by A. V. Samsonovich and G. A. Ascoli, Conference on Advances in Artificial General Intelligence: Concepts, Architectures, and Algorithms: Proceedings of the AGI Workshop 2006 (pp. 111–124), 2007, retrieved from http://richarddagan.com/cogmap/10.1.1.125.8012%5b1%5d.pdf. Copyright 2007 by A. V. Samsonovich and G. A. Ascoli. Adapted with permission.
We often create cognitive maps unconsciously. Downs and Stea (1980) emphasized that even if the process occurs involuntarily, “a cognitive map exists if an individual behaves as if a cognitive map exists” (p. 10). Researchers also have suggested that the knowledge represented in cognitive maps (and schemata) is constructed from our physical environments, our social relationships, and our continually developing associations with these variables (Baldwin, 1992; Markus & Wurf, 1987; Sandler & Rosenblatt, 1962).
Cognitive maps are constantly evolving based on new knowledge, new experiences, and even changes in beliefs, morals, emotional states, and attitudes. Learners can improve their learning experiences by being acutely aware of the cognitive maps they construct. Creating a tangible, visual representation of the cognitive map can be helpful and can include concepts, physical locations, physical items (such as machinery), processes, semantics, and more. Two styles of maps to experiment with are semantic maps and visual think maps. Semantic maps are graphic representations that show how key words or concepts are related to one another. (See Figure 2.5.) A visual think map includes visual schemata to communicate information through informative graphics or designs. (See Figure 2.6.) Geographic maps, diagrams, infographics, mind maps, brainstorms, sketchbooks, notebooks, flowcharts, and timelines are some examples of visual think maps.
Figure 2.5: Semantic map
Semantic maps are visual representations that organize how concepts are related. In this example, various types of desserts are organized into three different categories.

© Bridgepoint Education, Inc.
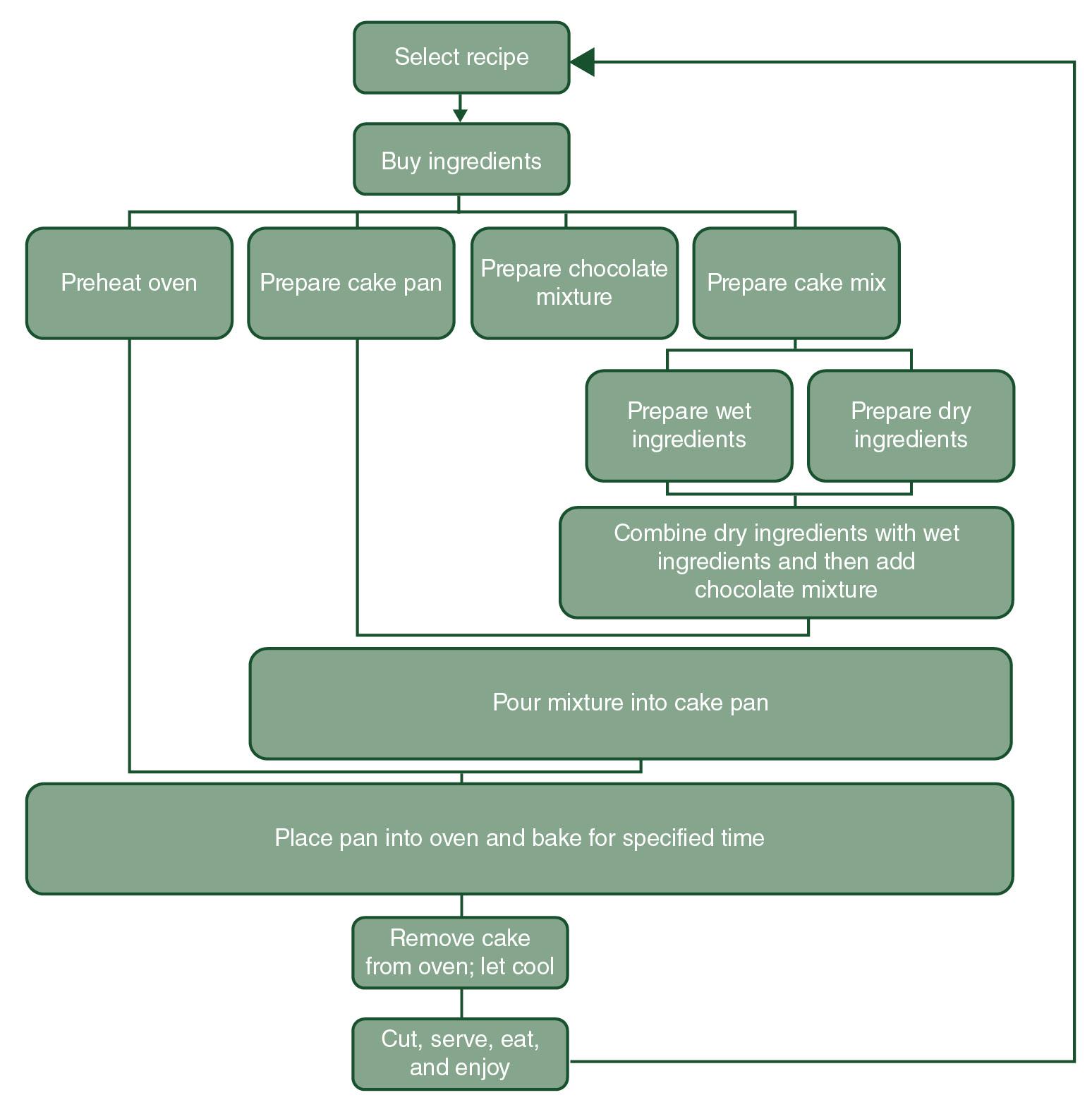
Figure 2.6: Visual think map
This visual think map provides an illustration of the thinking process involved in baking a chocolate cake.

© Bridgepoint Education, Inc.
The excerpt in this section will continue to help you develop your understanding about cognitive mapping strategies and their applicability to learning. Wheeldon and Faubert (2009) focus on concept mapping, a procedure for organizing concepts concretely (drawn, in tables, etc.), rather than only in one’s mind (cognitive mapping). The examples shared can be utilized as strategies for your own learning success.
Excerpts from “Framing Experience: Concept Maps, Mind Maps, and Data Collection in Qualitative Research”
By J. Wheeldon and J. Faubert
[. . .] Concept mapping as is traditionally understood today was first referred to in the 1970s by Stewart, Van Kirk, and Rowell (1979) and subsequently developed by Novak and Gowin (1984). The latter researchers remain involved in the discussion and dissemination of the value and utility of maps, mapping techniques, and analysis. In general terms, concept mapping is a technique that can demonstrate how people visualize relationships between various concepts (Lanzing, 1996). Related to cognitive maps in psychology (Tolman, 1948), concept maps provide a visual representation of dynamic schemes of understanding within the human mind (Mls, 2004), yet some debate exists about what is and what is not a concept map (Åhlberg & Ahoranta, 2004). Traditionally, concept maps have been used in quantitative research based on strict definitions in the fields of science education, engineering, mathematics, psychology, and health, yet the potential for the wider use of maps in the social sciences might require a less rigid definition (Axelrod, 1976). Although concept maps can include labeled concepts, linking words, and clear hierarchies, they might also include other sorts of visual or graphic representation of concepts or propositions that attempt to convey an understanding or relationship among different concepts within a map. These might include word links, directional arrows, or just simple connectors like lines or overlapping circles (Åhlberg & Ahoranta, 2004). In Figures 2.7 and 2.8, we provide two examples of maps. The first adheres to a more traditional understanding of concept maps, as it includes clear and unique concepts, lines suggesting hierarchical relationships, and linking words.
Figure 2.7: Simple concept map
This simple concept map illustrates how the sun is associated with other concepts such as plant life and people.

Adapted from “Framing Experience: Concept Maps, Mind Maps, and Data Collection in Qualitative Research,” by J. Wheeldon and J. Faubert, 2009, International Journal of Qualitative Methods, 8(3), 70. Copyright 2009 by J. Wheeldon and J. Faubert. Adapted with permission.
The second map (Figure 2.8) is much more free form. Although it also contains useful data and demonstrates relationships, it is unlike the first example as it relies on overlapping circles to denote different kinds of nonhierarchical connections.
Figure 2.8: Free-form concept map
Where do your values come from? An individual’s values can be influenced by different environments, such as school, and people, such as friends and family, that he or she interacts with.

Adapted from “Framing Experience: Concept Maps, Mind Maps, and Data Collection in Qualitative Research,” by J. Wheeldon and J. Faubert, 2009, International Journal of Qualitative Methods, 8(3), 70. Copyright 2009 by J. Wheeldon and J. Faubert. Adapted with permission.
If a traditional definition is used, Figure 2.8 would not be considered a concept map. As it is without a clear hierarchy, linking words, or even unidirectional arrows, some might suggest that this sort of map would be better described as a mind map (Buzan, 1974; Buzan & Buzan, 2000). Yet Figure 2.8 does identify individual concepts and suggest a relationship between them. Although it might not be appropriate to attempt to use this map alone to understand how an individual perceived the origin of his or her values, it does offer a view of individual understanding. Indeed, the way in which this map is constructed might give way to more qualitative coding schemes or assist in the development of subsequent data collection approaches, including interviews or focus groups (Wheeldon, 2007). The immediate value of this definitional flexibility is that it can greatly expand the use of maps. According to Ebener et al. (2006), concept maps offer an opportunity to assist with analysis of complex processes and can play a role in knowledge translation. In addition, because concept maps can be designed in a variety of ways, they may be important tools for qualitative researchers to organize research, reduce data, analyze themes, and present findings (Daley, 2004). As such, maps provide a valuable means to collect data from research participants in social science research projects (Trochim, Cook, & Setze, 1994). [. . .]
Although the use of concept mapping varies widely, how participants construct maps can demonstrate their belief in the importance of and commonality between different concepts and the nature of perceived relationships (Hammersley, 1996; Jackson & Trochim, 2002). [. . .]
In education, they have been shown to be more effective in promoting knowledge retention than attending class lectures, reading, or participating in class discussion (Poole & Davis, 2006). Furthermore, concept maps can influence concentration and overall test performance, in part because they promote interaction and engagement between the student and material (Hall & O’Donnell, 1996). It has also been suggested that concept maps are an easier way to communicate one’s knowledge than text writing (Czuchry & Dansereau, 1996). [. . .]
Source: Wheeldon, J., & Faubert, J. (2009). Framing experience: Concept maps, mind maps, and data collection in qualitative research. International Journal of Qualitative Methods, 8(3), 68–83. © Sage Publications, Inc.
Have you ever watched the television show CSI? If so, you may have noticed how the investigators use photos and visuals on a wall to visually map suspects and their relationships to various clues and information. Concept maps are used in numerous domains to accomplish many differing goals. In education, concept mapping offers learners a way to more concretely organize their knowledge. Another example is discussed in Reinforcing Your Understanding: Word Maps. Research has suggested that retention—a key goal for most learning—can be increased using this strategy. Consider how you might organize what you learned from this text thus far by creating a concept map. How could this process support your knowledge acquisition during other learning opportunities (e.g., lectures, videos, or even online discussion forums)?
Reinforcing Your Understanding: Word Maps
Word mapping is a great tool to use when you are learning more about a new concept. The Visual Thesaurus is an online instrument that can help you make a word map. This tool uses animation to display maps of words and meanings. First you enter a core word, and it will be placed in the center of the map. Then the Visual Thesaurus connects related words and meanings to the core word, and you can click around the content to learn more about the different words and their meanings. For more details, see how the visual thesaurus works: http://www.visualthesaurus.com/howitworks/.
The Visual Thesaurus encourages you to discover connections between words with similar or opposite meanings in the English language. Use this tool for five to 10 words in your reading this week that you may be unfamiliar with. Associating familiar words with unfamiliar words can help you better understand and remember new terms.
Knowledge Check
Notebook
2.5 Bloom’s Taxonomy

Monkeybusinessimages/iStock/Thinkstock
A teacher helping a student demonstrate learned skills is one example of a category of Bloom’s taxonomy. The taxonomy promotes putting knowledge into action.
Section 2.4 discussed the importance of organizing the knowledge that we want to develop in a concrete and visual way. The excerpts in this section, which are from Adams (2015), consider how we can use Bloom’s taxonomy to identify other effective ways to organize information and increase successful knowledge acquisition. Bloom’s taxonomy, as a framework for learning that supports effective learning strategies, is a classification system that organizes learning into a hierarchy of cognitive skills, from the simplest (e.g., remembering facts) to the more difficult, higher forms of thinking (e.g., analyzing facts). It was developed by educational psychologist Dr. Benjamin Bloom, and his team of scholars, in 1956 to promote higher forms of thinking in education. As will be discussed, it was later revised in 2001 to reflect more applicable verbiage (e.g., using verbs instead of nouns to demonstrate the learner’s cognitive processes). While it was retitled “A Taxonomy for Teaching, Learning, and Assessment,” it is most often referred to as the revised Bloom’s taxonomy.
Bloom’s taxonomy (both the initial and the revised) is still considered in learning environments to be a key way of organizing instruction to help students more efficiently develop effective and accurate schemata, as well as construct cognitive maps that can often connect schemata. By better understanding this cognitive hierarchy, a person can better develop training for others and be more mindful in one’s own learning.
Excerpts from “Bloom’s Taxonomy of Cognitive Learning Objectives”
By N. E. Adams
As learners, we know from experience that some learning tasks are more difficult than others. To take an example from elementary school, knowing our multiplication tables by rote requires a qualitatively different type of thinking than does applying our multiplication skills through solving “word problems.” And in both cases, a teacher could assess our knowledge and skills in either of these types of thinking by asking us to demonstrate those skills in action, in other words, by doing something that is observable and measurable. With the publication in 1956 of the Taxonomy of Educational Objectives: The Classification of Educational Goals, an educational classic was born that powerfully incorporated these concepts to create a classification of cognitive skills (Bloom, 1956). The classification system came to be called Bloom’s taxonomy, after Benjamin Bloom, one of the editors of the volume, and has had significant and lasting influence on the teaching and learning process at all levels of education to the present day.
Categories of Cognitive Skills
Bloom’s taxonomy contains six categories of cognitive skills ranging from lower-order skills that require less cognitive processing to higher-order skills that require deeper learning and a greater degree of cognitive processing (Figure 2.9). The differentiation into categories of higher-order and lower-order skills arose later; Bloom himself did not use these terms.
Figure 2.9: Bloom’s taxonomy
Bloom’s taxonomy supports learning by identifying instructional strategies that encourage levels of learning in hierarchical stages of simple to more difficult.

Adapted from “Bloom’s Taxonomy of Cognitive Learning Objectives,” by N. E. Adams, 2015, Journal of the Medical Library Association, 103(3), 153. Copyright 2015 by N. E. Adams. Adapted with permission.
Knowledge is the foundational cognitive skill and refers to the retention of specific, discrete pieces of information like facts and definitions or methodology, such as the sequence of events in a step-by-step process. Knowledge can be assessed by straightforward means, such as multiple choice or short-answer questions that require the retrieval or recognition of information, for example, “Name five sources of drug information.” Health professionals must have command of vast amounts of knowledge such as protocols, interactions, and medical terminology that are committed to memory, but simple recall of facts does not provide evidence of comprehension, which is the next higher level in Bloom’s taxonomy.
Learners show comprehension of the meaning of the information that they encounter by paraphrasing it in their own words, classifying items in groups, comparing and contrasting items with other similar entities, or explaining a principle to others. For example, librarians might probe a learner’s understanding of information sources by asking the learner to compare and contrast the information found in those sources. Comprehension requires more cognitive processing than simply remembering information, and learning objectives that address comprehension will help learners begin to incorporate knowledge into their existing cognitive schemata by which they understand the world (Anderson & Krathwohl, 2001). This allows learners to use knowledge, skills, or techniques in new situations through application, the third level of Bloom’s taxonomy. An example of application familiar to medical librarians is the ability to use best practices in the literature searching process, such as using Medical Subject Headings (MeSH) terms for key concepts in a search.
Moving to higher levels of the taxonomy, we next see learning objectives relating to analysis. Here is where the skills that we commonly think of as critical thinking enter. Distinguishing between fact and opinion and identifying the claims upon which an argument is built require analysis, as does breaking down an information need into its component parts in order to identify the most appropriate search terms.
Following analysis is the level of synthesis, which entails creating a novel product in a specific situation. An example of an evidence-based medicine–related task requiring synthesis is formulating a well-built clinical question after analyzing a clinician’s information gaps (Blanco, Capello, Dorsch, Perry, & Zanetti, 2014). The formulation of a management plan for a specific patient is another clinical task involving synthesis.
Finally, the pinnacle of Bloom’s taxonomy is evaluation, which is also important to critical thinking. When instructors reflect on a teaching session and use learner feedback and assessment results to judge the value of the session, they engage in evaluation. Critically appraising the validity of a clinical study and judging the relevance of its results for application to a specific patient also require evaluative skills. It is important to recognize that higher-level skills in the taxonomy incorporate many lower-level skills as well: To critically appraise the medical literature (evaluation), one must have knowledge and comprehension of various study designs, apply that knowledge to a specific published study to recognize the study design that has been used, and then analyze it to isolate the various components of internal validity such as blinding and randomization. For an illustrative list of learning objectives from evidence-based medicine curricula at U.S. and Canadian medical schools categorized according to Bloom’s taxonomy, refer to the 2014 Journal of the Medical Library Association article by Blanco et al. (Blanco et al., 2014).
Changes in Bloom’s Taxonomy
Based on findings of cognitive science following the original publication, a later revision of the taxonomy changes the nomenclature and order of the cognitive processes in the original version. In this later version, the levels are remember, understand, apply, analyze, evaluate, and create. (See Figure 2.10.) [. . .] This revision adds a new dimension across all six cognitive processes. It specifies the four types of knowledge that might be addressed by a learning activity: factual (terminology and discrete facts), conceptual (categories, theories, principles, and models), procedural (knowledge of a technique, process, or methodology), and metacognitive (including self-assessment ability and knowledge of various learning skills and techniques).
Figure 2.10: Bloom’s revised taxonomy
Bloom’s revised taxonomy uses a verb associated with the level of learning, starting with the simplest to the most difficult.

© Bridgepoint Education, Inc.
Usefulness of the Taxonomy
[. . .] The taxonomy is useful in two important ways. First, use of the taxonomy encourages instructors to think of learning objectives in behavioral terms to consider what the learner can do as a result of the instruction. A learning objective written using action verbs will indicate the best method of assessing the skills and knowledge taught. Lists of action verbs that are appropriate for learning objectives at each level of Bloom’s taxonomy are widely available on the Internet. Second, considering learning goals in light of Bloom’s taxonomy highlights the need for including learning objectives that require higher levels of cognitive skills that lead to deeper learning and transfer of knowledge and skills to a greater variety of tasks and contexts. [. . .]
Source: Adams, N. E. (2015). Bloom’s taxonomy of cognitive learning objectives. Journal of the Medical Library Association: JMLA, 103(3), 152–154. Courtesy of the author.
Bloom’s taxonomy is utilized in classrooms from kindergarten to higher education across the country. It is also useful in creating training for employees. To apply these to your own learning as well as instructional design, start with a list of action verbs, such as this list of Revised Bloom’s taxonomy verbs. When new content is being taught, it is advisable for both the teacher and the student to start at the most simplistic level and then advance as knowledge is acquired. For example, you may be assessed on the content you are learning about in this text. Simple acts of choosing the correct definition to describe key words would be an example of “remembering.” If you were asked to create a lesson about this content for your peers, you would be experiencing the highest level of critical thinking, “create.”
Summary & Resources
Chapter Summary
This chapter examined the theory called cognitivism, the science of cognition. Cognitivism took shape in the latter half of the 20th century and associated thought with learning and behavior—a departure from how early behaviorists conceptualized these variables. Whether one believes that cognitivism is a reaction, or a response, to the behaviorist movement, it is an area of science that suggests that learning is much more than a response to a stimulus. It involves the mind: thinking, information processing, emotions, and other inner conditions.
This chapter also examined key concepts within the cognitivist framework. Information processing, schema development, cognitive mapping, and Bloom’s taxonomy were discussed to expand your understanding of how the study of cognitivism applies to how humans learn. This included ideas about effective strategies for learning, such as being mindful of the schemata that may affect new learning, developing instruction that starts simple and builds to more difficulty, and concept mapping. These strategies can be applied to personal learning experiences or to others’ learning experiences, such as those of children, employees, or clients. Understanding how learners structure information and what affects this processing is a gateway to increasing not only academic success, but also success as a lifelong learner.
Key Ideas
Cognitivism became a new form of mentalism, opposed to the behavior-analytic standpoint.
The theories of behaviorism and cognitivism can, together, more effectively explain large trends about behaviors and learning that have developed over periods of time.
A schema is triggered when an individual attempts to comprehend, understand, organize, or make sense of a new situation.
Cognition suggests that for learning to have taken place successfully, change (an assimilation or accommodation) in the learner’s schemata must have occurred.
Cognitive (mental) schemata are constantly being revised and elaborated each time a person encounters new experiences.
Information processing encompasses the reception, organization, and storage of information for effective retrieval.
Short-term memory is also known as working memory.
When one’s cognitive load attends to too many outside variables, he or she may have difficulty attending to what is the most important variable to successfully send to long-term memory effectively.
Easily retrievable information is housed in long-term memory after it is processed in working (short-term) memory.
Chunking, or grouping variables, can help reduce cognitive load and aid in memory development.
To initiate schemata, a person must assimilate to the new knowledge.
There are many kinds of concept maps, and each can represent different aspects of associations.
Learners can construct maps that demonstrate the importance of and commonality between different concepts and the nature of perceived relationships.
Research has suggested that the practice of concept mapping promotes knowledge retention even more than attending class lectures, reading, or participating in class discussions does.
Concept maps can foster cognitive development and build new knowledge on previous knowledge to form new mental schemata or internal cognitive structures.
Concept mapping provides a strategy to help learners build on previous vocabulary and integrate new concepts for learners to understand interconnections in knowledge acquisition.
Concept maps can be utilized in numerous domains, including, but not limited to, education, computer courses, teacher continuing professional education, health care professional communities of practice, workplace meetings, and collaborative online learning.
Bloom’s taxonomy encourages us to think of learning in behavioral terms and to consider what the learner can do as a result of the instruction.
Additional Resources
Understanding cognitivism, a foundational theory within psychology, helps you identify how thoughts, experiences, and even emotions can affect knowledge acquisition. Visit the following websites to further your understanding of the topics and prominent researchers that were introduced in this chapter.
Cognitivism
University of Alberta, Dictionary of Cognitive Science: http://www.bcp.psych .ualberta.ca/~mike/Pearl_Street/Dictionary/contents/C/index.html
Cognitive Science Society, journal website: http://www.cognitivesciencesociety.org /cognitive-science-journal/
Cognitive Load
Information on University of New South Wales, Sydney, Emeritus Professor John Sweller: https://education.arts.unsw.edu.au/about-us/people/john-sweller/
Sweller, J. (1994). Cognitive load theory, learning difficulty, and instructional design. Learning and Instruction, 4, 295–312. Retrieved from https://cld.pt/dl/download /c8a79c90-1ce5-44a8-85fe-f060968e1dd4/biblioteca%20MATEAS/psic.%20 cognitiva/Sweller_1994.pdf
Sweller, J., & Chandler, P. (1994). Why some material is difficult to learn. Cognition and Instruction, 12(3), 185–233. Retrieved from http://www.learnlab.org /research/wiki/images/5/54/Sweller_Chandler_Why_Some_Material_is _Difficult_to_Learn.pdf
Benjamin Bloom
University of Akron, more about Bloom’s taxonomy: https://www.uakron.edu /etrain/pedagogy/blooms-taxonomy.dot
International Bureau of Education, biography and work of Benjamin Bloom: http://www.ibe.unesco.org/sites/default/files/bloome.pdf
Emerging Perspectives on Learning, Teaching, and Technology, Bloom’s taxonomy overview: http://epltt.coe.uga.edu/index.php?title=Bloom%27s_Taxonomy
George Armitage Miller
Association for Psychological Science, “George A. Miller: Remembering a Pioneer”: https://www.psychologicalscience.org/publications/observer/obsonline/george-a -miller-remembering-a-pioneer.html#.WPE4vfnytkg
Instructional Design.org, Information Processing Theory (G. Miller): http://www.instructionaldesign.org/theories/information-processing.html
Langer, E. (2012, August 1). George A. Miller dies at 92; psychologist helped lead cognitive science revolution. The Washington Post. Retrieved from https://www.washingtonpost.com/national/health-science/george-a-miller -dies-at-92-psychologist-helped-lead-cognitive-science-revolution/2012/08/01 /gJQALGHJQX_story.html?utm_term=.23a6821f82f7
Miller, G. (1956). The magical number seven, plus or minus two: Some limits on our capacity for processing information. The Psychological Review, 63, 81–97. Retrieved from http://www.musanim.com/miller1956/
Key Terms
accommodation
assimilation
Bloom’s taxonomy
chunking
cognitive generalization
cognitive load
cognitive mapping
cognitive maps
concept mapping
extraneous load
germane load
information processing theory
intrinsic load
long-term memory
mnemonic device
parallel processing
schema (schemata when plural)
schema development
sensory memory
serial processing
short-term memory
stage theory