Hello dear, if you can do it please
Done by:
Fatma Ali Alshamsi– H00270601
Amina Saleh – H00270768
Salama Faisal– H00300857
Section: 06B6CIA
Submitted to: Ramakrishnan Raman
CIB- 4003
EF BAKERY
WEBSITE
E-Business Apps Development
Table of ContentsDatabase Design (ERD) 3
Project Overview
EF bakery business is a small independent home bakery, which offers homemade cookies. The business would like to give their customers the opportunity to order the cookies through a webpage which runs on a localhost server. The Customers would benefit by being able to order cookies through their laptop or mobile phone without the need to go to the bakery shop itself.
Business Functions
In our website, the user can Register with a unique username and password to log into the website. Also, we have two type of user, Admin and regular.
The Admin user can add a new item to the table, modify and delete.
The regular user can search about the product by product number, product name or product price. also, regular users can sort the result with the name of cookies and the number. In addition, the user can see the menu of our products with the product number, name and price. And they can make an order with what they need, by clicking Add to cart item, then the item automatically will be added to cart with a specific information, such as the name of the product, quantity, and price in AED. The user can remove the item that they don’t need it by clicking on remove item, and the item will be removed from the cart.
After adding the item to cart, the user fills their details for delivery information. When they check out the user can pay with PayPal account.
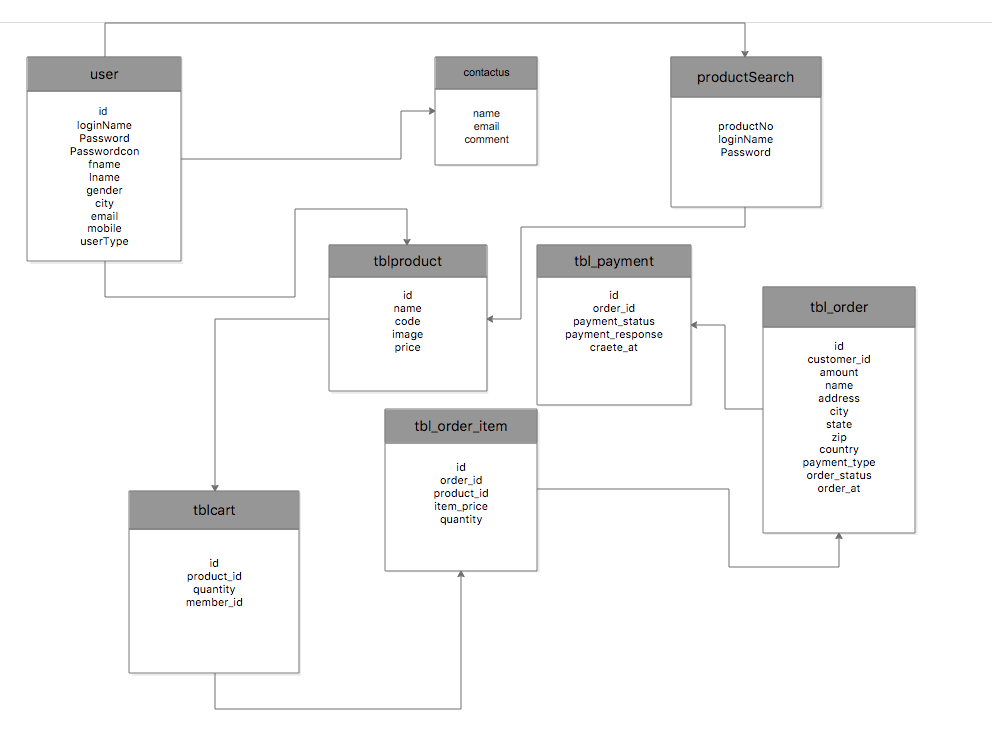
Database Design (ERD)
| Incomplete Functionality | Implemented Functionality |
| This screenshot shows the home page, on the home page we put a small paragraph that explains the history of the bakery, and who's the owner of it, and a brief about our goal. So, the users can know more about our business, and they can view the image that is located in the middle of the page. The user can either register or log in with their accounts, search about the product, view the full menu, make an order, and contact us by sending us their feedback about the cookies. |
|
| The user can view our social media accounts, such as Twitter and Instagram by clicking on the icon only, it will redirect the user page to our official social media accounts. |
|
| Registration: The user can register by filling out the form, and user's data will be saved into table "user " in the database. There is validation in each field in the form as it is shown in the screenshot. For example, If the user forgets to write the first name, an error will display under the field, and the password should be matched to each other, otherwise, an error will be display again, one more thing, the mobile number accepts only UAE codes that start with +00971. |
|
| Log in Every user has been registered, can log in with their username and password. If the user does not have an account, it has a link to registration form. Also, they can reset the password if they forget it by clicking to forget password link. |
|
| Login with admin. We have two types of user, Admin, and regular user. When we login with Fatima it will take you to the admin page where the admin can Add, Modify and delete the product from the productSearch table. |
|
| When the Admin clicks on “Add new Cookies Item” which is in the previous screenshot, the add new cookies form will appear, the admin will enter the required information, and clicks on “Add” button. Then the new item will be added into the database table. |
|
| The Admin also can update the records and data in the table by product number. When the admin clicks on the update, it will show the details of the product and then he/she can modify it. |
|
| The admin can delete the product by clicking on Delete cookies item. And enter the product number to delete it. it will be deleted from the database also. |
|
| Log in with a regular User "Salama" The user can log in with their user account that they did in the registration form. When the user login, it automatically access to the home page, So they can search about the product, see the menu, make an order and contact with us by sending their feedback about our product and services. |
|
| Search about the product The user can search for the product by selecting search type and enter the search term. For example, search by product price, enter the price 50, when click search the result will display. Also, they can sort by product name and product number. |
|
| Contact us The user can enter their feedback about the product and services and submit it, it will automatically be saved in our database, and we'll read the feedback and make changes if needed. |
|
| Make order The user can make an order by clicking on order navigation page. The menu will be displayed, the user can increase the quantity under the product image, and add the product to the cart. if the user clicked on a specific item and added it to the cart, he/she can view the cart with the picture of the items that he/she added it, with the price also and the quantity. if the user clicks on Go to Checkout, the customer details will appear, to confirm. and when clicking on Proceed to payment button, the user will be redirected into the PayPal form, to enter the email and password and pay with PayPal. |
|





















