1. SYSTEM REQUIREMENTSa. Techniques<Place your text here>. b. Primary Functional Requirements<Place your text here>. c. Non-Functional Requirements<Place your text h
<Assignment title>
<Date>
Prepared by
<Names of group members>
Table of Contents
1.SYSTEM REQUIREMENTS 3
a.Techniques 3
b.Primary Functional Requirements 5
c.Non-Functional Requirements 6
2. USE CASES 7
a.Actors 7
b.Use Cases and Descriptions 7
c.Use Case Diagram 8
3.DOMAIN MODELLING 9
a.Domain Classes and Attributes 9
b.Domain Model Class Diagram 9
c.Association Descriptions 10
4. USE CASE MODELLING 11
a.Fully Developed Use Case Description 11
b.Activity Diagram 11
c.System Sequence Diagram 12
d.CRUD Analysis 12
Peer Review 15
1.SYSTEM REQUIREMENTS- Techniques
System Analysis entails analysis, design and implementation of information systems. This is achieved by assessing the need and suitability of the systems in terms of the intended use taking into account the end users. For this case, system analysts are the skilled individuals who understand development of systems and review the required steps. The main role of the system analysts is development and maintenance of information systems (Avision, 2006). Information system on the other hand involves incorporation of software, human resources, hardware, database and telecommunication taking into accounts the procedures and policies of the organization (Raynolds &Stair, 2001). Before system analysts embark on development process, they begin by collecting the system requirements that are vital in every step in system development cycle. Gathering the system requirements entails series of techniques that are discussed in this essay using the case scenario of the Uni Eight association that requires online system for updating information concerning their matches.
Data Modeling Techniques serves as initial step for designing a database. Sometimes refered as conceptual design, it describes the data that will be available in the database, the relationship between each of the data and the constraints (Adrienne & Nelson, 2014).. The concepts in this stage are usually represented in form of database structure and serves as a brainchild of ensuring all the user requirements are well gathered for (Adrienne & Nelson, 2014). This step also entails preparation of database logical design that will define the database in the DBMS model.
Software testing techniques is an important stage in development of any system. This technique enables the analysts to check direction and progress of the system in each development stage. The reason for the testing is to avoid duplication of work that may lead waste of time and resources. For this case, software testing technique enables analysts to develop better cases by increasing by test coverage.
Project management techniques enables analyst to choose the right methodology of getting the job rightly done. These techniques assist the analysts in guiding them on which step to be taken in order to achieve the tasks. Different methodologies may arise that needs different strategies. One of these methods include agile that is usually best for systems that are incremental and iterative.
Methods of gathering information
There several methods of gathering information from the stakeholders. These include interviewing the stakeholders and users, using questionnaires, reviewing documents, analyzing business procedures, researching vendor solutions and collecting suggestions and comments. These methods enable analysts to get information they require in each stage of developments and be able to analyze the user expectations. Questionnaires consist of series of questions that are distributed to stakeholders and users to fill them. After filling them they are collected and analyzed to obtain the system requirements.
There are lots of scholarly research reports that can help in gathering the system requirements. These documents have step by step procedures that are crucial in system development. Documents are also reviewed to identify any loophole in system development and the best ways of tackling it. Vendor solutions should also be researched to identify the best one which offers best solutions and software that might be required. Comments and suggestions should also be reviewed; this is the best way to gather user requirements and suggestions if any.
User interviewing is another commonly used way of gathering the system requirements. The intended users can be interrogated either in form of interviews or any other way that enables them to give their views on what they expect from the systems. All systems should be user friendly and during each development stage, their expectations has to be put into consideration (Dass, 2012). During the interview questions related to the intended system are asked and are always open ended. Some of the questions asked include:
What are the specifications of the Uni Eight system?
What are the requirements of the Uni Eight system?
What is the need of system requirement specification document?
What are functional requirements?
What are non-functional requirements?
What is prototyping?
What is system validation?
What is the need of static analysis tool?
What assumptions ought to be taken?
What should be tracked during the development?
Such questions will in the end enable the analysts to obtain what they need in each stage of development cycle and come up with the required tools.
- Primary Functional Requirements
A good system should be able to record, review and refine the information. Functional requirements are all the actions that a system should be able to perform upon completion. For example, for the case of information system for Uni Eight association, it should be able to display all teams registered, their ranks, players, fixtures and venues. For this case, functional requirements ought to be clearly identified and described fully. Analysts also have to identify all the actors in the system and the possible transactions of each. Support and IT staff ought not to perform functional activities unless using the system to track their own actions.
- Non-Functional Requirements
Non-functional requirements are mostly usability requirements that includes user interface, online help, documentations and related work procedures. It also entails reliability requirements that describe how the system is dependent. This includes system showing duration time, frequency, errors and troubleshooting options. The system also should be able to show the performance issues that includes response time and throughput. Finally, non-functional requirements include security issues that include protection of system from intruders. Access to the system should be controlled and the data storage ought to be secure. Other issues include the design constraints and implementation requirements.
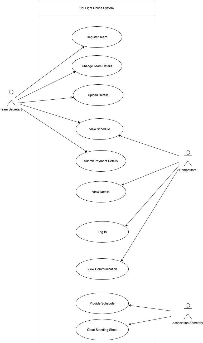
- Actors
Players
Team secretary
New teams
Association secretary
- Use Cases and Descriptions
| Event | Actors | Use case name | Description |
| Registration | Team secretary | Register team | Team secretary for each team is supposed to register their team online and be provided with username |
| Log in | Team secretary/Competitors | Change details | All competitors can log in, view and change their details |
| Communication | Association secretary | Provide schedule | Association secretary has to upload matches schedule at the beginning of each season |
| Updating scores | Team secretary | Upload details | Team manager uploads scores of every game to the online system |
| Creation of standing sheet | Association secretary | Create standing sheet | The association secretary expected to create standing sheet each week |
| View details | Competitors | Check details | Players can check their own details in the system |
| Receive communication | Competitors | View Communication | Players can view any communications from the association |
- Use Case Diagram

- Domain Classes and Attributes
| Classes | Attributes |
| Team | Name, institution, team secretary, players |
| Competitors | Name, address, email, mobile number, optional landline, number, date of birth, date of birth, competition level, affiliation |
| Association | President, association secretary, season |
| Venue | Location, availability |
| Level | Beginner, intermediate, advanced, tournament |
| Affiliation | Student, alumni, staff |
| Game | Game number, Results, number of balls remaining |
| Method of victory | Play off, in off, early black |
| Schedule | date, venue, fixtures |
- Domain Model Class Diagram

- Association Descriptions
One team secretary can submit payments details for all players
One association secretary can upload many match schedules
One association secretary can share several communications to teams
One team secretary can submit many
- Fully Developed Use Case Description
| Use case | Create venue |
| Create venue | The Uni Eight associations request the match managers to check if the venues will be available for the next season |
- Activity Diagram

- System Sequence Diagram

- CRUD Analysis
| class | Use case | description |
| Venue |
| Team manager confirms the availability of the venue |
| Team secretary | Register team | Team secretary for each team is supposed to register their team online and be provided with username |
| Team secretary/Competitors | Change details | All competitors can log in, view and change their details |
| Association secretary | Provide schedule | Association secretary has to upload matches schedule at the beginning of each season |
| Team secretary | Upload details | Team manager uploads scores of every game to the online system |
| Association secretary | Create standing sheet | The association secretary expected to create standing sheet each week |
| Competitors | Check details | Players can check their own details in the system |
REFERENCES
Adrienne Watt, Nelson Eng, 2014. Database Design 2nd Edition. Retrieved from http://open.ncccampus.ca
Dass, Kaali R. "Value of ISO 90003 Customer Requirement Guidelines to Improve IT Project Success." Software Quality Professional 15.1 (2012): 24-32.
Dennis Alan, Haley Barbara Wixom, Roth Roberta M. “Systems Analysis and Design”: pages 89-93. John Wiley & Sons, 2014
Kulak, Daryl and Eamonn Guiney. “Use Cases: Requirements in Context”: pages 19, 20. Addison-Wesley, 2012
Feiler (1993). Software Process Development and Enactment: Concepts and Definitions, Proc. 2nd Int. Conf. on "Software Process"
Peer Review
You are required to allocate points to each member of your group on the basis of the contribution each member made.
| Student name: | ||||
| Points awarded | ||||
| Student agreement posted to the Group Discussion Board (Y/N) | ||||
| 1 Did the group member contribute to all required scheduled discussions (face-to-face, on-line, etc)? | ||||
| 2 Did the group member produce all required preparation for the scheduled discussions? | ||||
| 3 Did the group member provide preparation in advance of scheduled discussions they could not participate in? | ||||
| 5 Did the group member contribute ideas? | ||||
| 6 Did the group member listen to and welcome the inputs and ideas of other members? | ||||
| 7 Did the group member appreciate the efforts of others and support them? |