continue your work to support the development and implementation of the new Service Department for Appliance Warehouse. For this week’s assignment, be sure to refer to Appliance Warehouse Resources: S
Appliance Warehouse – Use Case Analysis
Kevin Moore
CMGT/445 Applications Implementation
Troy L Adams
University of Phoenix
July 17, 2020
Introduction
The first week assignment focused on the development of organizational chart and a SWOT diagram. The organizational chart showed the organizational structure of Appliances warehouse and it various sections. The SWOT analysis diagram outlined the various strengths and weaknesses associated with the organization. In addition, the SWOT analysis provided significant information concerning the weaknesses and threats facing the organization. This week assignment involves creating a business case investigation by interviewing four employees in the organization. This assignment will also involve developing a use case diagram that will show how customers make appointments. This section will also involve identifying the systems users as well as requests in/out of the system. Finally the study will focus on the implementation of resources required for the effective completion of the project including identifying human and hardware requirements.
Business Case Investigation
A business case is an important part of a projects that describes who, how, why and want is necessary for the project and is developed at the early stages. Depending on the level of changes in the business, a business case may need further analysis and developments forming an extensive part of investigation. In this particular project, the business case is based o the SWOT analysis developed in the first assignment. The SWOT diagram provides significant insights on what will change and how it will impact employees. More information will be obtained from four employees who will b interviewed on a host of topics. Four employees from the Appliance warehouse will be interviewed including
The warehouse manager
System analysts
Field technician
Customer service manager
The Warehouse manager interview questions
A manager would have to answer the following questions based on a scenario similar to our current warehouse needs and abilities and supply reports to ensure the manager can read prepare them. For example, we get 2,000 orders a month. Those orders are split between small businesses and home deliveries. The home deliveries require time for the appliances to be installed whereas the small businesses are just unloading into their storage space. The manager would be given: average time of delivery small business vs. home installation, number of employees available, number of employees per delivery
How many orders to you get in a day on average?
What is the busiest time of month for orders?
What products get ordered the most/least?
What training programs do you have for new staff?
How long does it take to deliver orders? Small business? Home installation?
Which problems do you encounter in delivering products?
How will the new department impact your daily operations?
System Analyst Interview
A system analyst would be given specifications similar to the system we have and the needs that we are currently meeting and the needs that we would like to meet. They would be given information to study before the interview so they could effectively answer the questions below.
How effective is the current system
How often do you maintain the system?
What are the challenges associated with the new system?
What needs to be done to improve customer satisfaction?
Why do we need to consult with clients?
What strategies can be put in place to improve the functionality of the system?
Are customers satisfied with the services provided by the organization?
Field Technician Interview
A technician would be given a description of the job and what is expected of them.
What are some of the common challenges you encounter in the field?
Which tools do you use for repairs?
What kind of notes would you keep for a customer?
What is the average time of maintenance? How would you schedule an appointment for based on the time it takes for maintenance?
What type of mobile scheduling would you use? An app, calendar, or both? Should it be done on a phone, tablet, laptop, etc.?
After given a service history they need to answer the following:
Which services are on high demand?
Which services are on low demand?
Customers Service/ Appointment Setters
A customer service representative or an appointment setter would be given a description of the job and what an average call day looks like. For example, we receive 200 calls a day for customer service and 200 calls a day for appointment requests. We have 10 appointment setters and 10 representatives. A customer service representative deals with common issues such as complaints, price issues, repair issues, views service history, and billing issues. An appointment setter only deals with setting appointments, reminding customers about upcoming appointments, and sees the availability of parts and services. The call center is open for 16 hours a day Monday through Friday. They would be given a worst case scenario and a best case scenario for calls as well as booklet on issues and the average number of calls on each issue. They would be given a description of our current CSM and how it works.
How on average many calls would you receive in a day? In the case of appointment setters calling out for reminders counts as a call as does transfers to your department.
What are the common issues raised by customers?
How do you resolve the common problems?
What is the average time of a call?
What would make customers satisfied with your services?
What improvement would you recommend regarding customer services?
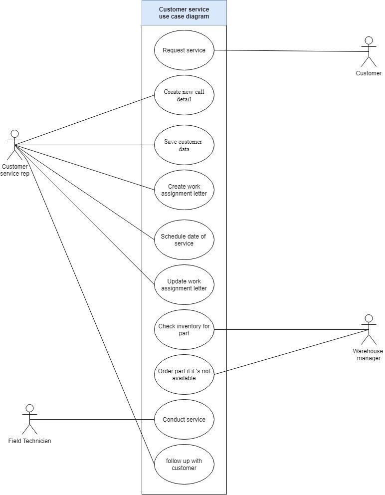
Use Case Diagram

Implementation Resources
Some of the human and hardware resources required to successful completion of this project include;
People
Support staff
Field technicians
Customers
Hardware
Technological equipment
Structures for customer service center