What is Needed: A physical budget plan,A physical cost estimateA physical schedule forecast.We just need to create those and I can add them to the original document. the paper itself was perfect- att
Running head: MILESTONE 0
Portfolio Milestone: Courier Service Proposal
Fallon Urquhart
Course Number (PJM580) – Capstone- Project Management
Colorado State University – Global Campus
Dr. Douglass Smith
October 11, 2020
Courier Service Proposal
The success of any project management team depends on the efforts they put in place to ensure they follow all the stages appropriately. The project management team of Liberty Travel will have to put in plenty of effort to make sure the project goes on smoothly. The project of starting up a courier service division that will assist the company in achieving its primary objectives of gaining a large market share and enhancing its international presence. This section of the project will focus on various subsections such as the work breakdown structure, activity list, and the project schedule network diagram.
Work Breakdown Structure
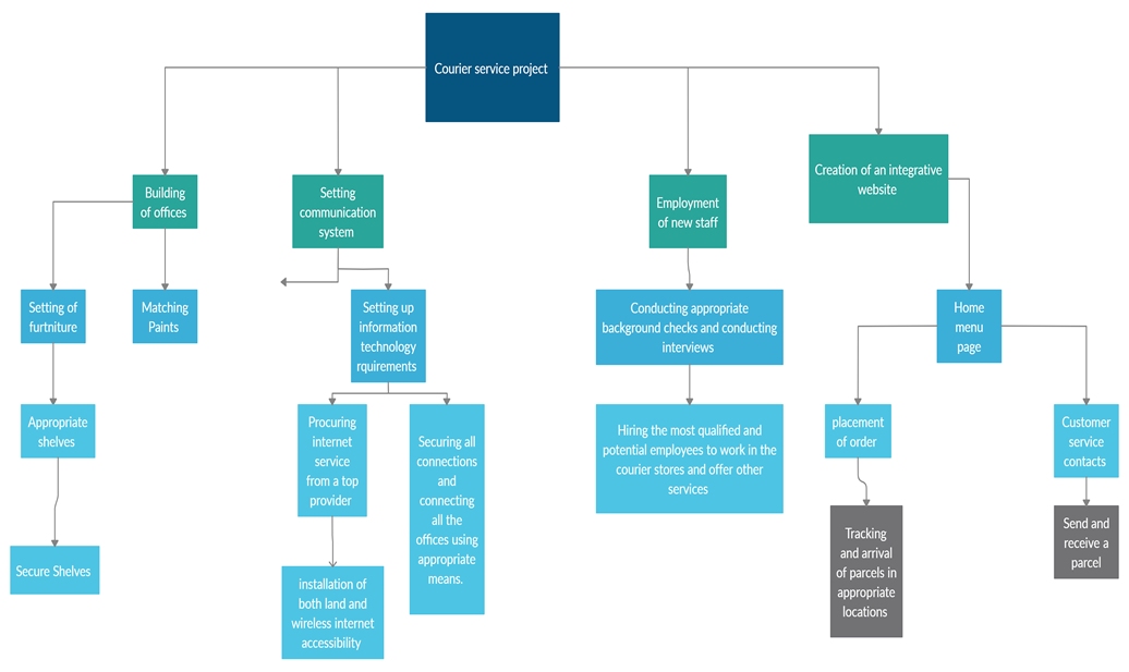
The work breakdown structure of this project contains crucial steps that range from the building of stores to placing orders on parcel shipping. For the new service division to become operational, Liberty Travel should ensure that it does all work efficiently and ensure that all the systems are in place to promote the success of this project (Burghate, 2018). The project consists of different processes that are crucial to its success (see Appendix A). The first important process is building and renting of offices. Liberty Travel will need to ensure that all its offices have uniform colors and appearance that will be unique to this company, and differ from other current courier companies. All the offices will be designed with secure shelves to store the parcels of the customers. These offices will also be designed with adequate and suitable furniture that will better assist the employees through their daily tasks. Another crucial activity in this project is the setting up of an appropriate communication system.
One of the most important features of a courier company is efficient communication by all stakeholders. The communication network that the project team will develop will take into consideration all the security measures and efficiency in the flow of information. Another section that will play a big role is the employment of staff who have experience and skills in offering courier services. The team will involve the Human Resource Department of Liberty Travel to come up with appropriate strategies for getting the best employees to work in the new division (Fahmy, 2019). Lastly, the team will involve information technology professionals to create an integrative and interactive website that can support any form of customer communication and activities such as placement for parcel deliveries, tracking, and acknowledgment of receipt of parcels from the stores.
Activity List, Attributes, and Milestone
The success of this project depends on the successful completion of various activities. Some of these activities include starting the courier service, the project appraisal, and identifying locations. Attributes for this project include project team allocating budget to specific resources, beginning the building, and completing the communication system (Jovanovic, 2019). Milestones for this project involve clarifying the tasks that have been completed such as locations identified, equipment obtained, as well as the communication networks being set up (see Appendix B).
Precedence Diagram
Appendix C will show the developed Precedence Diagram. The arrows in this diagram shows that one task depends on the other. The arrows will show the dependency between the preceding and the next activities. For instance, the identification of locations can take place at the same time as the project appraisal. At the same time, viable locations are only realized when the team has fully appraised the project. The creation of a website can only occur when the team has developed a communication network. However, the team cannot develop a communication network before completing the building operations (Isaac, 2016). Recruitment can take place when the team has accomplished setting up the offices and identified the gaps in role-playing. The letters provided the critical path that the team should follow to ensure the success of the project. From the diagram, the project will take a minimum of four months to accomplish. Since it only involves a service, operations will commence immediately once all the operations are accomplished. However, some activities such as evaluation and creation of a website might take place in shorter periods than specified while others like recruitment and building might take longer due to technicalities involved. As such, the project can be given an extra two months for accomplishment.
Project Schedule
The project schedule network diagram with logical order in which the activities of this project must be done to arrive at the last phrase which is the commencement of operations. The table in Appendix D shows the programs of the project, along with the project network. The critical path is the activity that will take the longest time to complete (Fahmy, 2019). The longest possible time for the completion of the entire project is 89 days, which defines its critical path (Fahmy, 2019). Liberty Travel’s project critical path is as followed:
Activity 1- Activity 2- Activity 3- Activity 4- Activity 7
Conclusion
This paper discussed different stages of the portfolio project milestones. The project of creating a new division will take the project management team of Liberty Travel time as they have to carry out a variety of project activities that range from project appraisal to the implementation of the project and commencement of delivering service. This part of the project examined the work breakdown structure, activities and attributes, along with the critical path for the project.
References
Burghate, M. (2018). Work breakdown structure: Simplifying project management. International
Journal of Commerce and Management, 3(2).
Fahmy, A., Hassan, T., Bassioni, H., & McCaffer, R. (2019). Dynamic scheduling model for the
construction industry. Built Environment Project and Asset Management.
Jovanovic, M., Moreno Perez, J., Lalic, B., & Todorovic, V. (2019). Use of cost analysis,
estimation and risk management in making project management decisions in construction projects. Project management review, 2010, vol. 13, num. 3, p. 4-9.
Isaac, S., & Hajdu, M. (2016). The possibilities for better project tracking based on the new
developments of the Precedence Diagramming Method. Procedia Engineering, 164, 75-81.
Appendix A

Appendix B
| Activity | Attribute | Milestone |
| Starting a courier service division | The primary activity of the project is starting up a courier service division which will complement the other activities of the company | Commencement of operations in the new division |
| Project appraisal | Before the approval of the project, the project management team should carry out its evaluation to determine whether it would be viable or not. | Project approved. |
| Identification of feasible locations to build stores. | The team will have to identify the regions that will be suitable for setting up the offices in different towns by valuing key factors like security and accessibility. | All suitable locations identified. |
| Purchase of all utilities and equipment. | Since the project team evaluated the project earlier on, they would spend the money allocated for budget to purchase everything that will be required in future activities. | All the necessary equipment and materials have been bought. |
| Commencement of building work | The team will commence building activities which will include fixing of shelves, furniture, and electricity cables, and painting activities. | All offices have been neatly set up and have all required equipment. |
| Setting up of communication network | Communication system involves installing internet, connecting the computers, interconnecting the offices virtually, and securing all the computers and the network systems. | All communication networks are set and well-secured. |
| Creation of interactive website | After everything has been set, the team will develop an interactive website that will have key features that are required in the courier business such as customer service contacts, ordering, tracking, and acknowledgment among others. | All necessary windows have been integrated in the website. |
| Employment of staff members | Since this is a new division, the company will have to recruit skilled and experienced people to promote its success. | All the staff have been employed and assigned to respective offices/locations in North America. |
| Commencement of work | Once all the activities have been carried out, the company will start off its courier service activities | First bunches of parcels delivered and acknowledged by the customers. |
Appendix C

Appendix D
| Activity number | Activity name | Duration in days | Predecessor | Successor |
| Project Appraisal activity | 7 | 2,5 | ||
| Identification of location | 14 | -, 1 | ||
| Buying of necessary materials | ||||
| Building and setting up of offices | 30 | 5, 7 | ||
| Setting up of communication system and network | 14 | 1, 4 | ||
| Creation of website | 14 | |||
| Recruitment and deployment | 30 | 4, 6 |
