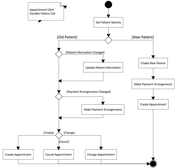
Let's say that you are a systems analyst doing some consulting work for a doctor's clinic, and you are just now looking over the shoulder of an allied health assistant, Jo, whose job is to handle pati
Simply post your question and get it answered by professional tutor within 30 minutes. It's as simple as that!
Any topic, any difficulty
We've got thousands of tutors in different areas of study who are willing to help you with any kind of academic assignment, be it a math homework or an article.
100% Satisfied Students
Join 3,4 million+ members who are already getting homework help from StudyDaddy!