Conduct an internet search using the phrase “small office local area network” for network diagram examples to help you complete this assignment. As you continue to work on Great Day Fitness Tracking’

Great Day Fitness Tracking

Overview of Top Information Systems

Nowadays we have got six types of information systems. They are being regarded as the Executive Support System, Decision Support System, Transaction Processing System, Office Automation System, Knowledge Management’s System, and Management Information System. For Karen she wants my company to develop her website and business systems. In this case, the Executive Support System could be used in making strategic decisions (Hetzel,2017). This will assist in the collection, analyzing together with summarizing internal and external information to the business. Management Information System is troubled with the internal information source. I will use the system in collecting more information concerning Karen’s business mostly the transaction she is doing on the daily basis.

Business Processes and Information Systems

The information system is an important part of the organizational business processes. Information system facilitates communicating as well as coordination among the different functional areas, allowing easier exchange as well as accessing data across the process. For the Information System, they are playing vital roles in three areas that are the execution of the process, storage of the processing data, and capturing as well as monitoring the performance of the process. The information System assists the organization in implementing processes efficiently and effectively. With the human resources department, computer information systems could greatly benefit the department through the creation of efficient and effective processes.

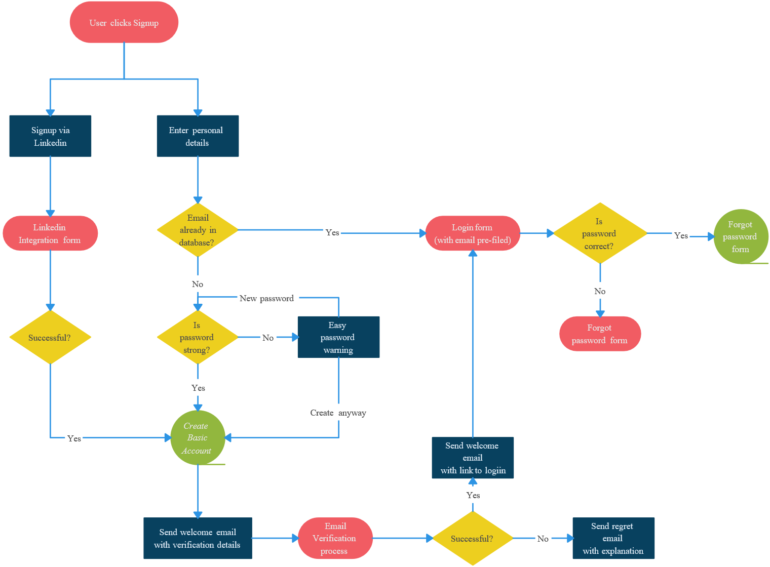
Online Registration Flowchart:

Conduct an internet search using the phrase “small office local area network” for network diagram examples to help you complete this assignment.  As you continue to work on Great Day Fitness Tracking’ 1

Rudolf (2015)

Areas for Information Systems (IS) Use and Security Concerns

The issue which affects the company is the dishonesty of the employees. The internal attack within the company harms it. This could be dealt with through mitigation and terminating employees. Mitigate the employees from the privileged positions to the unprivileged position as well as terminating the ones which are not in use linked to the staffs that are not at the company. In preventing exploitation, closer monitoring and controlling are vital.

Another issue is the use of mobile devices. When staffs use mobile phones for company data transferring work, data theft is at its highest. The issue can be solved through the implementation of the mobile security solution which will assist the company in protecting data as well as the same time, respecting the privacy of a user.

The final issue is the third-party service providers. Currently, the company is outsourcing the working to the companies which specialize in the work. Normally, they do keep the same passwords for all the firms. If the hacker guessing password, chances of data stealing are higher. The resolution for that is the company validating the third party following remote security accesses best practices as well as deactivating accounts for the parties that are not needed.

Areas of Concern for the Ethical Handling of Customers’ Private Information

Ethical responsibility for the company to the customers is collecting only the information that is necessary from the customers, proper protection of the customers’ data, limiting the sharing of customer data, as well as error correction in the customers’ data. The moral responsibility of the staffs is avoiding browsing over the data or the accounts of the customer unless the necessity dictate, not vending the customers’ data to the competitor, as well as not revealing the customers’ data to parties which are related. The customers also have got the ethical responsibility which is related to the provision of data to the companies with which they are dealing with. These comprise of provision of accurate as well as complete data, when necessary, besides upholding obligation of not disclosing or using the company data they could have access to.

References

Heltzel, P. (2017). "9 Forces Shaping the Future of IT," https://www.cio.com/article/3206770/it-strategy/9-forces-shaping-the-future-of-it.html.

Rudolf, M. (2015). The Rise of the Project Workforce: Managing People and Projects in a Flat World, John Wiley & Sons.