Translating the evidence to drive evidence-based change in practice, processes of care delivery, or healthcare systems is an essential step in the EBP process. Review Chapter 8 Translation in the Joh
Johns Hopkins Evidence-Based Practice Model for Nursing and Healthcare Professionals
Translation and Action Planning Tool
Appendix I
| | ||
| Translation | ||
| Select the statement that best describes the overall characteristics of the body of evidence from the team’s synthesis and recommendations (Appendix H): | ||
| ☐ Strong & compelling evidence, consistent results ☐ Good & consistent evidence | ☐ Good but conflicting evidence ☐ Little or no evidence | |
| What is the level of safety risk associated with the intervention? | ||
| ☐ High | ☐ Low | |
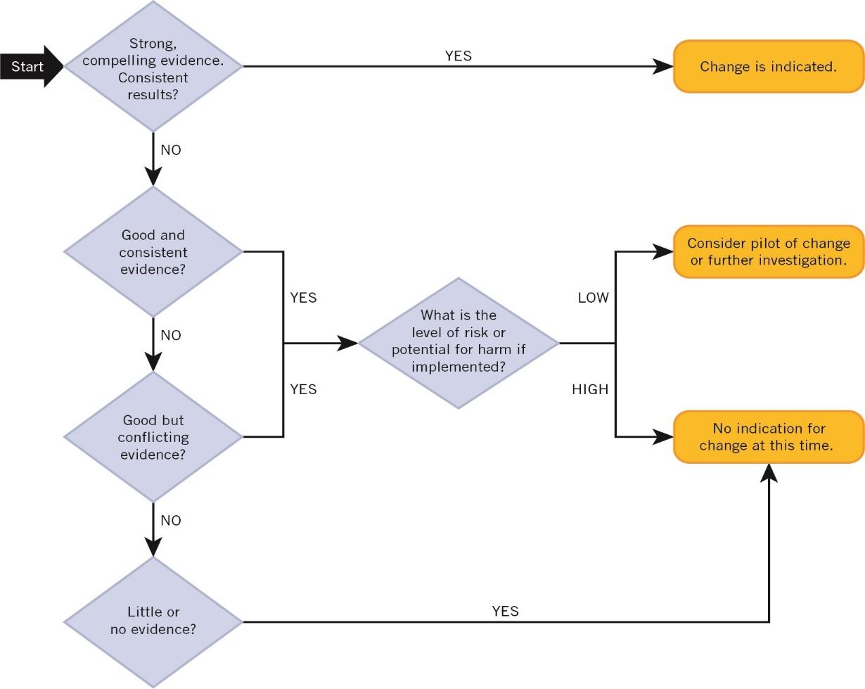
| Translation Assessment Flowchart: | ||
| Start Here | ||
| Based on the Translation Assessment, select the course of action: | ||
| ☐ Change is indicated (system or process improvement, or practice), go to Section I ☐ Consider a pilot of the change or further investigation for new evidence, go to Section I. ☐ No indication for change or consider further investigation for new evidence, develop a research study or discontinue project, go to Section II. | ||
| Section I: If change is indicated, generate organization-specific recommendations by assessing the best-evidence recommendations for feasibility, fit, and acceptability: | ||
|
| ☐ The change is low risk. ☐ Few, if any, barriers identified, and the time, effort, and resources to overcome them is reasonable. ☐ Sponsors or leaders share their point of view, endorse and support the change | |
|
| ☐ The change aligns with unit and/or departmental priorities. ☐ The change is suitable and seems like a good match with end-user workflow. ☐ The change is applicable to the problem and answers the PICO question. | |
| Extent to which stakeholders and organizational leadership perceive the change to be agreeable, palatable, satisfactory, and reasonable. Acceptability | ☐ The change aligns with organizational priorities. ☐ The change meets the approval of stakeholders and organizational leadership. ☐ Stakeholders and leaders like and welcome the change and find it appealing. | |
| Organization-specific recommendations: | ||
| Section II: When a change or pilot is not indicated, what, if any, next steps does the EBP team recommend? | ||
| Action Planning | |||
| Complete the following activities to ensure successful implementation: | |||
| |||
| Identify strengths that can be leveraged to overcome barriers to ensure the success of the change: | |||
| Resources or Strengths | Barriers | Plan to Overcome Barriers by Leveraging Strengths as Appropriate | |
| Which of the following will be affected by this change? (Select all that apply) | |||
| ☐ Electronic health record ☐ Workflow ☐ Policies and/or procedures ☐ Other__________ | |||
| Identify and secure the resources and/or funding required for translation and implementation: (Check all that apply) | |||
| ☐ Personnel costs ☐ Supplies/equipment ☐ Technology ☐ Education or further training | ☐ Content or external experts ☐ Dissemination costs (conference costs, travel) ☐ Other: ____________________ | ||
| Outcomes Measurement Plan | |||||||||
| What is/are the goal(s) of the project? | Desired completion date: | ||||||||
| How will you know if you are successful? | Types of Outcomes | Selected Metrics | Source | Frequency | |||||
| ☐ Clinical (e.g., vital signs, infection rates, fall rates, adverse events) | |||||||||
| ☐ Functional (e.g., activities of daily living, quality of life, self-medication administration) | |||||||||
| ☐ Perceptual (e.g., satisfaction, care experience, timeliness of response) | |||||||||
| ☐ Process/Intervention (e.g., care coordination, immunization, bereavement support) | |||||||||
| ☐ Organization/Unit-Based (e.g., staffing levels, length of stay, readmissions) | |||||||||
| Work Breakdown Structure | |||||||||
| High Level Deliverable | Associated Tasks and Sub-Tasks | Start Date | End Date | Responsible Party | |||||
See Chapter 11, Lessons from Practice, for examples of completed tools.
Directions for use of the Translation and Action Planning Tool
Purpose:
This tool guides the EBP team through the process of analyzing the best-evidence recommendations for translation into the team’s specific setting. The translation process considers the strength, consistency, risk, fit, and acceptability of the best-evidence recommendations. The team uses both critical thinking and clinical reasoning to generate site-specific recommendations.
Translation Section
What is the overall state of the evidence from the team’s synthesis and recommendations (Appendix H)?
Consult the Synthesis and Recommendations Tool (Appendix H) and record the group’s determination regarding the overall description of the state of the evidence.
What is the level of safety risk associated with the intervention?
Different interventions carry different levels and types of risks. As a group, the EBP team should discuss the potential for harm to patients, staff, or the community associated with the best-evidence recommendations. While other factors, such as monetary risks, may be important, this question refers specifically to dangers related to safety. Select “high” or “low” from the list of options.
Based on the Translation Assessment Flowchart, select the course of action:
Use the Translation Assessment Flowchart to determine next steps for potential translation. Select the course of action indicated from the flowchart.
If change is indicated, generate organization-specific recommendations by assessing the best-evidence recommendations for feasibility, fit, and acceptability:
The EBP team uses the prompts to assess the feasibility, fit, and acceptability of the best-evidence recommendations to determine the likelihood of successful implementation and to generate recommendations specific to their setting. Feasibility, fit, and acceptability take into account the practice setting’s characteristics such as culture, norms, beliefs, structures, priorities, workflow, and resources. Depending on the setting, organization-specific recommendations may mirror the best-evidence recommendations, differ significantly. or be deemed inappropriate for implementation by the organization. List recommendations for the organization in the space provided in a series of actionable and concise statements. If they differ from the best-evidence recommendations, include information for feasibility, fit, and acceptability related changes.
Feasibility: Extent to which the team evaluates and believes that the change is low risk, doable, and can be successfully implemented within a given organization or setting.
Fit: Compatibility of a change with end-user workflow and consumer expectations; and/or the perceived relevance of the change in addressing the problem and in answering the PICO question within a given practice setting.
Acceptability: Extent to which stakeholders and organizational leadership perceive the change to be agreeable, palatable, satisfactory, and reasonable.
When a change or pilot is not undertaken, what, if any, next steps does the EBP team recommend?
If the team cannot recommend a change or pilot, record future directions for the project. This might include proposing a research study, waiting until more evidence becomes available, or discontinuing the project altogether.
Action Planning Section
Complete the following activities to ensure successful translation:
This list provides steps to assist the team with completing the practice change(s) associated with their EBP project.
Identify strengths that can be leveraged to overcome barriers to ensure the success of the change:
This analysis allows teams to identify barriers to implementation and potentially mitigate them using inherent strengths and resources. You may find specific challenges that will likely impact the ability to deliver on the action plan. Though these obstacles can get in the way, knowing about them up front is helpful so that you can engage support and create a plan to move forward.
Consider whether or how this change will impact workflows and processes:
This section assists the team in considering downstream effects of a change. For example, will adjustments need to be made to the electronic medical record to accommodate the change, or will this change impact the workflow of any other staff who have not been considered?
Identify and secure the resources and/or funding required for translation and implementation:
Use this as a guide to consider and plan for financial obligations that may be part of the rollout.
Outcomes Measurement Plan
What is/are the goal(s) of the project?
Record what the team hopes to accomplish by implementing the change(s). These can be high level statements used to inform the measurement plan and implementation.
Desired completion date:
Record when the team plans to complete the first stage of the project. The team determines the anticipated implementation date and the outcomes data that will be needed to evaluate success. This can be updated throughout implementation to reflect adjustments to the timeline.
How will you know if you are successful?
Use this table to agree upon outcomes the team will collect and analyze to monitor the success of the project. There are different aspects to practice change, and frequently different measures are used to monitor uptake, attitudes, and outcomes. Select as many as the team feels are necessary to gain an accurate picture of ongoing impact. Record the specific metric(s) the team will measure within the outcome categories, how the metrics will be obtained, and how often. Outcomes can be added or changed as the review of the literature is completed and the translation planning begins.
Metrics let you know whether the change was successful. They have a numerator and a denominator and are typically expressed as rates or percentages. For example, a metric for the measure falls-with-injury would be the number of falls with injury (numerator) divided by 1,000 patient days (denominator). Other examples of metrics include the number of direct care RNs (numerator) on a unit divided by the total number of direct care staff (denominator); or the number of medication errors divided by 1,000 orders.
Work Breakdown Structure:
A Work Breakdown Structure (WBS) is a deliverable-oriented prioritized list of the steps needed to accomplish the project objectives and create the required deliverables.
Consider all the categories of work (high level deliverables) necessary to implement this change. What tasks must be accomplished first for each deliverable in order to move forward? When must they be completed to stay on track? For example, if a high level deliverable is needed to implement a protocol, list all tasks to accomplish it. Record when the team must begin and complete the task, and which member(s) are responsible. If possible, list a specific person or role to create ownership of work.
©2022 Johns Hopkins Health System/Johns Hopkins School of Nursing Page | 5

