need done asap with netbeans with the information i provided programmers only
Running head: CONSOLE PROGRAM
Console Program
Course number and name:
Project name:
Student name:
Date of Submission:
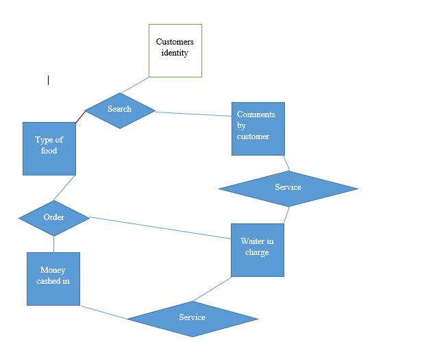
List the data items that must be stored and used by the program and a UML class diagram that illustrates the data items for the program
Customer’s Identity
Type of food
The price per food item
The waiter/waitress in charge
The money cashed in by the customer
Comments by the customer.

List of the decisions the program must make.
The type of food needed by the customer.
The quantity of food ordered.
The amount of cash to be paid.
The calculation of the balance after paying for the food.
The waiter who serves the customer.
The pseudocode
Module main ()
//declaring variables
Declare String role
Declare String Customer Id
Declare Integer order id
Declare double food_price
Declare double Change_amount
//prompt user to log in as staff or customer
Input username
Input password
If username/password are false, then
Display “unable to log in”
Else,
If role is Manager, then grant system privileges,
Else //give privileges to the booking services
Display “enter ordered items”
Input ordered
Display “total cost of ordered food”
Input food cost
//calculate and show charge amount
Change amount =Cash paid-totalfoodcost
Display “change amount”
//give customer’s change and start a new order
Display “Start a new order”