documentation
GETTING STARTED
WITH SCHOLLER
contents
Abstract
Scholler is a mobile application developed to enable students and lecturers to interact or access information from the school system through online. User can search for the required information in this application or can search by entering model number. Registered users can only get the information in for of a notification which specifies the information upload and its particular school, department, course and unit. Users who are not registered cannot get the access of any information in the application because when you register you specify which university or college you are in for the application to give you a clear access to the information you require. The lecturers can only upload the note or assignment for the students to access. The system admin is the one who manages the development of the application and maintenance.
Introduction to Scholler
Overview of Scholler
Requirement, analysis and specification
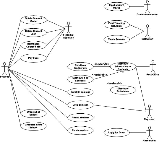
Use case model:

Activity diagram of the library:

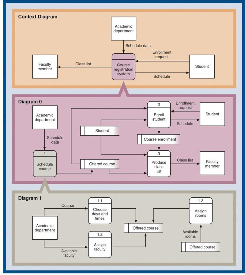
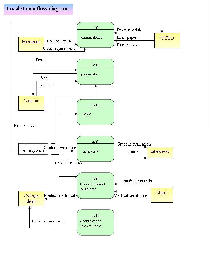
Data flow diagram:




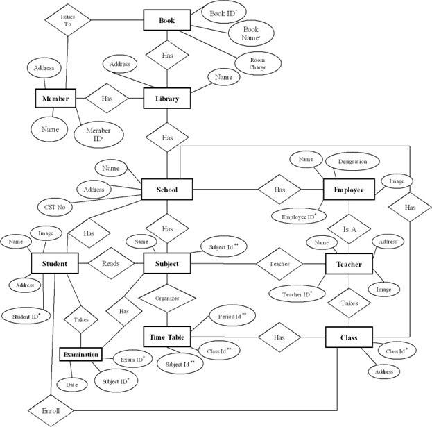
Entity diagram:







Installing, Upgrading and Registering Scholler
Implementation and testing
System design
Advanced steps
Conclusion