PPT
Running head: INTERNSHIP AT SICL AMERICA AS A BUSINESS ANALYST 1
Internship at SICL America Company as a Business Analyst
Student’s Name: Sai Rohith Cherukumilli
Institution’s Name: Billy Machage
Date: 4/21/2017
Table of ContentsList of Figures 4
Internship at SICL America Company as a Business Analyst 5
Introduction 5
Methodology 8
Introduction 8
Origin of Action Research 9
Figure 1.Action research model. 9
Use of Action Research 10
Appropriateness of this Approach 10
Summary 11
The Need for Business Analysis 13
Business Analyst Position Description 14
Figure 2. Solution Ownership and Contributor. 15
Role Played By Business Analysts 15
Proposal 17
Figure 3. Iterations Flow diagram. Source: Self 17
First Iteration: Orientation Process 17
Second Iteration: Discuss with Business Analysts 18
Third Iteration: Training Opportunities for Career Advancement 18
Fourth Iteration: Developing a Career Portfolio 18
Iteration 1: Orientation Process 20
Planning Phase 20
Action Phase 22
Observation Phase 23
Figure 4. Orientation Process. 25
Reflection Phase 25
Second Iteration: Discuss with Business Analysts 27
Plan 27
Action 30
Session one: Business Analyst 31
Session two: Information Technology support professional 32
Session three: Human Resource Manager 33
The review and analysis 34
Observation 35
Figure 5: Business analysis process 38
Reflection 40
Third Iteration: Training Opportunities for Career Advancement 44
Plan 44
Action 46
Observation 49
Figure 6: Business analysis user guide based on roles 51
Reflection 53
Fourth Iteration: Developing a Career Portfolio 56
Plan 56
Action 59
Session one: Senior Business Analyst, Mrs. Samantha Nevaeh 60
Session two: Junior Business Analyst, Mr.Andrew Smiths 60
Observation 61
Figure 7: Sample of the career portfolio structure. 63
Reflection 63
Reflective statement 66
References 68
List of Figures
Figure 1.Action research model. 9
Figure 2. Solution Ownership and Contributor. 15
Figure 3. Iterations Flow diagram. Source: Self 17
Figure 4. Orientation Process. 25
Figure 5: Business analysis process 38
Figure 7: Sample of the career portfolio structure. 63
Figure 6: Business analysis user guide based on roles 51
Internship at SICL America Company as a Business Analyst IntroductionDue to increased competition in the world today, business must find a way of surviving the competition or else they will become extinct. This businesses need to make sure that they keep on checking their operations and see whether they are moving in the right direction. Also, they need to look for any chance that is there in the market so that they can focus on that and in the process have a competitive edge. It is because of this that most businesses need to do business analysis. Elgendy (2014) define business analysis as a subject that recognizes the requirements of an organization and finding what can be used to eliminate challenges facing a company. Some of the methods that can be used to eliminate the problems are coming up with new policies, working on the current way of doing things and looking at how it can be made better and organizing tactically. Business analysis can also be described as given activities that are performed by different parties in a business so that they can comprehend the way a business is, rules governing it, and day to day activities, and advise on measures that can help the company meet its goals (Carkenord, 2009). It normally entails a number of steps. These steps are: recognizing challenges and chances, obtaining the requirements and limitations from interested groups, examine the needs of the interested parties so as to state what is needed to solve the problems, evaluating and substantiating possible and real answers to the problems.
My main duty is to improve the communication between business analyst and stake holders by using use case stories. Stakeholders are the major problems for growth of any Business or Organization, The Business analysts should always foresee the issues that might arise due to stake holders and solve the issues. To solve issues the business analyst should maintain better communication with stake holders.
Business analysis is normally done at different levels namely enterprise level, operational level, project level, and organizational level. The person who normally performs the role of business analysis is referred to as a business analyst. They are professionals and are certified to do the job. Some of the titles that are associated with business analysts are: project managers, engineers of systems, systems analysts, project managers, and many others (Carkenord, 2009). It is a career that requires skills as Beynon (2013) puts it that the professionals in the field utilizes systems language to make ontology. Ontology is basically an abstraction from reality.
As seen from above, it is evident that a business analyst is an integral part of any given organization. New businesses are emerging and therefore the need for the existing companies to keep on looking for new opportunities that can help them improve on the current situations and gain a mileage (Mulvey, McGoey & Kupersmith, 2013). Consequently, companies need to be alert and be active always. This justifies the need for every company to employ business analysts. The business analysts can either be employed to be part of an organization or the organization can hire from outside.
My internship at SICL America Company is what this action research paper is going to be anchored at. SICL America is a company that is based in the United States of America. It deals with offering companies solutions related to workforce. Among those that are given staffing services by SICL are government bodies and non-governmental organizations. It is worth noting that the company has expanded and this might have been contributed by how it has conducted its business analysis. It is because of this reason that I sought business analyst internship in the organization.
This action research will focus on some of the methods that a person who want to become a business analyst can use to get the job. I will target to solicit some of the skills that a person ought to have so that they can secure the job of a business analyst. Additionally, I will seek to know the employment process in SICL America Company to be specific which is the company I am interested in working for someday. I will interview Senior Business Analyst, Mrs. Samantha Nevaehs in the company so that I can know how I can sharpen my skills in business analysis and create a connection with them so that they can inform me of any improvement in the area. In order to do that I will come up with a strategy that will help me achieve the mentioned objectives.
Action Research can be defined as an orderly study which involves people coming and working together, and in a manner that is thoughtful to comprehend their area of practice and enhance practice (Herr, & Anderson, 2014). It is an organized process of extracting knowledge with an aim of ushering social improvements (McKernan, &McKernan, 2013).Nielsen (2016) refers to action research as an activity in which an individual uses both inquiry and action and work together with other professionals to enhance performance and theory. The main idea in an action research is to bring about change in the society. It is a process that is collaborative in nature and normally involves experts teaming up to make an inquiry that will help them improve their practice.
In action research there are there must be collaboration. Thus, it is normally carried out by people who are in the same profession or organization. Despite the fact that many researchers believe that their research is going to bring about change in the society, the thing that is said to be solution is not at times very clear (Herr, & Anderson, 2014). This is usually a challenge in those areas that all people do not agree on the objectives. In this regard, action research must have the aspect of reflexivity. However, it can be relied upon to bring change and, hence, it is widely used.
Origin of Action ResearchSeveral scholars try to explain the origin of Action Research. Most of them converge in crediting Kurt Lewin as the founder of action research (Fahmi, 2007). He was a psychologist. He is said to have come up with it while in the United States of America after he had ran away from the threat of Nazism. He preferred to have people work together in a research and that was his trait (Gale, n.d.). He abhorred being alone while doing research a thing that made his allies describe him as a person who was joyful and liked fun. However, despite the fact that Kurt Lewin is referred to the father of Action Research, there are other scholars like Karl Marx who had done what some authors see as action research. Kurt Lewin actualized it and made it popular. The figure below shows the Kurt Lewin model of Action Research.

Action research model Source: Koshy and Koshy(2010). Action research for
improving educational practice: A step-by-step guide. Los Angeles:SAGE.
Use of Action ResearchAction Research is useful in a number of ways. First of all, it is very relevant to teachers as it helps them to comprehend their area and work together in the profession so that they can come up with improved ways of making their students perform better. They also sharpen their skills and end up becoming experts in their field. Manfra (2009) indicated that action research can be used in learning centers by teachers so that they can examine their skills in helping learners achieve. The approach can also be used to bring about improvements in organizations. According to Burns (2007), the method is applicable in companies as a way of driving changes in it when there are complications and experts ought to be engaged in bringing the desired.
Appropriateness of this ApproachThis action research was chosen since it will help me answer questions to the problems like the knowing the skills that one require in order to succeed in business analyst application jobs, and the methods that SICL uses to hire business analysts. Action research method is selected by researchers who have an aim of getting answer to a certain problem, examine an issue, and enhance a condition (Craig, 2009). I will apply this method so that because it is going to help me gain more insight in the field of action research and it is going to help me grow professionally. This is because action research helps people become experts in their area of specialization. It is also appropriate to use the method since I will be interacting with other business analysts in SICL. This will help us work together so that we can come up with improvements that can help us do the job more efficiently.
SummaryIt can be seen clearly that action research is appropriate in studies that aim at providing a practical solution to a certain problem. It is also appropriate in studies that examine a certain issue. Action research is also paramount in helping one gain new insights in their area of practice. Hence, it becomes suitable to be used in this study since it aims at gaining new knowledge in the field of business analysis. It also seeks to find answers to various questions that people ask about how they can secure a job as a business analyst. Additionally, by employing the method, the professionals come together and seek to better their way of doing things in their profession. Thus, through following of the steps in action research, then the objectives of the study are going to be met.
Literature Review
In the modern world, businesses normally encounter a lot of dynamics. All these dynamics bring about the need to keep on making things different to suit the trend and maintain themselves in the market. All departments in an organization need to be updated regularly. If it is trading department, it needs to embrace strategies of marketing that are coming up. Staff managers would like their workers to monitor their earnings and subtractions using technology. The marketing department requires replacing the old system of sending letters with that of sending emails which is now commonly used. Accounting framework needs to be modernized. The above improvements, which are solutions to all these problems that face the departments, need software, computers and other modern form of technology (Blais, 2011).
To solve the problems illustrated above, business analysis needs to be done. Iyamu, Nehemia-Maletzky and Shaanika (2016) indicate that several businesses have in the past used the idea of business analysis to examine their operations and pursuit, with the aim of integrating IT into business matters. They continue to explain that business analysis concentrates on both operations of technology and trading activities in a firm. Several technological innovations have been invented to make operations of business easy. They include social networks like Google, Facebook and Twitter. This makes it possible for enterprises to send and receive information from their associates. Additionally, the platforms improve the insight with regard to business associates or buyers and increases knowledge in businesses that are rivaling each other (Cooper, Le Quang, Claster, Vafadari & Pardo, 2015). Firms access information that makes them comprehend buyers, rival firms and the various products from the social media networks. They afterwards use this information as a basis for selecting the most appropriate decisions for challenges facing an organization.
The Need for Business AnalysisNenickova (2013) defines business analysis as a model with skills and procedures which aid in comprehending the contemporary position of businesses. Business analysis is of great importance in any given organization in present day. It makes sure that technology is employed so that the objectives of a firm are realized (Richards & Marrone, 2014). Business analysis and business architecture are usually used by various companies to improve on their current situation. The two rules are usually confused with majority of firms treating them as one department which is normally summarized as business analysis. Business analysis has been in a position to use both technology and action plan of firms to allow them run their business in a simpler way. This has made so many companies succeed in their objectives. In modern times, organizations continue to experience changes that are related to technology and surrounding of a business. Such changes have made firms result in providing a room for a position that will comprehend perspective and consequences of the changes. Additionally, looking it from an Information and technology dimension, business analysis concentrates on needs that emanate from organization undertaking and procedures, which entail collaboration and communication between the departments of business and Information Technology (Iyamu et al., 2016).Business analysis involves finding the needs and studying them. All these aims at giving an organization solution to the challenges that they face so that they can stand out and keep going. Hence, the importance of business analysis can never be underrated today.
Business Analyst Position DescriptionAccording to Computer Economics Report (2011) Business analysts have a combination of business and Information and Technology skills. There are organizations in which they are under the IT managers but in others they are under business managers. There are other companies that confuse the role of a business analyst and that of business architecture. Under functional domain, business analysts and business architectures are categorized under contributor and owner respectively. Contributors are those that participate in activities of a firm while an owner both participates and are responsible for activities in a firm (Iyamu et al., 2016). The figure below shows their role as contributors and owners.

Solution Ownership and Contributor Adapted from The overlapping nature of Business Analysis and Business Architecture: what we need to know, by T. Iyamu, M. Nehemia-Maletzky and I. Shaanika, 2016, Electronic Journal of Information Systems Evaluation, 19(3), 175.Copyright [2016] BY T. Iyamu, M. Nehemia-Maletzky and I. Shaanika. Reprinted with permission
Iyamu et al. (2016) indicate that a business analyst is regarded to as a person who unravels challenges of an organization. Richards and Marrone (2014) argue that the there is uncertainty in what a business analyst should do and what various organizations perceive their roles. They give the two conflicting roles that business analysts are normally confused for. First, is that they are viewed as individuals who are supposed to guard manipulators and IT workers from one another. Secondly, they are seen as people who are supposed to examine technological and trading issues and come up with solutions while dealing with matters that emanate from them.
Role Played By Business AnalystsA business analyst is a person who seeks, examines, liaises, and supports trade and Information and Technology needs (Iyamu et al., 2016). The person concentrates on challenges and chances of a firm and issue answers that can be used by the firm to realize its target. According to Richards and Marrone (2014), there are several roles that a business analyst may be required to perform. They include the following: studying the requirements of a firm and participating in drafting of remedy, liaising with servers and consumers to guarantee similarity and fulfillment of operators, ensuring that deadlines and spending limits are checked and supervising execution of a new technique. Computer Economics Report (2011) classifies the work of a business analyst into two: The first one is to identify the needs of a firm, explain its activities and aid in giving remedy by employing systems of information. Secondly, is to act a link between an organization and system developers by communicating with parties to make sure that systems are well operated in an organization.
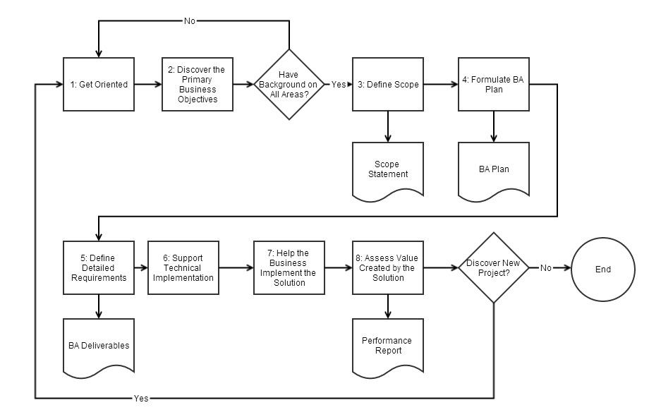
ProposalThis action research paper will concentrate on the knowledge that the researcher will obtain as an intern at SICL America Company. In the process, there are four iterations that will be used to achieve the objective of this action research. The iterations will comprise four phases which are planning, action, observation and reflection. Figure 2 below shows how the iterations processes will be conducted.
I will look at the orientation process for a business analyst at SICL Company. The skills and knowledge that a new staff in the field is equipped with in that period and also the professional ethics information will be discussed. This will be done by visiting various working stations of business analysts in the company and asking them questions regarding the same. This will allow me to gain comprehensive knowledge.
Second Iteration: Discuss with Business AnalystsI will discuss with business analysts of SICL America Company various ways of sharpening business analysis skills. I will also seek to know how one can have a successful business analyst career. To comprehensively cover the area, I will look at their user guide manuals and see the various procedures of doing things as a business analyst.
Third Iteration: Training Opportunities for Career AdvancementIn this iteration, I will request for a session of question and answers with Senior Business Analyst, Mrs. Samantha Nevaeh in SICL Company. In this session, I will ask for information on whether the organization offers training opportunities for career advancement. I will also visit various stations of business analysts in the company and solicit information on the various ranks they hold in the department.
Fourth Iteration: Developing a Career PortfolioIn this final iteration, I will work closely with other business analysts in the organization with an aim of building a career portfolio. This career portfolio will enable me gain knowledge on how to write a comprehensive resume that can make me secure a business analyst job in the future with a lot of ease. I will also create group on social media that will include various business analysis professionals. This will ensure that new information and changes are posted and make me updated.
In this first iteration, I will examine the orientation process that a business analyst intern undergoes at SICL America Company. Also, the information and skills that recently hired staff members in the field of business analysis are imparted with will be examined. Furthermore, the moral code that the professionals in the field are supposed to observe will be considered. To achieve this, I will call the service desk of business analysts at SICL America Company and interview them. In doing so, I will acquire deep know-how regarding the process of orientation and the importance attached to it by new staff members.
Planning PhaseThis is the initial phase of the first iteration and it will be used to give an overview of the actions that will be undertaken in order to achieve the aims of the research. All the activities will begin from January 26, 2017to February 9, 2017. The planning phase will be of paramount importance since it will enable me to arrange the activities in an orderly manner so that there are executed with clarity and without confusion. Also, planning will ensure that the time will be utilized well. The first activity undertaken will be to inform the various business analysts at SICL America Company of my intent to meet them. I will contact them on their office telephone extension numbers. This will be done in advance to allow them to fix the meetings in their schedules. The activity will take place on January 26, 2017. The time that I will reach them via phone will be from 9.30 a.m. to 11.30 a.m. The prime aim of meeting business analysts in the organization will be to discuss the orientation process in the company. As a result, I will get to know its relevance to new business analysts. Additionally, my discussion with the business analysts will be helpful as it will enable me to know the ethics that the professionals in the field are supposed to adhere.
The next activity will be visiting the business analysts. I will involve four practitioners. One will be a Senior Business Analyst, Mrs. Samantha Nevaeh, two will be in middle-level positions and one will be a Junior Business Analyst, Mr.Andrew Smith who has been recently hired. Visiting the professionals will be conducted from January 27, 2017 to January 30, 2017. The first professional to visit will be Junior Business Analyst, Mr.Andrew Smith. The visit to Mr. Smith’s workstation will be done on January 27, 2017 from 9.30 a.m. to 11.00 a.m. The next professional to visit will be Mr. Oscar Jones, a middle-level business analyst. The meeting will be held on January 28, 2017 from 2.30 a.m. to 4.00 a.m. in the afternoon. The other professional I will visit will be Miss Isabella Natalie, a middle-level business analyst who I will pay a visit. This visit is scheduled on January 29, 2017 from 3.00 a.m. to 4.30 a.m. in the afternoon. Finally, I will visit the Senior Business Analyst, Mrs. Samantha Nevaeh in the company, in her workstation. The visit will take place on January 30, 2017, from 8.30 a.m. to 10.00 a.m. The aim of the visits will be to get detailed insights on the orientation process, the person responsible for orienting new staff, the skills one acquires in the process, and the importance of the orientation process. Between January 31, 2017 and February 5, 2017, I will collate the details of the facts that I will have collected from the meetings with the professionals. I will perform the task for two hours in each day from 2.00 p.m. to 4.00 p.m. Lastly, I will write a report from February 6, 2017 to February 9, 2017, and put it in the archives to be used for reference. This will be done from 11.00 a.m. to 1.00 p.m.
Action PhaseAll the activities in this iteration took place from January 26, 2017 to February 9, 2017. First, I informed various business analysts at SICL America Company of my intent to meet them. I contacted them on their office telephone extension numbers. I contacted them early to allow them to adjust their schedules for the meetings. The activity was undertaken on January 26, 2017. I reached via phone from 9.30 a.m. to 11.30 a.m. The prime aim of meeting business analysts in the organization was to discuss the orientation process in the company in order to understand its relevance to new business analysts. Additionally, my discussion with the business analysts was meant to provide insights regarding the ethics that the professionals in the field were supposed to adhere to. The next activity undertaken was visiting the business analysts. Four business analysts were selected; a Senior Business Analyst, Mrs. Samantha Nevaeh, two professionals in middle-level positions, and a Junior Business Analyst, Mr.Andrew Smith who was recently hired. The visits to these professionals took place from January 27, 2017 to January 30, 2017. I first visited Mr. Andrew Smith, the entry-level business analyst on January 27, 2017 from 9.30 a.m. to 11.00 a.m. Next, I visited Mr. Oscar Jones, a middle-level business analyst, on January 28, 2017 from 2.30 p.m. to 4.00 p.m. and Miss Isabella Natalie on January 29, 2017 from 3.00 p.m. to 4.30 p.m. Finally, I visited the Senior Business Analyst, Mrs. Samantha Nevaeh in the company, in her workstation on January 30, 2017 from 8.30 a.m. to 10.00 a.m. I managed to gain insights on the orientation process, the person responsible for orienting new staff, the skills one gains during the process, and the importance of the orientation process. From January 31, 2017 to February 5, 2017, I collated the information collected from the meetings. The task was performed for two hours in each day from 2.00 p.m. to 4.00 p.m. Lastly, I wrote a report between February 6, 2017 to February 9, 2017 and placed it in the archives so that it would be used for reference in the days that followed. This was done from 11.00 a.m. to 1.00 p.m. in each day.
Observation PhaseSeveral observations were made from the sessions with the business analysts. First, I observed that the orientation process begins one week prior to the reporting day. One goes through a process of pre-employment checks. This involves verifying all the academic documents to evaluate whether the information given during the application process was correct. Also, I noticed that the orientation process took a period of six months at SICL America Company and had four phases (A. Smith, personal communication, January 27, 2017).Also, I observed that the first week involved orientation of the job environment and also the ethics that one should have. Additionally, I realized that one is normally guided by different individuals during the different phases of the orientation process. Furthermore, a new staff is taken around the department where they are posted and introduced to other staff members. New staff is also shown other facilities such as meeting rooms. One is normally oriented by the head of the department (O. Jones, personal communication, January 28, 2017).
Furthermore, I observed one is placed on probation in the next six months. In this period, the new staff learns the routine in the business analysis department. After six months, the onus is then on the new staff to master the role and become an expert (I. Natalie, personal communication, January 29, 2017). In a nutshell, the information provided by the three persons can be summarized in figure 1 below.

Orientation Process Adapted from “Learn with Orange website by Orange Learning Solutions”, by Orange Learning Solutions, 2009, retrieved fromhttp://www.learnwithorange.com/blog/2009/02/26/what-is-the-most-important-part-of-your-new-hire-orientation. Copyright [2009] by Orange Learning Solutions. Adapted with permission.
In the meeting with Mrs. Samantha Nivaeh, I observed the pros associated with the orientation process. First, it makes one feel part of the team that they are joining. Secondly, it allows one know the ethics to observe. Also, it lays the foundation for a new employee in the department of business analysis (S. Nivaeh, personal communication, January 30, 2017).
Reflection PhaseI successfully completed all the activities planned under the iteration. I managed to arrange meetings with the various professionals and meet them as per the scheduled time. All the meetings were successfully conducted. The professionals engaged were quite informed on the orientation process and provided useful information that I needed. Furthermore, I managed to compile all the information gathered from the meetings from the professionals without encountering any problems. I successfully prepared a report on the same and archived it for future reference. The time allocated was well utilized and all the objectives that the iteration aimed at fulfilling were met. I was able to gain skills like interpersonal skills in the process.
The only task did not go quite well was the meeting with the professionals. The time allocated for the meetings was not sufficient to allow for comprehensive gathering of the information needed. Further, the time could not be extended as the professionals would have to fix their schedules. I aim to improve the issue in the next iteration by allocating more time for the meetings with the professionals.
I learned about the nature of orientation process that a business analyst is taken through at SICL America Company. Additionally, I realized the ethics that one is supposed to show as a business analyst. This equipped me with knowledge on how to act in a professional manner. Also, I learned how omitted in my work, have team spirit and develop job contentment which are outcomes associated with a job. In addition, I learned about the importance of orientation process in any given organization. I realized that orientation is useful since it makes ones learn about an organization and adapt to the work environment.
The development of my internship was built by identifying the appropriate information that will enable my career growth and development. The major involved activity was to have the great interaction with the SICL America business analysts so as to obtain the necessary information that will matter in developing on my career skills and professionalism. Ideally, as business analysts, the most appropriate asset that will enable one to carry out the tasks effectively is the availability of information. At the point of engaging with the organization business analyst, it was ideal that I got some chance to share with the head of the IT department where I was able to appreciate the technology role in the business analysis.
PlanThe discussion with business analyst marked my internship second iteration which was defined as the information outsourcing phase. I happen to identify the appropriate procedure of conducting the discussions with the business analysts and go beyond the boundaries to well understand what it takes to have a successful business analyst career. The engagement with the differently ranged business analyst of the organization was to provide the information that was essential in understanding the better way of growing my skills and the entire professional of being business analysts. The process was well organized in divisions such that I had to allocate time to the variously identified business analysts and associated professionals in the discussion.
The plan went by identifying the Senior Business Analyst, Mrs. Samantha Nevaeh, the IT support personnel, and the human resource manager as the key players in the discussions. Each party played the role of building the career such that the business analysis process is adopting different technologies and I had to conduct the IT support professional to get well me informed of the technological trends in the sector of business analysis. The human resource manager being the sole party in recruitment was to provide the key considered qualifications and desired skilled of a business analyst. The Senior Business Analyst, Mrs. Samantha Nevaeh provided the entire information about the profession of business analysis and what it takes for one to be recognized a successful professional business analyst.
After the selection, the plan was further defined into follow up meetings where by the discussions were done separately to eliminate the boredom and anxiety and the fear of the professionals providing the required information about the business analyst professional career. The initial action was to develop the discussion objective and agenda which was defined as the intended information to get solicited from the selected candidates. The agenda was used for all the discussions with the goal of obtaining the desirable information to get applied in understanding and developing my career as a business analyst. The most concern aspect within the agenda was to determine what they do as business analysts alongside the approaches they apply in measuring their deliverables.
After the discussion, I took some time studying and reviewing their user manual guides to learn and appreciate their developed procedures of undertaking the task of analyzing the business towards winning the competition advantage for the company. In general, the most intended information is from the business analysts and the human resource and the IT professional details will serve as the supplement towards fitting within the ever-changing professional. The business is ever identifying new opportunities and better approaches of doing business, and it is, therefore, appropriate for the business analyst to be ever updated of what it takes to the file of certifications that defines skills development and the technological area that is critical when it comes to efficiency and effectiveness.
The studying of the user guide manual of the business analysts and the IT professional in the line of undertaking business analysis, I was able to obtain the necessary understanding of the operations that are behind the business analysis. The process gave me the courage to leverage and analyze the obtained information from the discussions with the three core personnel of the SICL America Company. The analysis approach adopted was the content descriptive as I was in the position of taking a comparison of the information obtained from the three personnel over the same agendas. In the process, I was in the position to identify some of the tricks and procedures are essential in the business analysis process. Nevertheless, the process was limited to the information obtained with the assumptions developed prior the conducting of the discussion.
The entire iteration two of discussing with the business analysts and the other potential stakeholders was done within the limited time possible, and this took to approximately two weeks. I was holding different sessions with the principles at different places as distributed within the week. Every action was done within the defined procedures and principles that govern the employee conduct within the SICL America Company so as to make sure that the employee ethical conducts are well observed. Otherwise, the discussion process, reviewing of the user manual guide and the analysis of the obtained information was well developed as described.
ActionThe practice of discussing with the business analyst and the other stakeholders of the SICL America company was developed in a formal way that got each personnel allocated its schedule timetable that was developed collectively. The discussions were done separately unlike the reviewing and the analysis that was done solemnly. The process was subdivided into sections with every principle given a chance to deliver the necessary information that was to get applied in understanding the entire practices of a business analyst. Business analysis is a critical task that takes to determine the fade and the future of the business as its failure have the automatic negative impact to the entire company.
Session one: Business AnalystThe discussion began with the business analyst since he was the sole principal of delivering information that was ideal towards defining the procedures of undertaking business analysis process. The process began with my visitation and once more presentation of a request to engage in a conversation. The practice was aimed at creating a friendly environment so as I may obtain the best information as intended. After there, we came up with a schedule of the follow up meetings towards understanding the concepts. We came up with the agenda of the meetings that had to give direction about the particular information that was to get provided. The agenda program was applied throughout the discussion process and even to the other stakeholders.
The initial session of the discussion was set with the discussion about the field of business analysis and what it holds for an organization or business. At this point the Senior Business Analyst, Mrs. Samantha Nevaeh just gave a brief description of understanding what is all about considering to invest much in business analysis. There was the extension towards them defining who a business analyst is what it holds to be considered a professional. The Senior Business Analyst, Mrs. Samantha Nevaeh highlighted the requirements of becoming a business analyst.
The third meeting as defined within the agenda was full of the engagement in outlining the potential and deal skills for a business analyst. During the session, the Senior Business Analyst, Mrs. Samantha Nevaeh tried to narrow down to describe the skills and the qualification and what it provides to the professional. The business analyst finalized by providing a professional advice and the critical practices that guarantee good analysis skills and practices. I left the business analysts with a questionnaire that aimed at capturing the details that were not included on the discussion agenda.
Session two: Information Technology support professionalThe interaction with the information technology supports professional aimed at providing the first-hand details about the technological trends in the field of business analysis. The session was full of interaction with some of the technologies that the company has considered to deploy within its framework architecture to facilitate the practices of business analysis. As a matter of engaging on a one to one interaction, the professional began by highlighting the benefits that technology has offered the industry of business analysis. The position of the IT support professional as like every business analyst must be an IT-oriented person. The discussions followed the agenda developed by the business analyst.
The subsequent meeting with the principle got the topic of discussion being the technological trends and the appropriate practices that are ideal for keeping in touch with the technological change. The technology is ever changing due to unstable innovation and invention and as a business a business analysts, one must update the procedures to make sure that the hidden opportunities are explored to keep in touch with the competition edge of the line of operation. The professional well linked the IT practices to the business analysis practices to clearly show why technological is essential throughout the entire process of undertaking business analysis.
The third meeting highlighted some of the possible skills that a business analyst must hold as far as technology is concerned alongside the practices that should be considered so as to well integrate technology throughout the analysis process. I did also left the information technology support professional with a questionnaire to also reflect on the unhandled issues during the discussion.
Session three: Human Resource ManagerThe session with the human resource manager was aimed at obtaining the details about the considerate skills and qualification that companies do consider during the recruitment of the business analysts. The initial meeting began with the creation of a positive environment such that I may get considered as well in the future. The meeting was defined as the practice of obtaining what the roles that organizations are mush interested and what it takes for one to be considered for the job. The meeting was confined onto the employee ethics that can build one's profession. The selection of human resource was ideal as it concerned the details that business establishes to consider before placing a vacancy advert of the same.
The follow up meeting went by the agenda of discussing the business analyst skills. At this point, the human resource manager was capable of providing the clear details of all the academic qualifications that a business analyst must hold the required experience as well as the desirable skills. The discussion was descriptive as according to the discussion; there was the concern of involving an IT department representative to as well gauge the candidate understanding of the technologies applied in the business analysis. The meeting was as well finalized with the administration of a questionnaire to the human resource manger to obtain the missed out information about the business analyst and entire business analysis process.
The review and analysisThe discussion had to provide the information that was applied in appreciating some of the principles and concepts of business analysis. Immediately after conducting the discussion, I had to borrow the user guide and available appropriate document that suited my understanding of the business analysis process. I went through the documents keenly as I reflect on the information provided. The process also served as a preparation towards the undertaking of analysis. The processes and procedures as described in the manual were to provide more information towards the understanding of the key areas that are relatively critical when it comes to the undertaking of an essential practice of business analysis.
The iteration was finalized with the analyzing of the information obtained from the three stakeholders with the more consideration of the information from the business analyst. I collected and prepared the questionnaire administered for analysis although they just served as a supplement since the interviews conducted did provide the first-hand information. I considered the approach of content descriptive that provides a clear manner of comparing and establishing the truth. The analysis was done in regards to obtaining the information about the key skills that a business analyst must hold alongside the understanding of the critical procedures, a technology that is relevant to the entire process of business analysis.
ObservationAccording to the descriptions of the three interviewed personnel, I can refer business analysis as a process of observing and monitoring the operations rather business trends of the company so as to strategize the business operations towards winning the competition edge. Business analysts do solitice information from the operations of the company followed by the analysis of the data so as to determine the operational trends hence determining the appropriate ways of keeping business running. It was observed that SICL America Company had invested well in the department of business analysis which was linked to all other departments and sections within the company.
During the implementation of the iteration, it was found that engaging the Senior Business Analyst, Mrs. Samantha Nevaeh, information technology support professionals and human resource was ideal since they play a big role in the process of conducting business analysis. They provided the necessary information that led to determination of business analyst skills and the understanding of the business analysis process. The professionals were welcoming and showed a sense of providing information. The interview process was quite thoughtful since it involved brainstorming of the desirable business analyst skills and the probable business analysis procedures.
The action of reviewing the user guide manual aimed at shading more light on understanding the processes involved in analyzing the company operations. The document provided an emphasis on collecting information of each, and every single task was undertaken. During the reviewing process, I observed the quite use of technical terminologies and concepts that well described how an operation could be examined prior determining the challenges and strength of the processes involved in a given business operation. Indeed the user manual contains a simplified procedure that makes it easier for the analyst to perform the task.
In the initial discussions, the concern was about the highlighting of the business analyst skills, and according to the business analyst description, a business analyst skills can be simplified based on their respective roles, duties, and responsibilities. The hard skills identified was the business acumen which is a fundamental skill that enables the business analyst to obtain and have the capability of well understanding and conversing in the business domain specific about the industry, business, and organization that is being analyzed.
The skills development demands the best knowledge of the industry alongside the organization business model, the strategies and the objectives of the company. According to the business analyst, the business acumen aids the business analyst to adopt the top-down approach which takes the option of moving the strategy based on the key performance indicators (KPIs) metrics and measures (Chakabuda, Seymour & Van Der Merwe, 2014).
Alongside the key skill, the business analyst must possess the data analysis and modeling skills which go by providing the capability of examining and understanding the data after which eh information is converted into insights that keep the business within the lien of operations. The skills require the business analyst to have a thought in a conceptual manner in the application of the high-level data models that maps the concepts to the real world of the business or organization. The business analyst must have the skills of understanding the entire process that defines how the data is transmitted from the operational systems across the business all the way through the various transformation processes thus impacting to the process of decision making.
In a simplified manner, a business analyst must possess the core skills of communication skills. Any business analyst must be at easy of effectively communicating so as to facilitate the many work meetings and stand the chances of actively listening and obtaining the new information. One of the roles of the business analyst is to interact with the company clients, end users, management team; developers thus must have the easy of listening and communicating. Problem-solving skills are ideal such that the business analyst must be at easy of developing solutions to the potential outlined problem. Ideally, must outline the parameters within the company projects and thus easily determine the potential solutions. The skills are linked with the negotiation and critical thinking skills.

Figure 5: Business analysis process
A business analyst is always regarded as an intermediary amongst the other stakeholders of the company that has various personalities such as the clients, developers, end users, the IT and management team. An analyst must always balance out the solutions undertaken to make sure that all the business participants are happy with the solution developed. The critical thinking skills define the capability of the company analyzing multiple choices and them settling on the appropriate solution.
The computer skills are desirable for a business analyst as they enable the personnel to make use of the many different software used in the analysis of the business. This is linked to the technical skills which refer to the requirements of the business analyst to have SQL, NET, VBScript and Perl skills as far as development skills are concerned. This brought to my attention that it was ideal to involve the IT support professional in the discussion (Gupta, Goul & Dinter, 2015).
The business analysis process as depicted from the description of the business analyst and the procedures as highlighted from the user guide manual outline the sequential undertaking of activities. During the process it was defined as the initial practice of making sure that the business analyst well understands the company business model and the operations of the business alongside the objective and strategies of the organization. According to the summary of the business analysis process, the business analyst must begin with the gathering of the relevant information about the specific project.
At the stage all the identifiable stakeholders must be involved in the entire process of collecting the information. The second phase is defined as the practices of reviewing the details obtained through the follow up meetings with the project participants in inclusion of the project manager, the organization stakeholders and the team layers. The third step is defined with the action of analyzing the information so as to come with the deliverables such as the business process documentation, the business and system requirements documents, the charts and flow diagrams, the business use cases, project plans, organization chart policies and legislation.
The fourth phase of the business analysis process refers to the recording of all facts and the essential information discovered. At the end of the process, the recording must be for the business requirements, business processes and supporting systems, functional and the non-functional requirements, and the risk. The fifth phase defines the understanding of the problem domain followed with the presentation of the business requirements that will depict the solution to the underlying problem.
ReflectionAs a way of establishing the understanding of the Business Analyst skills and the entire business analysis process, it was relevant to have this iteration of engaging in a one to one interview with the three selected professionals. The considered professionals were Senior Business Analyst, Mrs. Samantha Nevaeh, information technology support professionals and the human resource manager. The personnel are relevant to the context of discussion. The business analyst did provide the relevant information about the desirable skills of a professional business analyst alongside the clear description of the business analysis process. The current world is highly appreciating technological advancement.
Currently, business analysis is being undertaken based on well-developed applications. At this point the information technology support professionals were considered so as to provide the information about the technological trends as far as business analysis is concerned. The personnel gave out the desirable technological skills that a business analyst should hold to be referred as a qualified business analyst professional. The human resource manager is a key stakeholder in the SICL America company process of acquiring, recruiting and training of employees. The principal did provide desirable information about the considered skills in recruiting business analyst. Therefore the selection of the personnel for discussion apart from the business analyst did provide the relevant details about business analysis skills.
The agenda proposed well suited the topic of discussion. The business analyst was the actual catalyst towards the success of the one to one interview with professionals. The entire process was successful in a manner that every personnel gave out the anticipated information. Probably only a few points were missed out during the interview, but again they were captured in the questionnaire administered. The idea of allocating each personnel’s time for the interview was relevant such that the personnel was able to provide the required information within a free account. The reviewing of eh user manual did shed some light to the description of the business analysis process and thus impacting positively towards the understanding of the desired skills of undertaking the task of business analysis. The analysis of the information obtained considered the descriptive content method which gave the best understanding of the business analyst skills as defined in the objective of the iteration practices.
Nevertheless, the entire interview was challenged to the extent that the responses from each principal tried to consider its line of professional thus making it substantive in providing more skills of which some were not relevant to the field of business analysis. The fact that the interview was conducted within the defined time span, the process was conducted faster and thus missing out some facts as the time process ran short of time. The entire process of engaging with the professional was confined to the procedures of the company which limited the amount of information to acquire from the candidates.
At the point of reviewing the business analysis user manual guide, it was such hard to understand some of the technical descriptions and thus failing to obtain the best understanding of the business analysis process. At the same time, there was a contradiction as the description was based on the new technology that had been deployed within the company whose manual was still under revision. The process of analyzing the data was limited to the information obtained from the business analyst since the other participants seemed to be biased in describing the business analyst skills.
The entire process of engaging in one to one interviews with the human resource manager, information technology support professional and the business analysis was technical. The practice aimed at obtaining the first-hand information that was ideal in understanding the different skills of a business analyst, the procedures, and processes necessary for analyzing the business operations and the know hoe of the technological use in the department. Business analysis practices have been associated with the objective of enabling the business to remain with the right track of operations prior the identification of new opportunities that stands to improve and expand the business to higher international levels. The internship within the SICL America Company was defined with the goal of making sure that I get equipped to suit the market requirements.
Having defined the skills required for one to be recognized as a business analyst professional, it was necessary that I have the knowledge of how to obtain the skills and through which manner. At large organization and business do provide training to build on the personnel skills, experience, and competence. Therefore, it was relative that I also define the training opportunities available that are the certifications that are necessary for obtaining the mentioned skills alongside the desired experience and competence. This is relative towards building and developing in my career. Therefore, the subsequent iteration defines the determination of the training opportunities that impacts onto my career advancement.
The third iteration was implemented within the scope of highlighting the benefits associated with training within an organization. Ideally, the train has been regarded as the process that has initiated the growth of the employee experience and skills. At the point, I had to engage the business analyst and the other departmental staff and other sections to obtain well the relevant information and knowledge that was to influence my career development. Therefore, the process will involve the determination as to whether the company offers training services and if so will have to engage in several sessions so as to obtain the best understanding of the business analysis process and business analyst skills, roles, duties, and responsibilities.
PlanThe internship program was outlined with the process of engaging with the business analyst at all level of implementing the program. The processes that were considered in the third iteration were based on the training. I had to request the Senior Business Analyst, Mrs. Samantha Nevaeh for another session of discussion so as to determine the availability of training within the SICL America Company. The iteration was developed in sections such that I had to operate towards accomplishing the objective of understanding the skills, roles, and responsibilities of business analysts.
The initial section was established with the discussion of the benefits that are entitled with incorporating training within the framework of the company. Ideally, the business analyst did mention of the frequent workshops, seminars and training that they undergo as a way of making sure that they are updated with the business analysis trends. In mentioning, there was the mentioning that the process aimed at meeting the technological trends which seem to be changing more frequently that the entire business analysis processes and procedures.
The initial section was to provide a follow up action of determining as to whether to undergo training. However, the second section was outlined with meeting other business analysts of the company to consult in regards to the business analysis carrier development which was my objective of undergoing through the internship. The process defined some other follow up meeting that was done collectively through the arrangement with the business analysis department. The follow up the division was defined by the practices of preparing for the training process which was to take place within the premises of the SICL America Company. The training program is always conducted with the aim of enacting knowledge into the employees towards improving on their service delivery skills, experience, and competence.
The subsequent session of implementing the third iteration was defined with the analysis of the entire training session so as to come up with a report that was descriptive about the business analysis process, the business analyst skills and the potential employee code of conducts. According to the descriptions in the initial interaction with the Senior Business Analyst, Mrs. Samantha Nevaehs of the SICL America Company, code ethics are essential to a business analyst. A business analyst is an individual who must interact with different persons within the company so as to well understand the business operation challenges and obtain the required information. Therefore, the section will take a focus on highlighting the business analyst code of conduct and ethics.
The third iteration which was entailed with the practices of training and attending the workshops and seminars was implemented within the duration of two weeks. The time allocated to each and every action was based on the objective defined for the practice so as to maximize the limited time available. The entire iteration got my good interaction once more with the Junior Business Analyst, Mr.Andrew Smith who at most gets involved in most of the practices that lead to the successful undertaking of the business analysis process. Nevertheless, the process was conducted in adherence to the company code of communication and interaction.
ActionBusiness analysis is a practice that every organization takes to consider since it defines the growth of the company. The most interesting thing with business analysis practice is the easy identification of the new business rather operational opportunities. The iteration was conducted in a sequential manner with the aim of making sure that relevant knowledge, skills, and experience is obtained so as to well build on my career as a business analyst. I began by making a request to the Senior Business Analyst, Mrs. Samantha Nevaeh for another session of discussing the training opportunities for the business analyst.
The objective of the meeting was to understand the different ideal training and certifications that well suits the career development of a business analyst. The meeting was conducted within the shortest time possible, during the interview, we did discuss on the various informing workshops and seminars that well impacts positively on the business analyst profession. Since the company did not have well-established training for the non-staff personnel, we got into an agreement with the Senior Business Analyst, Mrs. Samantha Nevaeh to get engaged in the local business analysis training sessions within the SICL America Company.
Before I began the training session, I considered meeting the Junior Business Analyst, Mr.Andrew Smiths so as to make further consultation about the business analysis skills, business analysis process and their opinions about the business analysis career advancement. I send a request to the selected staff in consideration of not interrupting with the normal company operations. The meeting was conducted as one with the Junior Business Analyst, Mr.Andrew Smith presenting their opinions one after another.
During the meeting, I tried my level best to make sure that we get confined to the agenda of the meeting because of the time limit. The discussion was about the desirable skills of the business analysts, some of the essential procedures that must be upheld during the undertaking of the business analysis process and the most enthusiazing session of providing opinion regards of how to develop the business analyst career. The process once provided more information from the follow up action (Clutterbuck, 2004).
I went ahead to start the training program within the company. The training began with the definition of the objective whose aim was to make sure that at the end of the session 75% of the objectives must have been achieved. The objectives were confined onto the critical procedures and what is required to undertake a given task. I went ahead to attend the training sessions, during the process, we were confined towards the need of improving the critical thinking skills that are the analytical skills which are essential in thinking beyond the available facts. The training was concluded with some simulations of the available business analysis systems such as the SAP BI application which was described as quite essential as it incorporates the current technology of cloud computing.
Although the training was part of the objective of the iteration, I went ahead to analyze the knowledge obtained towards establishing its validity as according to the context. The aim of performing the analysis was to organize the information obtained so as to well identify and determine the ideal skills of business analyst alongside the potential approaches that suit the undertaking of the business analysis process. Subsequently, I had to identify the training program that meets the requirements of building on the business analysis career since there are many certifications for the same.
I did return to the Senior Business Analyst, Mrs. Samantha Nevaeh for the final meeting where we had to have a sealing rather a conclusion about the potential training and certification programs. At the same time, we had to come up with the list of the skills that most employers do consider when it comes to recruitments. Alongside the line, the conclusion was also defined with the aim of determining the practices that enable one to develop the career.
ObservationThe iteration of outlining the training program and engaging with the company staff in their normal routine training was educative and did give me the first-hand experience of defining what it entails to be a professional business analyst. The iteration began with the conducting of another interview with the Senior Business Analyst, Mrs. Samantha Nevaeh. Just as the initial session, the meeting was confined to the agenda proposed which were the discussion of the training opportunities within the company and the provision of advice about the desirable training and certifications that meet the requirements of building on the career of business analysis. The principal was welcoming and did provide the required description of what it takes within the SICL America Company. I did observe that the company has frequent training and seminars that relate towards improving the technical skills and analytical skills since the technology is changing faster.
At the same time, the company did not have a program of offering training o the non-staff since the section is essential and critical to the company survival. It was highlighted that business analysis always goes deep n the secrets of the company to extract information that enable the determination of new opportunities and solutions to the underlying problems and therefore, it was not ideal to have all operations exposed to the public or all the company employees.
Only selected staffs had the authority to access some of the information that used do in the business analysis process. The depicted knowledge showed how the IT department plays a vital role in building o the business analysis processes within the organization. The interaction with the business analysis opened my understanding as to why the code of conduct was highly observed within the company by the employees.
Another interesting session was the consulting session that saw having a meeting with the Junior Business Analyst, Mr.Andrew Smiths. The professionals provided good details about the roles and responsibilities that a business analyst is expected to accomplish at the end of the end. There was a good indication of teamwork which simplified the readiness and willingness of the staff to take the company to the next level.
According to the information obtained a business analyst has a critical role to play towards maintaining the business within the line of operation. Ideally, the core role of the business analyst is to facilitate the good decision making within the company prior the goal of maximizing the available resources to move the company to the next level. A business analyst must hold some strong business skills alongside a good understanding of the business domain and must be specialized in the line of operations.

Figure 6: Business analysis user guide based on roles
The business analyst has the role of examining and analyzing the business procedures, processes, and the organization structure so as to identify the issues and provide the solutions to the problems. Ideally, the business analyst is always business focused with a domain specific knowledge that enables they do easily identify the problem. They do solve the operational problems, the business process problems and the finally refining the business model towards ensuring that the business meets its defined goals. Furthermore, a business analyst role does encompass a wide range of responsibilities.
Having mentioned earlier, a business analyst must have good IT skills and thus easily facilitate the roles of understanding the operations of the business and how the business work to achieve the mission. The business analyst does as well determine the possible ways of improving the existing business processes alongside introducing automation for instance to boost the operations. The analyst also takes part in the designing of the of the IT system features that are the functional specifications and making sure that the features are implemented accordingly.
The training session got me engaged in different sessions that highlighted the need of getting updated with the technological move so as to make sure that you are not left behind technologically. During the simulation of eth business analysis systems, I observed the great use intellectual subsystems such as the knowledge-based systems, the decision support systems and more so the business intelligence technology which was the core of all the technologies considered within the company. Otherwise, the conclusion was that it is appropriate to get through some of the certifications that relate to data collection processing, analysis and the IT based certifications that incorporate networking and software development.
ReflectionI developed the third iteration as a basic training session whereby I went through some training sessions for the company business analysts. Training is a practice that is considered by the most organization as a process of imparting skills and knowledge towards developing the employees’ career. It was my consideration that through training I stood the chances of obtaining the best understanding of the desirable business analyst skills as well as the formal business analysis process. The entire process of training was defined with the objective of getting me to appreciate well the company operation analysis process alongside learning of the business analyst skills.
The meeting with the Senior Business Analyst, Mrs. Samantha Nevaeh was successful as well as the consultation made to the Junior Business Analyst, Mr.Andrew Smiths. The initial meeting got the senior personnel to provide the permission of attending the seminars and the training session of the company employees which enlightened my level of understanding of the different aspects that relates to business analysis. The information was ideal as it quite builds my understanding.
On the other hand, the meeting with the junior staff was enthusiazing since they were free to share out their experiences and how they have developed to the levels they are serving. Ideally, the process was productive, and everything went well. Despite that, the training was quite productive since it enabled the provision of the first-hand experience of working with business analysis systems that have integrated various technologies and systems. The use of decision support systems and knowledge based systems really boosted the process of analysis thus enabling the management to reach to the best decision.
Despite the positive responses of how the objective was accomplished, the iteration was limited with one or two things. The involvement of junior staff provided some details, but they sounded being biased with the responses about the career development. However, I went ahead to get the clarification of some of the information given by the junior staff by calling for another meeting with the Senior Business Analyst, Mrs. Samantha Nevaeh. At the same time was a limiting factor but I tried my level best to get confined within the shortest time frame that I had planned for the iteration.
The simulation of the business analysis application was done in the final stages of my attendance in the training sessions, and this directly challenged me to go further for some certifications in the learning the use of some applications such as the sap based applications, the decision support systems and the intelligent systems. The determination of the appropriate the training and certification programs for the business analyst was not done accordingly despite the three sessions I had with the Senior Business Analyst, Mrs. Samantha Nevaeh. Therefore, it is my plan to undertake further research in the subsequent iteration before coming up with the strategies of developing a winning career portfolio to the various employers.
The internship program is undertaken with the objective of enabling new professionals in respective fields to obtain experience and necessary skills. The process in most cases is defined as well with the need of understanding how to get the best place of implementing the acquired skills. The entire process is established with the goal of shaping and making sure that the attaché well understands their roles, duties, and responsibilities. At the same time, these attaches must develop the curriculum vitae that are informative so as to win the different employers.
It is therefore followed by the determination of the different employment opportunities in the respective field of study which is defined as the entire process of undertaking an in-depth research of the available opportunities based on the skills and the experience alongside the competence acquired. It is at this point that I went ahead to implement the follow up iteration that was majorly defined with the discussion of how to acquire the employment. Hence, the fourth iteration was entailed with the practice of developing a career portfolio.
Career portfolio development is challenging and require professional and people with experience to provide a guideline that will enable the composure of best ideas that are relevant based on the specialization. The current job industry is quite competitive since the most of the employers always have specific things that they seem to check the resume. Therefore, this requires the development of good career portfolio that is appealing and winning to the person that looks at it. The most substantive thing is that I had created some good relationship with the company Senior Business Analyst, Mrs. Samantha Nevaeh and the Junior Business Analyst, Mr.Andrew Smith who were to provide the necessary guidance in developing the career portfolio that will make me come up with an appealing and comprehensive resume.
PlanThe fourth iteration marked the final stage of my internship at the company. The iteration was defined with some activities of undertaking research about the training and certifications at the personal level. The action was to ensure that I will appreciate the practices of the business analyst prior having been equipped with the desirable knowledge and skills. The other subsequent operations within the iteration will be about the learning on developing a career portfolio that will see me linked within the world of business analysis. The entire iteration was developed in well-established segments with each tier well describing the activities that I was engaged through towards meeting the goals of the internship.
The initial tier of implementing the iteration began by the reviewing and undertaking an in-depth research about the business analyst skills and training and certification qualification that meets the professional standards. The scenario is defined with the practices f making sure that I well understand what is all about business analysis and business analyst skills. The process was to provide a good way of developing a career portfolio that will be more than just the normal resume for job application. The subsequent tier of the iteration was defined as the practice of organizing once more another meeting session with the Senior Business Analyst, Mrs. Samantha Nevaeh of the SICL Company and the Junior Business Analyst, Mr.Andrew Smiths so as to develop the appropriate the details of developing the career portfolio. The meeting will get conducted separately based on the ranking of the interested professionals.
The third segment of the iteration practice will involve the activities of preparing the appropriate information that is must bet included within the career portfolio. A professional career portfolio is defined with the aim of providing the employers with a full complete description of the candidate that may be applying for given job in a given organization. The professional portfolio quality is based on the sections and information contained. The document does include the experiences of the candidate, the accomplishments, education background, skills, interest and core professional goals, and objectives. Therefore this segment will be defined with the development of the all this information that will get included in the career portfolio.
The subsequent section of the iteration was defined as the practice of coming up with the potential plan and structure of developing the career portfolio. At this point, I will get down to research about the different samples of the career portfolio developed earlier so s to identify the most suitable structure that seems to win the eye of the employer. The determination of the structure will also base on the advice provided by the Senior Business Analyst, Mrs. Samantha Nevaeh. This means that I will still have to organize for another session with the senior principal and at the same time I had to consult the human resource manager who will provide the details of how the career portfolio should appear since the have the experience in the field of recruitment.
The final session of the iteration will get me through the creation of links to the external world so as to get connected to the business analyst professionals. The goal of the practice is to have me updated about business analysis. At this point, I had to research about the available social media sites that are appropriate for providing necessary details regarding the career for my development. The entire iteration was developed within the duration of two weeks whereby, I had to maximize the available resources so as to make sure that the career portfolio development is achieved since this is the determining document off my fate in the field of employment. The current employees are seeking for the best portfolio that defines about the candidate and what the person can provide to the organization or company upon being recruited hence the concentration on the career portfolio development.
ActionThe initial iteration was defined with the practices of acquiring information more so about the business analyst skills, roles, responsibilities, and understanding very well the business analysis process. However, the details provided were not such reliable about the training and certification opportunities. Therefore, I began the iteration by sourcing out the reliable materials that will provide the information about the training and certification.
The process was done prior the outlining of various colleges and the courses they offer. The list was huge, and I had to examine very well and come up with the potential institutions. From the point, I highlighted the different course training and certifications and based on the information obtained from the initial meetings I had to narrow down to the suitable training that impacts positively on my business analyst career development.
The information was just relevant about the ways of building on my career. I went ahead to prepare for the task of the day by then of developing the career portfolio. At this point according to my plan I had to meet the various business analyst professional of the company for guidance on how to develop the career portfolio. I made arrangements for the meeting with the Senior Business Analyst, Mrs. Samantha Nevaehs and the Junior Business Analyst, Mr.Andrew Smiths to capture the best understanding of how to go about the process.
Session one: Senior Business Analyst, Mrs. Samantha NevaehThe session marked the initial meeting of discussing the career portfolio development. I began the interview by stating the agenda of the discussion which was the determination of the structure of the career portfolio and the appropriate information that must get included within the document. At this point the Senior Business Analyst, Mrs. Samantha Nevaehs did provide a sample that the company does consider. At the same time, we discussed some of the experiences that must be included so as to develop the winning the career portfolio which is always beyond just a resume.
Session two: Junior Business Analyst, Mr.Andrew SmithsThe session marked the subsequent meeting that got my further interaction with the Junior Business Analyst, Mr.Andrew Smith of the SICL America Company. The meeting agenda was solemnly different from the one of the initial meeting. This was defined with the discussion of the professional goals and objectives that are building and attractive. Subsequently, the meeting included the discussion and description of the way I can get connected to the world with other business analysts professional to make sure that I am ever updated with the trends in the sector. The meeting was conducted within the scope defined, and we narrowly discussed all the agenda proposed.
After finalizing with the meeting, I went ahead to develop the structure of the career portfolio. This session got my attention over the use of the internet to search for the different samples of the structures. I searched for the desirable samples from which I was able to develop my structure. The structure sample was taken to the Senior Business Analyst, Mrs. Samantha Nevaeh, and the human resource manager for approval. While at the human resource manager office, I went an extra mile to request some more details about the key information that companies take to consider within a career portfolio. The iteration was finalized by identifying the current most used social sites from which I created groups and connected with the different business analyst professionals. Since I understood how the social media sites work this was relatively done at easy.
ObservationThe iteration of developing the career development was great to my internship program as it gave me the knowledge of coming up with the best document that when presented to the employer, it acts as a good convincing tool. The initial practice of outlining some of the training and certifications got my understanding of well undertaking the IT software engineering and data analysis based certification alongside the networking certifications and training. The programs are ideal for making sure that one is kept within the trend of business analysis. Ideally, the research was good such that it made me have the understanding of the different courses that are linked to the field of business analysis.
The meetings conducted by the Senior Business Analyst, Mrs. Samantha Nevaeh and Junior Business Analyst, Mr.Andrew Smiths enabled me to have the best knowledge of how to come up with the appropriate structure alongside the determination of the information that is relevant to the document. The better the information provided the easy of winning the employer interest of getting in touch and willing to work with you.
The observation from the discussion with the two principles got my understanding that including the information about the working experience, skills, goals, and objectives marks the weight of the career portfolio. The details always provide the clear description of the candidate by highlighting what the candidate possesses and what the candidate can stand to offer the company. At the same time, the structure of the career portfolio document must also be attractive to the employer with a clear description of the details of the candidate in a simple manner (Cadd, 2016).

Figure 7: Sample of the career portfolio structure.
The human resource manager did provide the clear guidance of the career portfolio structure. The principal was at least good about the provision of what the employers at most get to concentrate and consider. At the same time, the goals and objectives outlined within the career portfolio must be highlighting the current world trends both technologically and other by then current issues affecting the most business and organizations. Provision of such a career portfolio well wins the consideration of many employers as they will have the interest in working with you with the hopes of benefiting from your ideas outlined in the goals and objectives.
ReflectionA career portfolio is a document that is apprehended of being more informative as it provides a good description of the candidate. The iteration goal was to develop the career portfolio that well suits a business analyst. The entire process was conducted by making sure that the information to get included in the document is relative and meets the international requirements. The meetings conducted were as well suitable towards providing such reliable information. The current employers are currently less interested in some other details, but they always seek to understand what a candidate possess and what the candidate can bring to the organization (Sampson Jr, & Osborn, 2015).
The entire process of developing career portfolio was well done since the activities involved got best deliverables. The initial practice of understanding the training and certification opportunities was to provide the knowledge on what I had to build the portfolio. The action of meeting the Senior Business Analyst, Mrs. Samantha Nevaeh and the Junior Business Analyst, Mr.Andrew Smith was ideal since the principals provided the best advice on how to go about the process of determining the best approach to coming up with the career portfolio.
According to the discussion, the emphasis came towards the inclusion of clear skills, experience, goals and objectives of my profession as they were the core things that employers always look within a career portfolio. The other thing that was well achieved was the connection to the world with the other business analyst professionals. In this case, I had the experience of using various social media sites such as the LinkedIn, Twitter, Whatsapp, Snap chat, Facebook, and others.
The entire process was challenged in one way or the other such that once more the Junior Business Analyst, Mr.Andrew Smith seemed to be biased as they used to show off their pride of being business analysts and thus failing to provide the necessary information. The fact that the meetings were conducted within the conducive environment, the participants seemed unwilling to provide some of the information. However, I did respond by researching over the same aspect that I did not obtain the appropriate information. The determination of the appropriate information for the experience was a little challenging. However, the human resource manager gave me the tricks of how to develop experiences over the tasks and projects I have presided.
Career portfolio development is a practice that must do within the scope that meets the qualification of the candidate. At the same time, the portfolio must reflect the technological understanding since the current organizations have automated most of their operations and are after recruiting the technology quo within their companies. Furthermore, the career portfolio must well describe the candidate such that during the interview the employer must have already known who you are and what you hold within yourself.
The internship program has a definite goal of impacting positively to an individual experience and more so the career advancement. The field of business analysis is essential to every organization, and most companies and business are investing very much in the sector since it impacts very much to the business sustainability through the influence it has on the decision-making process within the business. As a business analyst, one has the role of examining and monitoring the business prior the analysis of the information to identify the issue and provide the solutions to the problems so as to shape up the company to meet its competition edge.
My internship was undertaken at the SICL America Company working as a business analyst. The program was implemented within four distinctive iterations namely; the orientation Process, discussion with the Business Analysts, the training Opportunities for Career Advancement and development of a Career Portfolio. Each tier was implemented with a distinctive objective of providing the clear understanding of the business analysis process and the way of growing my business analyst career.
In this first iteration, I did examine the orientation process that a business analyst intern undergoes at SICL America Company. Also, the information and skills that recently hired staff members in the field of business analysis are imparted with will be examined. To achieve this, I called the service desk of business analysts at SICL America Company and interviewed them. The development of my internship was built by identifying the appropriate information that will enable my career growth and development.
The major involved activity was to have the great interaction with the SICL America business analysts so as to obtain the necessary information that will matter in developing on my career skills and professionalism. The second iteration marked the point of engaging with the organization business analyst it was ideal that I got some chance to share with the head of the IT department where I was able to appreciate the technology role in the business analysis.
The third iteration was implemented within the scope of highlighting the benefits associated with training within an organization. At the point, I engaged with the business analyst and the other departmental staff and other sections to well obtain the relevant information and knowledge that was to influence my career development with the best understanding of the business analysis process and business analyst skills, roles, duties, and responsibilities.
The fourth iteration was defined with the development of career portfolio. Career portfolio development is challenging and require professional and people with experience to provide a guideline that will enable the composure of best ideas that are relevant based on the specialization.
ReferencesTop of Form
Top of Form
Top of Form
Beynon-Davies, P. (2013). Business information systems.London, UK: Palgrave Macmillan.
Blais, S. (2011). Business analysis: best practices for success. Hoboken, N.J:John Wiley & Sons.
Burns, D. (2007). Systemic action research: A strategy for whole systems change. Bristol, UK: Policy Press.
Cadd, M. (2016). The electronic portfolio as assessment tool and more: The Drake University model. IALLT Journal of Language Learning Technologies, 42(1).
Carkenord, B. A. (2009). Seven Steps to Mastering Business Analysis. Ft. Lauderdale, Fla.: J. Ross Publishing.
Chakabuda, T. C., Seymour, L. F., & Van Der Merwe, F. I. (2014, May). Uncovering the competency gap of students employed in business process analyst roles—An employer perspective. In IST-Africa Conference Proceedings, 2014 (pp. 1-9). IEEE.
Clutterbuck, D. (2004). Everyone needs a mentor: Fostering talent in your organisation. London: Chartered Institute of Personnel and Development, 104.
Computer Economics Report. (2011). Business Analyst Staffing Growth Reverses Course. 33(10), 13-20.
Cooper, M., Le Quang, T., Claster, W., Vafadari, K., &Pardo, P. (2015). Knowledge Transfer in the Tourism Industry: Implications of the Use of Social Media in Business Analysis. Journal Of Hospitality & Tourism, 13(1), 1-15.
Craig, D. V. (2009). Action research essentials. San Francisco. CA: Jossey-Bass.
Elgendy, M. (2014).3D Business Analyst: The Ultimate Hands-on Guide to Mastering Business Analysis. Parker, CO:Mohamed Elgendy.
Fahmi, K. (2007). Beyond the Victim: The Politics and Ethics of Empowering Cairo's Street Children. Cairo; New York: American University in Cairo Press.
Gale, C. L. (n.d.). Study guide for psychologists and their theories for students: Kurt lewin. Detroit: Gale, Cengage Learning.
Grant, D. (2016). Business analysis techniques in business reengineering.Business Process Management Journal, 22(1), 75-88. doi:10.1108/BPMJ-03-2015-0026
Gupta, B., Goul, M., & Dinter, B. (2015). Business intelligence and big data in higher education: Status of a multi-year model curriculum development effort for business school undergraduates, MS graduates, and MBAs. Communications of the Association for Information Systems, 36(23), 449-476.
Hass, K. B. (2008). Professionalizing business analysis: breaking the cycle of challenged projects. Management Concepts Inc.
Herr, K., & Anderson, G. L. (2014).The action research dissertation: A guide for students and faculty. Thousand Oaks, CA: Sage publications.
Iyamu, T., Nehemia-Maletzky, M., &Shaanika, I. (2016). The overlapping nature of Business Analysis and Business Architecture: what we need to know. Electronic Journal Of Information Systems Evaluation, 19(3), 169-179.
Koshy, V., &Koshy, V. (2010).Action research for improving educational practice: A step-by-step guide. Los Angeles: SAGE.
Manfra, M. M. (2009). Action research: Exploring the theoretical divide between practical andcriticalapproaches.Journal of Curriculum and Instruction, 3(1), 32-46
McKernan, J., &McKernan, J. (2013).Curriculum action research: A handbook of methods and resources for the reflective practitioner. Abingdon, UK: Routledge.
Mulvey, P., McGoey, K., &Kupersmith, K. (2013).Business analysis for dummies. Hoboken, N.J: John Wiley & Sons.
Nenickova, H. (2013). Business analysis methodology in telecommunication industry-the research based on the grounded theory.Journal of Systems Integration, 4(4), 39.
Orange Learning Solutions. (2009).What is the most important part of your new hire orientation? Retrieved from http://www.learnwithorange.com/blog/2009/02/26/what-is-the-most-important-part-of your-new-hire-orientation
Richards, D., &Marrone, M. (2014).Identifying the Education Needs of the Business Analyst: An Australian Study.Australasian Journal of Information Systems, 18(2), 165-186.
Sampson Jr, J. P., & Osborn, D. S. (2015). Using information and communication technology in delivering career interventions. APA handbook of career intervention, 2, 57-70.
Bottom of Form
Bottom of Form