Submit a project New System Development plan using CCPM
CHELSON AMUSEMENT PARK (FOOD COURT)
PROJECT MANAGEMENT DR. CHELSON
A famous company named “UNC LTD.” known for doing commercial projects has planned to build a multi-facilitated Food court which majorly includes but not limited to:
Dining Hall
Kitchen
Counters
Tray washing Areas
Rest rooms
Janitor Facility
Sewage Collection
The basic concept of this project is to provide a clean and healthy environment to dine for families all under one roof in the amusement park. Primary focus is to build a place which can provide maximum customer satisfaction. Therefore location is chosen according to the feasibility of the people (middle of the park preferably).
It was necessarily important to find the place large enough, to accommodate all the major facilities as discussed above. Therefore with the mutual understanding/consensus, following location details were finalized:
Location: Chelson Amusement Park
Size: 0.5 acres ( 21780 square feet)
Seating Capacity: 350-400
After going through several brain-storming sessions, feedback from all stakeholders was taken into consideration, on the basis of which following “Key-Project Recommendations” were noted:
The project is to be designed in such a way that it is suitable for all age groups.
Variety of designs would be provided to the restaurant owners whether it is (fast food, café, international etc.) so that they can cater the entire family members according to their respective tastes.
Above Project Recommendations became the base upon which the project concept got finalized.
PURPOSE OF PROJECTFood Court for Chelson Amusement Park which is a commercial project in which the main objective is to build a multi-facilitated food court in order to provide restaurant owners with ample variety of design so they can cater their respective target markets and generate maximum revenue.
OVERVIEW OF PROJECTThis project aims to increase the overall turnover of the company. This project will help the company to increase its fame/reputation in the market and thus make this project as a reference which can support the company to do similar type of projects country wide.
SCOPE OF PROJECT Food court ObjectivesProject success depends on the following objectives which are must to meet in allotted time and budget.
The Project will accommodate 350-400 customers at a time
The use of state-of-the-art technology
Design facilities to curb overcrowding
Key Success Factors/Practical Tips for Success
Selection of location.
Pricing strategy.
Understanding of target customers
Clean Environment.
Providing best quality materials
Improves brand image of the company and improves customer satisfaction by 25%
The product deliverables are as following:
Administration Facility
fire and theft secured
Indoor / outdoor dining facility
Sanitized environment
Sewage system
Gas pipelines
First aid kits
Power generation facility
The project will be a complete success once it will achieve the following criteria, this criteria will be the indicator of success of the Project:
Successful commissioning and validation of deliverables.
In case of power failure from Chelson Amusement Park; Power generation facility of the food court is capable enough to bear the load required for the food court.
21% return to be expected in next 1 year after the opening of food court for visitors.
Safety measures using the latest technology would ensure customers can get the best quality environment.
The table shown below provides the detail regarding the major milestones of the project.
| Milestone | Deliverable |
|
|
|
|
|
|
|
|
|
|
|
|
|
|
Resource Planning
Upon Culmination, Cost estimation starts of the project WBS. Asset aptitudes are resolved focused around the needs of the project and the items being delivered.
Cost Estimating
Portray any particular expense routines used to approve or affirm the expenses gauges for the different errands. Our assessments are made for every WBS thing. The vital ability sets and staff work classes are distinguished for every WBS component.
Establishing the Cost Baseline
Depict how the expense benchmark is situated and what regards are needed. Demonstrate if the benchmark is situated physically or what particular apparatus peculiarity is utilized to secure the expense standard. Upon regard by the Project Manager, the expense portions are baselined.
Cost TrackingGenuine hours used are recorded and approved against participation records and builder month to month reports. The hours are changed over to expenses for following the expense of current advancement to figure out whether the task is staying inside and anticipated that will finish inside plan.
Project Labor Hour Tracking
Depict how staff submits timesheets and/or how they utilize the work hour following worksheet to record hours against the WBS things:
Where does the information exist?
Who is in charge of entering the information (every person)?
What sort of information is recorded?
Who surveys/accepts the information that has been entered?
Consultant Costs and Labor Hours Tracking
Talk about how consultant expenses are followed and how their work hours are moved up into the general following of work hours against the undertaking WBS things. Show which WBS level the advisor things are incorporated in.
Advisors are obliged to submit month to month timesheets demonstrating work hours worked assignments. Each one errand is mapped to a particular WBS thing by the Project Functional Manager.
Overall Cost Tracking
Talk about how the general expense of the undertaking (e.g., overhead, office, profits, and so on.) is followed. Show if simply staff and contract expenses are considered task costs.
• Actual expenses to be recorded by expense classification.
• Comparison of genuine expenses to planned expenses at all times.
• supporting information for genuine expenses to be held.
General expenses are contrasted with the planned task costs on a month to month premise by the Project Financial Manager. The general expenses are involved the genuine work hours and task uses for the month (accepted from the project fiscal staff).
COST BREAKDOWN
CASH FLOWS


| Task Mode | Task Name | Duration | Start | Finish | Predecessors |
| Auto Scheduled | Designing | 24 days | Mon 5/1/17 | Thu 6/1/17 | |
| Manually Scheduled | project management process | 46 days | Fri 6/2/17 | Fri 8/4/17 | |
| Manually Scheduled | procurement | 67 days | Mon 8/7/17 | Tue 11/7/17 | |
| Manually Scheduled | Tiles | 134 days | Wed 11/8/17 | Mon 5/14/18 | |
| Manually Scheduled | Electrical and plumbing | 23 days | Tue 5/15/18 | Thu 6/14/18 | |
| Manually Scheduled | Walling and departmentalization | 38 days | Fri 6/15/18 | Tue 8/7/18 | |
| Manually Scheduled | Insulation | 17 days | Wed 8/8/18 | Thu 8/30/18 |
GANTT CHART

Below stated are the assumptions related to this Project:
Economic environmental factors remain stable and making a suitability for project.
The decided budgeted amount is enough to complete the entire project.
The project starting and ending date are fixed milestones.
Sponsor has no issues with engineering design.
Availability of Contractors of sufficient size and expertise are available.
All delivery should be made within the allotted time.
The weather remains normal during the course of phase 3 and 4.
The trial run reveals no major problems.
Below stated are the constraints related to this Project:
Out of the available area only 10890sq ft. will be used for dining rest allotted for kitchen restrooms storage etc.
All the employees working on the project are bound to work eight hours each day with an hour break, however Sunday will be fixed as Non-Working day.
It is necessary that technical representative from consultant/ contractor side should be present on site all the time during the execution of activities for which they are accountable.
Material procurement is not the responsibility of “UNC LTD” company.
| Project Team Role | Responsibilities |
| Project Manager | To Facilitate and guide the Architects, construction team and Electrical and mechanical team in such a way that all would work simultaneously and project could be delivered on time, within the budget in accordance with the approved scope of the project. Maintain the specified standards of quality with keeping an eye on risks associated with the project. This would help the whole project team to stay on the same page. |
| Team Lead (Technician) | To Facilitate and guide the Technical team in such a way that they work simultaneously. And to Maintain the specified standards of quality. |
| Team Lead (Electrical) | To Facilitate and guide the Electrical team in such a way that they work simultaneously. And to Maintain the specified standards of quality. |
| Design Engineer (Electrical) | Design all the diagrams for the Electrical part of the project. |
| Design Engineer (Construction) | Design all the diagrams for the Construction part of the project. |
| Mechanical Engineers | Implementation and revamping of the existing mechanical design of the project. |
| Construction Team | Construct all the project structures along with the boundary as per the specifications & standards specified. |
| Security analysts | Analyze the current security threats and assist in modifying the security architecture. |
| Audit Team | Internal audit for the compliance of defined policies and procedures. |
| QA/ AC Team | Ensure assurance of validation of quality of the completed tasks. Implement controls to reduce the deviation, if any, has occurred. |
Chelson Amusement Park
Banks
Scope management plan is perhaps the most important and integral part for any project plan. Here in our project a lot of time has been consumed to ensure scope is properly documented and drafted. It basically covers the overall scope management key approaches, adding to it the key responsibilities and roles which related to the scope project. Apart from that scope validation and Scope control are added to complete scope management plan.
Any of the project communication related to project scope must follow scope management plan. The objective of our project is to develop a food court in Chelson Amusement Park, which will provide people a place where they can relax, socialize and enjoy themselves. Appropriate marketing is required during the initiation phase of project to get the attention of our customers and generate enough revenue after project completion so that it can recover its cost over the projected forecast.
Scope Management ApproachSince this project was identified and initiated internally, scope management majorly will rely on input from project sponsor, which in this case is “Chelson Amusement Park” themselves. Though, scope control responsibility will fall under the domain of Project Manager himself. Project Manager needs to ensure the scope of project throughout the project is maintained and hence not compromised.
Three key people, Project Sponsor, Project Manager and all the stakeholders will be the ones to launch as well as approve the draft for developing the project scope, which additionally will contain quality check-lists which are to be delivered and work performance measurements. However, in case of when there’s a trigger of change in scope, it then must be initiated only by three key members of the project which are, Project Sponsor, all stakeholders/sponsors and the project manager himself.
To control all the changes, an approval is required officially and it is then communicated to everyone regarding the occurrence of the change. A proper procedure is followed. Initially, project manager evaluated the “Change Requests” related to scope change. Once overall mutual consensus is made then the scope change request is sent forward to CHANGE CONTROL BOARD (CCB) – Where it will be there for Project Sponsor to accept it.
Once the official approval of scope change is given by the CCP and the project sponsor, it then will be responsibility of project manager to update all the project related documents and ensure everyone knows about the scope change with all the related stakeholders. Further, once everything is reached to all, then project sponsor will be the one giving final approval to the project scope. Whereas, project manager will have authority to take necessary measures to introduce any essential changes or improvements as the project executes.
Roles and ResponsibilitiesTo manage the project scope, it’s necessary that clear roles are defined in order to ensure that the project scope is properly being managed. Below are the table that defines the roles of project team involved within this process:
| Name | Role | Responsibilities |
| MR. Chelson | Sponsor |
|
| R X | Project Manager |
|
| MR Y | Project Coordinator, Team Lead |
|
Scope Definition
Observing the overcrowding in the food courts of the Amusement Parks, there is a lot of scope for a new food court to be built in the Chelson Amusement Park. The scope of this project was described by the sponsor by laying out a specified document.
It is from the requirement gathering process where the project description was identified and deliverables were mentioned. Also key recommendations were taken from the experts who have a good experience in construction of the food court department, in such high-scale amusement park department and in the business domain area. The benefit of taking expert opinions have played significant part in moving project to the right direction and enabling it to be completed within the requirements.
Number of resources and material requirements was finalized by gathering data related to construction, operations and consumer. Amusement park trends were also considered to decide maximum thresholds and performance benchmarks.
Scope ValidationThe project validation will assure that the projects related product meet the customer requirement and all the identified stakeholders. This involves the acceptance and suitability with external customers.
This will formalize the acceptance of the completed project deliverables.
Scope validation will ensure that the project for which it was carried out has met the customer requirement.
After meeting the acceptance criteria the project sponsor will give the approval. And those deliverables that do not meet the acceptance criteria they will be sent to the change control board.
The performance of the deliverable will be informed as to which deliverable has finished and which has started
Scope ControlProject Manager is to take the work accordingly with team and help in controlling the scope. The project team will use WBS Dictionary as a tool and as a part of work for WBS elements. The Project Manager must ensure that team works on only the task that are described in WBS dictionary and made the distinct deliverables as for WBS element. PM must look at the team in an effective manner and look all the work performed by the team so that scope controlling is followed as desired.
Leads of Constructions, Operations and Electrical will be responsible to control scope in their areas and they will be expected to propose any action to control scope if it is going out of the line.
For any changes occurring in the project the PM must ensure that Change control process is followed. All the persons who have any influence in the project can identify the changes.
The recommended changes are ordered as defined in Change control process.
Impact (Major, Medium, Minimal)
Severity (High, Medium, Low)

If there is any recommendation in scope change that must be forwarded to change control board by a change request form. All change requests must be submitted to the Change Control Board, using the standard Change Request Form. PM will review all the scope changes processed. The Change Control Board has the authority to either accept the changes or to reject the changes; they will perform an impact assessment of the change. After there is approval to change the scope the PM will update the plan and will give its information to the team.
WBS DICTIONARY WBS Element Definitions| WBS Code | WBS Element | |
| 1.1 | PROJECT MANAGEMENT | |
| WBS Code | WBS Element | |
| 1.1.1 | ESTIMATION OF TOTAL TIME | |
| WBS Code | WBS Element | |
| 1.1.2 | ESTIMATION OF BUDGET REQUIRED FOR PROJECT | |
| WBS Code | WBS Element | |
| 1.1.3 | PLAN FOR THE PROCUREMENT OF MACHINES/MATERIALS | |
| WBS Code | WBS Element | |
| 1.1.4 | IDENTIFICATION OF QUALITY STANDARDS TO MEET | |
| WBS Code | WBS Element | |
| 1.1.5 | ASSESSMENT OF RISKS IN PROJECT | |
| WBS Code | WBS Element | |
| 1.2 | CONSTRUCTION | |
| WBS Code | WBS Element | |
| 1.2.1 | TEMPORARY WORK | |
| WBS Code | WBS Element | |
| 1.2.2 | DEMARKATION WORK TO SEGREGATE AREA FOR PROJECT | |
| WBS Code | WBS Element | |
| 1.2.3 | FOOD COURT | |
| WBS Code | WBS Element | |
| 1.3 | OPENING CEREMONY | |
| WBS Code | WBS Element | |
| 1..4 | PROCUREMENT | |
| WBS Code | WBS Element | |
| 1.5 | PRE BID AND BID | |
| WBS Code | WBS Element | |
| 1. 5.1 | NEGOTIATION ON BASIS OF BID | |
| WBS Code | WBS Element | |
| 1.6 | CONTRACT APPROVAL | |
| WBS Code | WBS Element | |
| 1.6.1 | CHANGE ORDER | |
| WBS Code | WBS Element | |
| 1.6.2 | AGREEMENT FINALISED | |
| WBS Code | WBS Element | |
| 1.6.3 | CONTRACT APPROVAL | |
| WBS Code | WBS Element | |
| 1.6.4 | AGREEMENT FINALISED | |
SCOPE FOR REQUIRED DOCUMENT
The whole concept of documenting, analyzing, identifying and managing the project requirements will be determined in this requirements management plan which has been put together to know the listed requirements and things that need to be catered to complete the food court at “The Chelson Amusement Park”.
Requirements gathering phase varies accordingly from industry to industry, our chosen industry is “Construction-Industry”. Therefore looking at its complex nature, after going through several research studies and going through specific case-studies related to the same chosen-domain. We mutually came to consensus to split requirements sections into two key parts, which will be as following.
A. Project Requirements – It will cover all the specific processes which will be performed to accomplish the project.
B. Product Requirements – It majorly will revolve around Technological specifications for three key parts of the project such as:
Site-Installation
Development Process
Techniques involving development
Schematics-Phase
Landscape-Designs-covering-all-the-information
Mostly these above two mention sections will cover requirements in meticulous way, which will make it quite clear effectiveness and efficiency of the project.
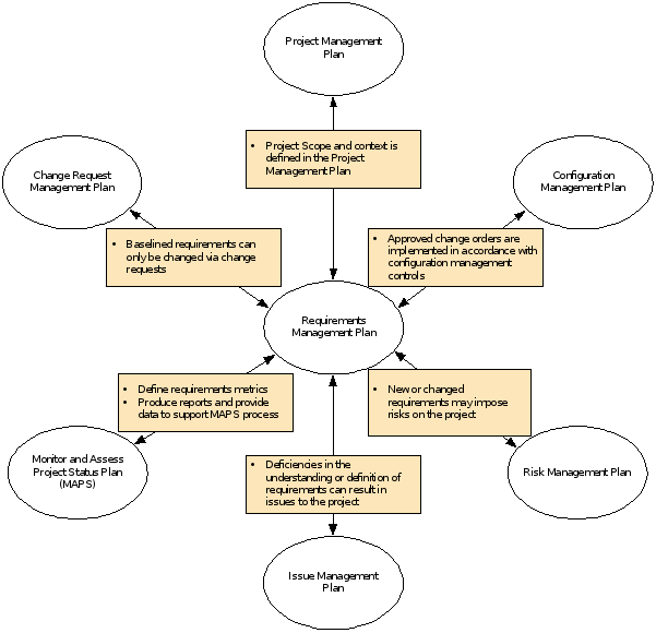
Below graph highlights relationship of Requirements gathering with all the major Project Management Plans:

REQUIREMENTS Management Process

The major question here comes is the need of requirements, its importance. Considering it’s the base of any project, therefore to share the requirements right through the start remains the strong priority. Hence requirements is must thing to be done, can’t be avoided. However, there are different ways to which it can done, some of the ways are:
a. To document a Feasibility report
b. To draft a report which contains sufficient information about the deliverables which are to be done by the end of the project
There are certain steps which need to be followed and must not be compromised while creating a document for Requirements Phase, which are:
a. Must ensure any requirements does not effect a Government Law, otherwise anything specified in documents which is against the law, may be the cause of problem in the future.
b. Apart from that, the very first step should be to create a well versed Project Charter, which should clearly define what the whole project is all about.
Factors that can affect the scheduleAnother important aspect which was heavily discussed to ensure project always remains in the track. That important aspect is the challenges which are faced due to those factors which can affect our schedule, they are as following:
Project status meetings are not properly conducted to get better overview of project progress
Project staff is not properly trained to meet the targets
Provided activities for scheduling are not enough to ensure that the project meets the estimates
Moreover, in case of a schedule delay, schedule variation is kept as part of contingency plan.
Schedule Variation => 20 days delay is kept as a variation due to un-avoidable factors.
Risk is one of essential part of Project Management. Organization lays great stress on Project risk management. Risk being very much critical should be managed properly. Some companies think of it as time consuming, but later on during the course of project they have to face more pain.
There are always more chances of risk occurring in the project. As the park is already under much risk so it is better for the project to be carried out in an efficient manner, so that all the parts are completed and also avoiding the damages from occurring.
Risk Management ApproachThe approach taken to manage the risk for the current project includes a planned process through which the team (project team) identified the risk, the risk score and ranked most of the risks. Those risks that were likely to occur and have highest impact were added to the project schedule so that risk manager should take some steps in mitigating the risks at the desired time during schedule. Risk managing authority will give details on the risks assigned to them in the team (project team) meeting that will be held after two week basis.
At the time of project completion, PM will examine and determine all the risks and also the process for risk management. Examining them properly PM will look for improvement in the process of risk management for upcoming projects. The examined improvement will become part of lesson learned.
Top RisksThis plan gives the most dangerous risks and highlighting in risk plan, some are:
Lack or delay in availability of machineryBecause of a maker's creation overabundance, apparatus are not accessible bringing on a postponement in the undertaking timetable. The venture supervisor will moderate this danger by utilizing apparatus from the reinforcement plan if necessary.
Risk IdentificationFor this task, risk identification proof was directed in the beginning in risk assessment meeting. The team (project team) used method in risk identifications were
Brainstorming sessions
Expert interviews
Project Manager in risk assessment meeting gave notepads to all the team (project team). This was done so that they could record as many risk as they could. For this they were given 10 minutes time. Whereas amusement park experts from within the company and outside were consulted to get their input in identifying the possible risks and suggestions on how to overcome or tackle these issues or situations.
Expert InterviewExpert interview were held and this interview showed that there are several risk in the project and these were mitigated to make the changes in the plan. Those risks that are left out are sent to the risk register.
Assessment Meeting for RisksA risk assessment gathering was held with key allies and stakeholders. The identified risk throughout this gathering was added to the plan and Risk Register.
Risk MonitoringMonitoring and controlling is the longest phase in Project Management which starts from initiation till the closing phase. Similarly monitoring becomes more important when there is expected that the risk are likely to occur.
Those risks that were more obvious and likely to occur were included in the plan so that these risks can be monitored these risks occur during the course of project. Risk monitoring is the continuous and ongoing process. As risk occur on the project the PM will assure that the assigned person for risk provide the status and the document for the action plan and result of responses.
Mitigation and Avoidance of RisksThe PM has headed the undertaking group in creating reactions to each one distinguished risks. As more risks are recognized, they will be qualified and the group will create strategy to mitigate them. Then the risk will be added in risk register and will be monitored accordingly at right time and need response at right time.
The risks will be coped and controlled keeping the scope, time and cost constraint according to project. The evaluation of the risk is done so that it can be determined that how the risks will affect the triple constraints. The PM along with the team will determine the best available options to take action to the risk to make sure the constraints are not affected.
For severe conditions sometime it becomes necessary to allow some room but for only one of the constraints. There is some elasticity for only one project constraint. It is better to add funds in the project so that there is room for resources in case to meet the schedule and other constraints. For cost constraint the option is available in severe conditions when there is no risk avoidance and mitigation techniques work. PM the supreme authority for the project can include activities as a mitigation technique and can be included in the plan. This will help coordinate risk administration completely too general task administration of this undertaking.
Risk RegisterIt is a form of register or log which holds all distinguished risks, their likelihood and effect to the task and when the risk will happen. The PM headed an introductory risk administration in which the risk were identified and led to the creation of risk register. Throughout this gathering (meeting), the undertaking group recognized and classified each and every risk. Moreover, the group appointed each one risk a score focused around the likelihood of it happening and the effect it could conceivably have. Likewise the Register holds the moderation technique for danger and additionally when the danger is prone to happen.
In light of the distinguished risks and time periods in the risk enlist, each one danger has been included in plan. The administrator or risk manager will be appointed on the danger and will report the overhauled and new hazard.
Drafted By---------------------------------
Signed BY---------------------------------