3000 words internship report , e-commerce
- EXECUTIVE Summary
Al THAHABIAH established in 1999 with 100% ownership of Shaikh Abdulaziz Al Sorayai. Company has industrial and trading main divisions as given below.
ANA – Manufactures and distributors of air distribution products.( Grillers, slots, diffusers etc.
Star adhesives division. Manufacturing & distribution of adhesives
Air condition division, Unique products. KLEENAIR,OX, WOLF brands( split & window type ACs)
Perfumes division. JOLNAR brand
Al Osboiya news paper
Al Raya – Water treatment specialist with boiler dealer for BOSCH BRAND
We have a very strong distribution new work covering all the five regions with branch offices in each region with warehouse facility.
Shaikh Abdulaziz Al-Sorayai is the current Chairman. His experience includes:
Managing Director of Al Sorayai Manufacturing and Industrial Group
Chairman, ASIC
Chairman, ASIIC
Board member of many other companies.
Member of Chamber of commerce - Jeddah
Abdulaziz bin Nasser Alsorayai holds a bachelor's degree majoring in Business Administration and Specialist Diploma in Industrial Management. Businessman with long experience in the industrial and commercial field, has interests in public affair, head of many institutions and industrial and commercial companies. Has a specialized studies in the commercial, industrial and economic areas. Assumed a variety of positions and memberships in committees and volunteer organizations at the local level and global level.
Social Work
Chamber of commerce elected Member
Chairman of the Industrial Committee of the Chamber of Commerce and Industry in Jeddah.
Deputy Chairman of the Industrial National Committee of the Council of Saudi Chambers.
Member of the Municipal Council of Jeddah.
Member of the Industrial Promotional Committee in Federation of Gulf Cooperation Council Chambers countries.
Member of the Saudi Turkish Business Council in the Board of Saudi Chambers.
Member of the Board of Directors of the Red Crescent of the Chamber of Commerce and Industry in Jeddah.
Member of the Board of Directors of the Cooperative Office for Call and Guidance in the industrial zone in Jeddah.
Member of the Committee on Resources Development in the global authority of scientific miracles in the Quran and Sunnah.
Board member Mattex
Commercial Positions
Chairman of the Board of Directors of Al-Sorayai Trading and Industrial Group.
Chairman of the Ma'aden International Company for Metal Industries Ltd.
Chairman of the Board Abdulaziz Al-Sorayai Investment Company.
Group Chief Executive factories SUGF United.
Member of the Board of Directors financial Wsatah ( Wsatah Capital ).
Member of the Board of Directors of Sheikh Abdullah Al Mosleh Group.
Some Practical Achievements
Contribute to increase the area of industrial land in Jeddah city.
Contribute to the organization a lot of industrial meetings the specialized in the industrial field.
Contribute to convert Al Sorayai Trading and Industrial Group from a family group to contribution group in the Saudi stock market.
Establish Ma'aden International Company for Metal Industries Ltd.
Establish Foam Technology Company Ltd.
Establish a paper mill company.
Establish of Saudi company for modern supplies curtains.
Establish Factory Co. the Arab fabric Ltd.
AIR DISTRIBUTION DIVISION
ANA – AL NASSERIAH – AIR DISTRIBUTION SPECIALIST
From its humble beginning in 2006, Al Nasseriah Factory for Air Distribution openings and Filters (ANA) started as a fledgling in the air grilles, register and diffusers distribution device players of the Air Conditioning and Air Distribution business in the market. Our company is committed to providing the highest quality level of service in the HVAC industry. Visit our web site. www.ana.com.sa for product details.
At ANA we have a more personal environment as all team workers serving each other to end up the task in shortest time as we can to achieve customer's satisfaction. ANA's employees is further strengthened by its machineries and continues to expand with a good balance of human resources and equipment. Operations are maintained by professional managers, engineers and highly skilled technical man-power. We recently establish a EXPORT DIVISION and we take new project in Saudi Arabia and Export (Dubai, Bahrain, Qatar).
ANA is committed to bringing customer's satisfaction by insuring quality and precision that matches the customer's need and meeting their delivery time.
Our Goal 1. ANA's vision and mission is to become the largest contributor of HVAC Grilles Registers and Diffusers to the development of cities in the Kingdom. ANA will continue to grow adding new product lines depending on the needs of the community and at the same time maintaining a healthy and environment friendly activity.
2. To meet customer's requirements.
STAR ADHESIVE DIVISION
Star adhesive division is established decade ago in one of the leading manufacturers of a versatile range of technically advanced products as mentioned below. These products are widely acclaimed in the construction industry throughout the GCC and neighboring countries.
This division was established in the year 2007 with an aim to manufacture water and solvent based adhesives, coatings, waterproofing and other construction chemicals. The factory is in Briman area and last month we installed new mega size mixers and some other machineries to increase the production to meet our demand in gulf countries.
In year 2000 Mr.Abdulaziz Al Sorayai established Star Adhesive & Resin Ind. Factory (separate entity) is located in New Industrial Area, Umm Al Quwwain, UAE with a total production capacity of more than 4500 MT per month. It has a well equipped laboratory to ensure product quality and control. The technicians are well versed with the production technology being thoroughly trained and capable of developing customer oriented products based on specific requirements. The corporate office is located at Bin Kamil Centre, Al Wahda Street, Sharjah, UAE.
And also Mr.Abdulaziz Al Sorayai established a adhesive factory in India as a separate legal entity.
The range of products as manufactured and offered by us are as follows :
1 ] Duct coatings, adhesives and sealants
2 ] Wood adhesives
3 ] Floor adhesives
4 ] Lamination adhesives
5 ] Paper adhesives
6 ] Cement bonding agents and admixture
7 ] Waterproof coatings
Star Adhesive & Resin Ind. Factory although an ISO 9001-2000 certified manufacturer with the products already listed and covered under UL; believes that a product is perfect only when applied properly and for this reason maintains a team of applicators and engineers to supervise and guide the customers as we take pride in providing complete customer satisfaction.
Star Adhesive Factory believes in working in association with the leading Consultants and authorities to satisfy the construction requirements by implementing advanced and cost effective methods to bring about a long lasting economic solution with a perfect balance in the cost and result ratio.
Web site www.star-uae.com
We have manufacturing and distribution network in KSA and India and both location has a demand for the same products and excess production we can easily find a market in KSA and UAE with high demand over the supply in both countries.
STAR and its primary derivative, are important speciality chemicals used in a variety of applications, including manufacture of:
Adhesive gums
Silicon
Resin for packaging and automotive parts and other performance products;
Solvents and paint removers;
STAR will be the first manufacturer of adhesive and its derivatives in the Middle East region in KSA,UAE and INDIA.
And also we have already finalized agreement to get exclusive dealer ship for a well famous German brand and it will give us a opportunity to cater the high end brand to the market.
UNIQUE PRODUCTS DIVISION – AIR CONDITIONS
Our brand is KLEENAIR and we have all the type of split and Window A/Cs
We have branches in all five regions.
The world cold, clean, healthy and refreshing of air conditioners spun Clean Air, made to give you maximum comfort in a warm atmosphere, will pay the air conditioning of the Clean Air wave of cold air and fresh to your home to broadcast the joy and renewal every day.
Clean Air equipment light commercial or residential air conditioning is the best way to find a comfortable environment in the ownership of commercial or residential. It is an effective way to control the internal atmosphere in buildings, in terms of temperature or humidity. Air conditioning systems of the Clean Air cooling or heating will be provided with high energy efficiency, reduce humidity, purify the air.
Visit our web site www.kleenair.com.sa
Perfume division
We are established new and offer wide range of perfumes categories like Western perfumes, eastern perfumes, oud, rare, beauty, accessories. Visit our web site www.jolnar.com.sa
We have a very strong distribution new work in each region and plans are made to establish as a main player very soon.
We have a coverage in each region.
Operations & Management
Al THAHABIAH AIR CONDITIONNING ESTABLISHMENT management will be responsible for all of the commercial aspects of the Project in addition to operation of its process plant, with the utilities facility being operated and managed on a day-to-day basis. Al THAHABIAH AIR CONDITIONNING ESTABLISHMENT will be supported by ASIC, STAR – UAE and Star Adhesive Industries & Resin Ltd SSPL India through the provision of administrative, financial and technical support services.
In Our new team, Senior management has extensive experience in the industry and will be supported by 100 plant personnel in addition to the 5 personnel dedicated to the R&D. We have over roll 50 – 60 skilled workers in this segment.
We have a total staff strength around 350
Shaikh Abdulaziz Al-Sorayai –industry leader who is the chairman of ASTIG and also hold senior management positions in ASIIG, ASIG, ASIC, and many other industrial groups within the family owned or others. He is a MBA holder and studied in USA and currently a executive committee member of CoC. The company's CEO, Mr Pasha Desai, highly qualified chemist have both held senior management positions within chemicals companies and each has over 20 years' with industrial, manufacturing and commercial experience in the KSA and elsewhere with multinational companies . Mr.Pasha Desai is one of the pioneer brand name in the same industry with lot of successes stories.
Al Osboiya news paper
This is a newspaper, media and publishing division publishing one of the leading newspaper in Jeddah. www.alosboiya.com
Sales & Marketing
Al THAHABIAH AIR CONDITIONNING ESTABLISHMENT strategy has been designed to achieve the following objectives:
maximising direct sales to consumers during the year of Project operations, in order to secure a base load volume;
maximising sales through distributors to smaller consumers at premium prices;
providing geographical diversification of sales covering all major regional markets;
offering flexibility to switch sales volumes between different territories in response to changes in market conditions;
incentivising marketing and distribution agents to maximise sales prices and minimise distribution costs;
Over a time, Al THAHABIAH AIR CONDITIONNING ESTABLISHMENT expects to reduce direct sales volumes in favour of increased third party distribution, reflecting greater levels of market penetration and opportunity to maximise profitability. Ultimately, Al THAHABIAH AIR CONDITIONNING ESTABLISHMENT intends to develop its own marketing capability, supported by ASIC, to reduce dependence on third parties and increase financial returns to the Project.
Insurance coverage
We have the below insurance covers covering all the locations.
1. All Property – building – plant & machinery and FF&E
2. Inventory
3. Money
4. Business interruption – gross profit + staff cost
Saudization
We are in green category and has around 200 visas in hand for expansion.
Organization Chart – see Appendix
1. HO
2. ANA division
3. UP division
4. STAR Division
5. JOLNAR division
Project Overview TECHNOLOGY OverviewThe process technology for the manufacture to be used by our manufacturing facilities are being provided with latest technology.
- Industry Background
The dynamics of the global adhesive industry have been significantly altered through the introduction of new technology. Whereas the market was at one time largely closed to new entrants because of the limited number of participants able to operate the technology, the development of alternative production processes has opened the industry to new participants.
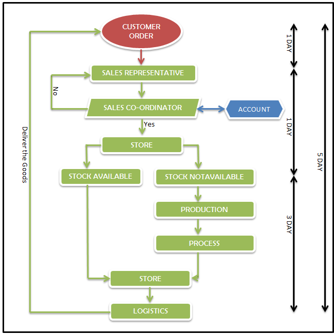
Manufacturing ProcessThe manufacturing process is illustrated below.
Production Processing – Sales Order

Managing Quality
We are maintaining our quality through approved suppliers with required specification with leading manufacturers.

Supply Chain Management

- operations and management
CEO will have responsibility for management of all of the commercial aspects of the Project as well as operation of its process plant.
Senior management have extensive experience in the management and operation of adhesive facility since there are three plants running at present.
Shaikh Abdulaziz Al-Sorayai is the current Chairman. His experience includes:
Chairman ASTIG - KSA
Chairman, ASIC
Chairman, ASIIC
Board member of many other companies
Member of Chamber of commerce - Jeddah
The company has appointed Mr.Pasha Desai as CEO, with overall responsibility for the company. Mr Pasha, MSC chemical Engineer, has extensive experience of operating Profound techno-commercial Knowledge in Industrial, Consumer, Construction Adhesives and metal treatment chemicals Business in Middle East region.
Including:
Head of Manufacturing in Specialty Chemicals Division:
- SAAF Construction Chemicals, Riyadh Plant,
- Ashwa Technologies Jeddah Plant,
- Ashwa Surface Technologies, Jeddah Plant,
- Ashwa Technologies Africa, Cairo Plant,
He has Successfully transformed the company strategy into a customer-centric business excellence program. The program's vital indicators are designed to measure the impact on key value disciplines such as Customer Intimacy, Operational Excellence and Innovation.
The significant improvements in productivity, quality, value engineering & innovation and sustained revenue growth have led this program to become a registered “STAR” brand of Star Adhesive Industries
Managers has been appointed to head the following key departments.
Operations;
Production
Supply chain
Engineering & Technical;
Marketing; and
Maintenance
R&D
We recruited experienced personnel, both local and expatriate, from the existing labour markets suitable for our business divisions.
TrainingSpecialist training provided at our own facilities, or those owned by their licensees, prior to plant start-up as part of the technology licensing arrangements. Training will also be provided by the suppliers of specialist items of plant equipment. In addition SPECILIST Technical personnel will be provided with ongoing training throughout the period of plant operations. This will consist predominantly of on-the-job training conducted either in-house or by external consultants.
Maintenance will be conducted by our qualified technical staff and also external contractors as required for major item maintenance.
MARKET ANALYSIS OverviewCompany has commissioned a feasibility study (2009) and two subsequent market studies (in 2010 and 2012) by the marketing team covering the Project’s competitive position in the context of the local market for the products and scope of expansion of product range. Based thereon, company has formulated a marketing strategy and entered into discussions with a number of potential key customers with the objective of securing long term sales contracts prior to Financial Close.
Market Analysis Scopeproduct overview (usage);
market dynamics (supply/demand balances, plant operating rates);
pricing (historic and projected);
cost competitiveness (inc. technology overview and pricing); and
marketing and distribution issues.
Cost of production(conversion cost) will be reduced base on the production volume and the utilization of maximum capacity and with our expansion plan we are going to utilize 90% capacity.
‘Cash Costs’ comprise all costs of production except return on capital invested and are considered to be an accurate indicator of relative competitiveness because, in most circumstances, producers tend to cease production once sales prices fall below the level of their cash costs of production. By contrast, it is difficult to compare financing costs between producers, due to the available data being less reliable and their different methods of funding capital investments and varying expectations of return on capital, which makes total production costs a less meaningful indicator of competitiveness.
Supply/Demand DynamicsAnalysed global supply/demand balances for resulting average industry operating rates.
Global Supply/Demand Balance

Demand for adhesive and its derivatives continues to grow steadily, at approximately 5% per annum. This is driven primarily by growth in demand for:
Demand for adhesives for use in the above applications is growing at significantly above the overall global rate.
OverviewAl THAHABIAH AIR CONDITIONNING ESTABLISHMENT objective in terms of sales and marketing is to ensure that the entire output of the plant is sold whilst maximising the net sales prices achieved. It is expected that these will represent Al THAHABIAH AIR CONDITIONNING ESTABLISHMENT two principal markets MENA and Asia. However, we believes that there will also be opportunities to sell product from time to time in the North American market and elsewhere.
Marketing and distribution agents – these companies will purchase product from Al THAHABIAH AIR CONDITIONNING ESTABLISHMENT for onward sale to end consumers within a defined territory.
All marketing, transportation and other logistical services will be provided by the Al THAHABIAH AIR CONDITIONNING ESTABLISHMENT will receive a netback price based upon actual sales prices achieved.
Consumers – these companies will purchase product directly from Al THAHABIAH AIR CONDITIONNING ESTABLISHMENT for use in their downstream production facilities. Pricing is expected to be according to a defined formula, including fixed and variable elements. We have a good customer base in this segment.
Product produced by Al THAHABIAH AIR CONDITIONNING ESTABLISHMENT will conform to the specifications of standards. We are well established in the market and have had their product specifications endorsed by most purchasers, it is not expected that we will have any difficulties in securing product acceptance.

Thank you.
Page 1