Operations Consulting
Operations Consulting Tool Kit
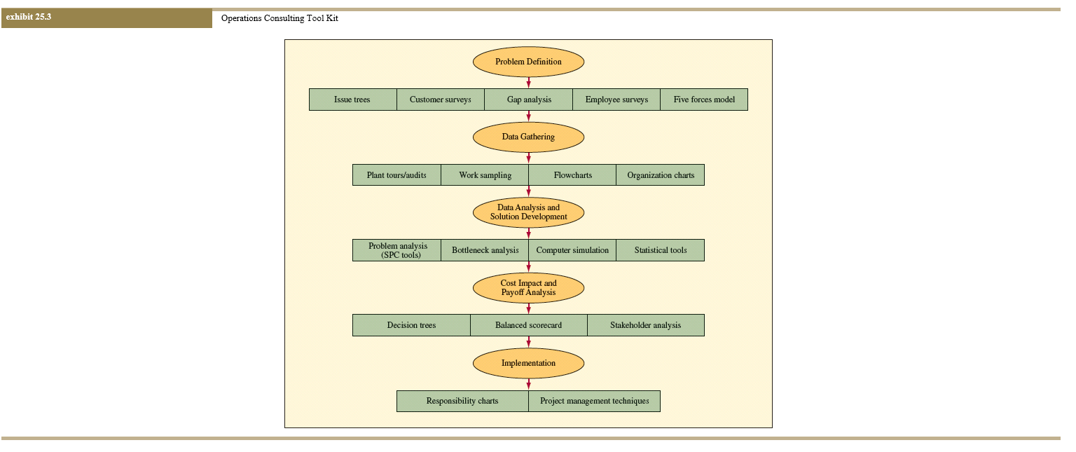
Operations consulting tools can be categorized as tools for problem definition, data gathering, data analysis and solution development, cost impact and payoff analysis, and implementation. These—along with some tools from strategic management, marketing, and information systems that are commonly used in OSCM consulting—are noted in Exhibit 25.3 and are described next. Note that several of these tools are used in more than one stage of a project.
| exhibit 25.3 | Operations Consulting Tool Kit |

677
| exhibit 25.4 | Issue Tree for Acme Widget |