Numet

ANALOG ELECTRONICS AND DEVICES (EEE 2213)

ASSIGNMENT 1 – AMFLIFIER FREQUENCY RESPONSE

Directions : Students are required to form into group of 2 for this simulation project.

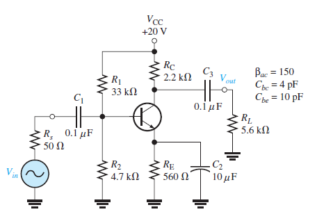
You are required to produce a simulated frequency response, voltage gain versus frequency, of the amplifier circuit given in Figure 1 and 2 by using MULTISIM or of any equivalent software. Print the response. Observe the simulated response and you should be able to determine the following values; the midband gain, Av(mid), the lower critical (i.e. cut-off) frequency, fcl and the upper cut-off frequency, fcu. Record all the values.

Numet 1Figure 1

= βdc

Numet 2Figure 2


Based on your simulation of the circuit in Figure 1 and 2, answer the followings:


  1. What are the simulated values of fcl, Av(mid) and fcu for the common-emitter amplifier in Figure 1 and Figure 2 ?

Compare these values with the cut-off frequencies obtained from the calculated values.

- Simulated value (CO3; PO3 - 6 marks)

- Calculated (CO3; PO3 - 40 marks)


  1. Which capacitor affects on the lower cut-off frequency and the upper cut-off frequency of the amplifier circuit ?

(CO3; PO3 - 2 marks)

  1. With cut-off frequencies known, calculate the input resistance, Rin, of the amplifier circuit.

(CO3; PO3 - 4 marks)

  1. Discuss your observation on the simulated and the calculated frequency response.

(CO3; PO3 - 2 marks)


NOTES:

1) Submission of simulation report is in group.

2) Submission of calculation and manual sketch of bode plot is individual.

3| PagePrepared by SNMT